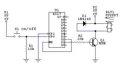
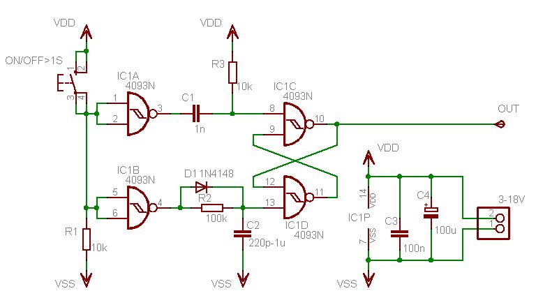
Bardzo pilnie poszukuję schemacika jedno przyciskowego wyłącznika ON/OFF,
realizującego taką funkcję:
1. Krótkie naciśnięcie przycisku – włącza ON (np. przekaźnik).
2. Długie naciśniecie tego samego przycisku – wyłącza OFF (np. przekaźnik).
Widziałem to już kiedyś w którymś z czasopism, najprawdopodobniej "Elektronika Praktyczna" lub "Elektronika dla Wszystkich". Niestety przekopałem całe archiwum "Elektroniki Praktycznej" i "Elektronika dla Wszystkich", nie znalazłem
Sądzę iż wyłącznik realizujący podane powyżej funkcje był częścią któregoś z projektów, lecz na pewno nie był to projekt jakiegoś wyłącznika (przejrzałem wszystkie projekty dotyczące wyłączników, nawet tych zmierzchowych
Gdyby któryś z Was forumowiczów skojarzył taki układzik z nazwą artykułu, lub posiadał schemacik wyłącznika realizującego powyższe funkcje, to bardzo proszę o jakąkolwiek pomoc, może to być schemt, link do takowego lub nazwa czasopisma z tytułem projektu w którym zawarty jest taki wyłącznik (może ktoś też to czytał i w odróżnieniu ode mnie pamięta co czytał

