Witam
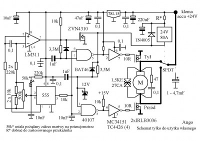
Przedstawiony układ został opracowany do prostego sterowania silnikiem łodzi ale z powodzeniem można go zastosować np. w wózku inwalidzkim czy tp. Ponieważ MOS-y P z dużym Id są drogie, zastąpiłem je przekaźnikiem.
W praktycznie każdym takim układzie spotykam się ze sterowaniem PWM od m/w zera. To błąd, dla duty od 0 do m/w 20% praktycznie każdy silnik DC stoi mimo, że z accu jest pobierany prąd. W tym układzie regulacja zaczyna się od m/w 20% i nie jest PWM. Wycinek 20% jest stały a skracane do zera jest pozostałe 80%. Dzięki prostemu RC usunąłem też inną typową wadę PWM, że nie osiąga 100%. W tym układzie, w pozycjach max MOS-y mocy są włączane na stałe. Tak, jakby duty miało 100%.
Sercem jest ge na 555 przestrajany potencjometrem 500k ze zwartymi końcami ( prawie, przez 2x10k ). Dzięki temu od środka w lewo mamy reg. do max np. w tył a w prawo - do przodu. W pozycji środkowej 555 zrywa generacje. Wielkość tego obszaru "martwego", jaki to będzie kąt na potencjometrze, ustala się peerkiem 50k.
Sygnał z pin3 555 nie jest podawany dalej wprost tylko przez 10k / 10nF. Te wartości wystarczają, by duty ok. 98% zamieniało się na 100%.
Komparator zbiera info z tych 10k i przerzuca na wyjściu L / H dokładnie po środku wybierając, czy quasiPWM ma docierać do MOS-a "w przód" czy przełączyć przekaźnik i sterowanie podawać na drugiego MOS-a.
Elementy 3,3M / 1uF i diody zapewniają opóźnienie, by silnikowi nie podawać sterowania przeciwnego zanim stanie. W konkretnym wykonaniu, zależnie od bezwładności ect. może tu zajść konieczność korekt.
Jak przejść na 12V chyba nie wymaga wyjaśnień. Wspomnę, że zamiast IRLB3036 można dać 3034 i należy zastosować transila 15V. Zamiast przekaźnika 24V można dać dwa 12V / 40A łącząc cewki szeregowo a styki równolegle. Jak ktoś potrzebowałby większe prądy, musiałby dać MOS-y równolegle ect. Tu warto wspomnieć, że dane typu "Idmax 300A" trzeba weryfikować. MOS-y w obudowie TO220 3 pin mają ograniczenie do m/w 50-80A.
Aktyw Forum
Zarejestruj się na forum.ep.com.pl i zgłoś swój akces do Aktywu Forum. Jeśli jesteś już zarejestrowany wystarczy, że się zalogujesz.
Sprawdź punkty Zarejestruj sięMostek H 24V do 80A sterowany jednym potencjometrem
Moderatorzy:Jacek Bogusz, robertw, Moderatorzy
- Tomasz Gumny
- -

- Posty:685
- Rejestracja:4 lut 2004, o 23:31
- Lokalizacja:Trzcianka/Poznań
Re: Mostek H 24V do 80A sterowany jednym potencjometrem
Układ ciekawy, ale przy tak dużych prądach trzeba pamiętać chociaż o podstawowych zabezpieczeniach. W tym wypadku najbardziej zawodnym elementem będzie przekaźnik. Co się stanie w przypadku sklejenia styków lub uszkodzenia uzwojenia przekaźnika albo tranzystora sterującego?
Co do zabezpieczeń - dałem i transila 1,5kW i RC. Dobrze że poruszyłeś tę kwestię gdyż te elementy mają największą skuteczność gdy się wstawi jak najbliżej źródła powstawania zakłóceń. Tj. bezpośrednio na piny silnika, co widać na schemacie. Jak ktoś wstawi je gdzieś dalej, na płytce, przy MOS-ach czy tp, nie ręczę za skuteczność.
Nie ma obaw o przekaźnik, jest dokładnie odwrotnie niż twierdzisz. To chyba najbardziej pewny tu element. Założyłem, że jazda "w przód" będzie częstsza niż "w tył" i tam są użyte styki bierne. Przełączenie odbywa się tylko w połowie potencjometru, po środku "obszaru martwego". Zawsze bezprądowo i nie ma co i jak "kleić styków". Zawsze najpierw przekaźnik zostaje stosownie przełączony a dopiero po tym zacznie być podawane quasiPWM.
Nie ma obaw o przekaźnik, jest dokładnie odwrotnie niż twierdzisz. To chyba najbardziej pewny tu element. Założyłem, że jazda "w przód" będzie częstsza niż "w tył" i tam są użyte styki bierne. Przełączenie odbywa się tylko w połowie potencjometru, po środku "obszaru martwego". Zawsze bezprądowo i nie ma co i jak "kleić styków". Zawsze najpierw przekaźnik zostaje stosownie przełączony a dopiero po tym zacznie być podawane quasiPWM.
- Tomasz Gumny
- -

- Posty:685
- Rejestracja:4 lut 2004, o 23:31
- Lokalizacja:Trzcianka/Poznań
Nie miałem na myśli elementów gaszących, które są niezbędne do normalnej pracy regulatora, ale elementy, które zabezpieczą pojazd przed uruchomieniem w przypadku uszkodzenia któregoś elementu, np. przekaźnika.Co do zabezpieczeń - dałem i transila 1,5kW i RC.
Styki przekaźnik, zwłaszcza wysokoprądowe, zawsze będą narażone na sklejenie. Przełączanie bezprądowe jest korzystne, ale nie gwarantuje poprawnego działania.Nie ma obaw o przekaźnik [...] To chyba najbardziej pewny tu element.
Styki NC dociskane sprężyną mają z zasady mniejszą obciążalność (czasem nawet o połowę!) w porównaniu do styków dociskanych elektromagnesem.Założyłem, że jazda "w przód" będzie częstsza niż "w tył" i tam są użyte styki bierne.
Ten regulator może nadawać się do łódki i to pod warunkiem, że pod ręką będzie wyłącznik awaryjny. Nie pisz, że nadaje się np. do wózków inwalidzkich, bo jeszcze komuś przyjdzie do głowy to zrobić. Regulator do wózka składa się głównie... z zabezpieczeń. Zabezpiecza się dosłownie przed wszystkimi możliwymi zagrożeniami zewnętrznymi jak odwrotne podłączenie akumulatorów, nadmierne ich rozładowanie, przeciążenie a nawet zasłabnięcie operatora lub opuszczenie fotela oraz wewnętrznymi, jak przegrzanie, uszkodzenie elementów wykonawczych czy niepoprawne działanie urządzenia zadającego (np. joysticka). Napędy wózków są wyposażone w hamulce elektromagnetyczne, które nie mają prawa zwolnić, jeśli choćby jeden element nie działa poprawnie.
W przedstawionym regulatorze brakuje przede wszystkim zabezpieczenia nadprądowego, np. na wypadek zahaczenia śrubą o dno. Odwrotne podłączenie akumulatora, spowoduje najpierw zwarcie a jeśli kable i akumulator będą trwalsze od od diody w tranzystorze, to nastąpi uruchomienie śruby na pełnych obrotach. Czy sprawdzałeś jak się zachowa regulator przy rozładowaniu akumulatorów poniżej 18V, gdy 7815 przestaje działać, przekaźnik przestaje przełączać a MOSFETy zaczynają pracować liniowo albo gdy suwak potencjometru utraci kontakt ze ścieżką oporową?
Nadal uważam, że regulator jest ciekawy, ale w takiej postaci nie nadaje się do wbudowania do jakiegokolwiek pojazdu.
Napisałem wyraźnie że to jest PROSTY układ dedykowany do łodzi i może się nadać do wózka czy tp. Nikomu łącznie z Tobą nie każę go robić. Jak jesteś na tyle dobry, to ten prosty układ możesz sobie rozbudować wg uznania, dodać włącznik, bezpiecznik.
Mnie najbardziej satysfakcjonuje opracowane sterowania jednym potencjometrem. Nigdzie nie spotkałem się z takim, kombinowałem jak to zrobić najprościej i skutecznie, skoncentruj się i może wypowiedz się o tym.
"Ciekawe" są Twe twierdzenia o przekaźnikach. Dla mnie, jak pisze na danym "80A" oznacza, że jest przeznaczony do pracy do takiego prądu w obu przypadkach. Jeżeli swych sensacji nie wziąłeś "z czapki", to zwróć się do wytwórców, dlaczego ich przekaźniki np. 80A nadają się do takich prądów ale tylko w jedną stronę.
Nie wiem jakie masz ma myśli accu na którym U spadało by z 24 poniżej 18-tu. Nie znam tanich o w miarę dużej pojemności innych niż samochodowe, ołowiowe 12-ki. Być może wiesz, dla ołowiowych spadek poniżej 10,8V na klemach oznacza początek nieodwracalnych zmian chemicznych, początek zgonu. Także, nigdy nie widziałbym sensu w badaniu jak się zachowa me sterowanie poniżej 18V. BTW, bez żadnych prób wiem, że spokojnie pochodzi do 16-tu gdyż pobiera kilkanaście mA a przy tak małych prądach 78xx zachowują się jak low drop. Jak już, to dałbym zabezpieczenie by sterowanie było blokowane przy spadku Uz poniżej ok. 22V, by rozładowane accu nie były "dobijane".
Także, może czytaj uważniej co piszę i wyciągaj wnioski mając na uwadze, że to nie jest publikacja profesjonalna tylko forum dyskusyjne.
Mnie najbardziej satysfakcjonuje opracowane sterowania jednym potencjometrem. Nigdzie nie spotkałem się z takim, kombinowałem jak to zrobić najprościej i skutecznie, skoncentruj się i może wypowiedz się o tym.
"Ciekawe" są Twe twierdzenia o przekaźnikach. Dla mnie, jak pisze na danym "80A" oznacza, że jest przeznaczony do pracy do takiego prądu w obu przypadkach. Jeżeli swych sensacji nie wziąłeś "z czapki", to zwróć się do wytwórców, dlaczego ich przekaźniki np. 80A nadają się do takich prądów ale tylko w jedną stronę.
Nie wiem jakie masz ma myśli accu na którym U spadało by z 24 poniżej 18-tu. Nie znam tanich o w miarę dużej pojemności innych niż samochodowe, ołowiowe 12-ki. Być może wiesz, dla ołowiowych spadek poniżej 10,8V na klemach oznacza początek nieodwracalnych zmian chemicznych, początek zgonu. Także, nigdy nie widziałbym sensu w badaniu jak się zachowa me sterowanie poniżej 18V. BTW, bez żadnych prób wiem, że spokojnie pochodzi do 16-tu gdyż pobiera kilkanaście mA a przy tak małych prądach 78xx zachowują się jak low drop. Jak już, to dałbym zabezpieczenie by sterowanie było blokowane przy spadku Uz poniżej ok. 22V, by rozładowane accu nie były "dobijane".
Także, może czytaj uważniej co piszę i wyciągaj wnioski mając na uwadze, że to nie jest publikacja profesjonalna tylko forum dyskusyjne.
Ostatnio zmieniony 21 lis 2010, o 08:10 przez Xweldog, łącznie zmieniany 1 raz.
- Tomasz Gumny
- -

- Posty:685
- Rejestracja:4 lut 2004, o 23:31
- Lokalizacja:Trzcianka/Poznań
Taki rodzaj sterowania spotyka się w zasilaczach "analogowych" modeli kolejowych.Mnie najbardziej satysfakcjonuje opracowane sterowania jednym potencjometrem. Nigdzie nie spotkałem się z takim [...]
...to trzeba do tego podchodzić jak do 300-amperowych MOSFET-ów w obudowie TO-220.Dla mnie, jak pisze na danym "80A"[...]
Pierwszy z brzegu przekaźnik "samochodowy": http://www.relpol.pl/data/products/pl_PL/41/RA2.pdf
Jaki typ przekaźnika zastosowałeś?
Wiem, że głębokie rozładowanie szkodzi akumulatorowi, ale i tak gdy silnik w samochodzie nie chce zapalić, próbuję aż padnie. A potem jeszcze czekam kilka minut żeby go dobić i dopiero wtedy daję za wygraną.Być może wiesz, dla ołowiowych spadek poniżej 10,8V na klemach oznacza początek nieodwracalnych zmian chemicznych, początek zgonu. Także, nigdy nie widziałbym sensu w badaniu jak się zachowa me sterowanie poniżej 18V.
W przypadku łódki to będzie wyglądało podobnie, nawet gdy wiosła będą pod ręką. Jeśli napęd się wyłączy przy spadku napięcia - nie ma problemu. Jeśli sterownik stanie się nieprzewidywalny lub np. tranzystory zaczną pracować liniowo, to jest błąd, bo energii w akumulatorach może jeszcze wystarczyć do narobienia szkód.
Nigdy bym nie wpadł na pomysł ściągania cudzych schematów i zamieszczania jako swoje. Pierwszą wersję regulacji jednym potencjometrem zrobiłem na 4538 gdzie suwak szedł do +Uz a obracanie "dodawało" stałej czasowej tyle, ile "odejmowało" drugiemu. Ale układ był musiał być rozbudowany, dalej potrzebne były jakieś NAND ect. Wpadłem na pomysł wykorzystania faktu, że 555 zrywa generacje po przekroczeniu pewnej wartości R. Bez specjalnego "upychania" elementów płytka ma wymiary m/w pudełka od zapałek. Śmiesznie mała w zestawieniu z przeciętnym silnopradowym włącznikiem czy bezpiecznikiem.
Tu dygresja. Na schemacie umieściłem z liną przerywaną C ok. 4,7mF. Oglądałem na oscyloskopie co się dzieje w kablach Uz pod obciążeniem. Amplituda "śmieci" zauważalnie maleje po jego wstawieniu ale w okolicach elektroniki. Musiałby być za włącznikiem co przy tak dużej pojemności źle wróży jego stykom. Dlatego zostawiam go wg uznania.
Nie widzę związku między Twymi twierdzeniami o przekaźnikach a załączonymi danymi. Miałem kilkanaście aut w różnym wieku i tylko w jednym, leciwym 16-to latku, padł przekaźnik od świateł długich. Także, zwolennicy Twej teorii, że silnoprądowe przekaźniki nie nadają się do przełączania dużych prądów po prostu nie zrobią tego układu. Nie mniej, interesujące jest info o R styków ≤ 3mΩ. Jestem zdecydowanym zwolennikiem stosowania MOS-ów. Pojednyncze chanel N w rozsądnej cenie mają Rds poniżej 1mΩ. O chanel P zadecydowała cena. W grę w chodzą SUM110P04 mające Rds 4mΩ ( jak 5szt zrównoleglonych IRF4905 ). Do tak dużych prądów trzeba by ich po 2szt co przy cenie jednostkowej ok. 25zł daje na zastąpienie przekaźnika aż 100zł ( schemat mam ale nawet go nie zamieszczam ). Tak ogólnie, niezmiernie rzadko ( praktycznie nigdy ) używam elementów do górnej granicy ich parametrów. Nie każdy będzie potrzebował aż 80A, nie mniej do takiego zalecam dać dwa relay 12V / 80A.
Accu, wiem co im b.szkodzi ale jak spotka mnie niespodzianka to postępuję tak samo jak chyba wszyscy.
Tu dygresja. Na schemacie umieściłem z liną przerywaną C ok. 4,7mF. Oglądałem na oscyloskopie co się dzieje w kablach Uz pod obciążeniem. Amplituda "śmieci" zauważalnie maleje po jego wstawieniu ale w okolicach elektroniki. Musiałby być za włącznikiem co przy tak dużej pojemności źle wróży jego stykom. Dlatego zostawiam go wg uznania.
Nie widzę związku między Twymi twierdzeniami o przekaźnikach a załączonymi danymi. Miałem kilkanaście aut w różnym wieku i tylko w jednym, leciwym 16-to latku, padł przekaźnik od świateł długich. Także, zwolennicy Twej teorii, że silnoprądowe przekaźniki nie nadają się do przełączania dużych prądów po prostu nie zrobią tego układu. Nie mniej, interesujące jest info o R styków ≤ 3mΩ. Jestem zdecydowanym zwolennikiem stosowania MOS-ów. Pojednyncze chanel N w rozsądnej cenie mają Rds poniżej 1mΩ. O chanel P zadecydowała cena. W grę w chodzą SUM110P04 mające Rds 4mΩ ( jak 5szt zrównoleglonych IRF4905 ). Do tak dużych prądów trzeba by ich po 2szt co przy cenie jednostkowej ok. 25zł daje na zastąpienie przekaźnika aż 100zł ( schemat mam ale nawet go nie zamieszczam ). Tak ogólnie, niezmiernie rzadko ( praktycznie nigdy ) używam elementów do górnej granicy ich parametrów. Nie każdy będzie potrzebował aż 80A, nie mniej do takiego zalecam dać dwa relay 12V / 80A.
Accu, wiem co im b.szkodzi ale jak spotka mnie niespodzianka to postępuję tak samo jak chyba wszyscy.
- Tomasz Gumny
- -

- Posty:685
- Rejestracja:4 lut 2004, o 23:31
- Lokalizacja:Trzcianka/Poznań
Dlatego napisałem, że układ jest ciekawy, bo to kolejne niekonwencjonalne zastosowanie 555. Przekaźniki w górnej strony mostka spotyka się w nieco starszych sterownikach, gdy nie było tylu scalonych sterowników mostków dla N-MOSFET-ów. Tranzystory z kanałem P zawsze były gorsze i droższe, dlatego raczej się ich nie stosuje przy wyższych prądach. Jednak bezpieczniej byłoby wstawić dwa niezależne przekaźniki ze względu na wspomnianą różnicę obciążalności zestyków i możliwość całkowitego wyłączenia zasilania górnej gałęzi po wykryciu uszkodzenia lub do hamowania (dolnymi MOSFET+ami).Wpadłem na pomysł wykorzystania faktu, że 555 zrywa generacje po przekroczeniu pewnej wartości R.
Przy impulsowym poborze prądu daje o sobie znać indukcyjność przewodów do akumulatora. Ten kondensator jest konieczny i to podłączony najlepiej bezpośrednio na zasilaniu mostka - między stykiem C przekaźnika i źródłami dolnych MOSFET-ów. Brakuje też jakiegoś filtru na wejściu 7815. Wystarczyłby dławik lub nawet rezystor szeregowy przed 22uF, Bez tego przepięcia na linii zasilającej mogą uszkodzić stabilizator. Wyłącznik na zasilaniu z akumulatora nie jest konieczny (poza zwykle stosowanym odłącznikiem bezpieczeństwa). Wystarczy, jeśli wyłączenie sterowania skutecznie zablokuje jedną stronę mostka.Na schemacie umieściłem z liną przerywaną C ok. 4,7mF. Oglądałem na oscyloskopie co się dzieje w kablach Uz pod obciążeniem. Amplituda "śmieci" zauważalnie maleje po jego wstawieniu ale w okolicach elektroniki.
Rysunek w załączniku.Nie widzę związku między Twymi twierdzeniami o przekaźnikach a załączonymi danymi.
Z mostkami scalonymi na wyższe prądy nie ma tak lekko. Najmocniejszy znany mi to 30-amprowy ( dokładniej to do 30A ) VNH3SP30. Na nim jeszcze nic nie robiłem, nie wiem jak się sprawuje przy obciążeniach granicznych. Nie znam mocniejszych gotowych kości ( może Ty ? ) dlatego zdecydowałem się na opracowanie czegoś prostego na prądy powyżej 30A. Jak się sprawdzi w wózku inwalidzkim będę wiedział za jakiś czas.
Zrezygnowałem z hamowania elektrodynamicznego przez zwieranie końców silnika obawiając się że nie przeżyją tego MOS-y. Czego jak czego ale tego na pewno też b.nie lubiłby by styki przekaźników. Ponadto, takie "trzymanie" zahamowanego nieobracającego się silnik jest słabe. Jak ktoś ma pod ręką jakiś większy silnik DC może to sprawdzić błyskawicznie - spróbować go obrócić ręką bez i ze zwartymi pinami. Dlatego silniki do wózków mają do hamowania osobne uzwojenie. W łodzi śruba będzie hamowana przez wodę ( chyba że się ją wyjmie ).
Jest prosty dość skuteczny sposób na minimalizowanie wpływu zakłóceń krążących po drutach Uz. Zasilanie sterowania puścić osobnymi, cienkimi kabelkami bezpośrednio z klem accu, co jest na schemacie. Napisałem, że ten C z 1mF jest najskuteczniejszy właśnie tam, gdzie piszesz, powtarzasz mnie. O 7815 nie ma obaw, tuż przy jego pinie In jest i elko i ceramik i tam nie widziałem śladu po szpilkach ( jakieś mV ).
Z blokady sterowania przy obniżonym U zrezygnowałem. O ile łodzią można powiosłować do brzegu, to postaw się w sytuacji inwalidy. Nawet jak będzie miał info ( precyzyjny wskaźnik poziomu U accu to banał: 431, MOS-ek P, ze 3 R i LED ) o krytycznym spadku U to przecież i tak będzie musiał się poruszać. Na pewno trak go szlafi na myśl, że w accu jest jeszcze "trochę" ale jazdę uniemożliwia mu blokada elektroniczna. Będzie tak, jak z accu samochodowymi. Przypadki że ktoś widząc że b.ciemnieją mu kontrolki ale rozrusznik jeszcze jakoś kręci - zrezygnuje z "piłowania" i wyjmie accu by go podładować, są marginalne. Dlatego uważam, że lepiej zrezygnować z blokady.
Na schemacie nie podałem typu przekaźnika. Sądzę, że zamiast zakładania z góry że zastosowałem o różnych prądach w zal. o pozycji, pożyteczniejsze byłoby proste pytanie "jakiego użyłeś" lub stwierdzenie: uwaga przy wyborze, nie wszystkie mają takie same prądy w obu pozycjach.
Zrezygnowałem z hamowania elektrodynamicznego przez zwieranie końców silnika obawiając się że nie przeżyją tego MOS-y. Czego jak czego ale tego na pewno też b.nie lubiłby by styki przekaźników. Ponadto, takie "trzymanie" zahamowanego nieobracającego się silnik jest słabe. Jak ktoś ma pod ręką jakiś większy silnik DC może to sprawdzić błyskawicznie - spróbować go obrócić ręką bez i ze zwartymi pinami. Dlatego silniki do wózków mają do hamowania osobne uzwojenie. W łodzi śruba będzie hamowana przez wodę ( chyba że się ją wyjmie ).
Jest prosty dość skuteczny sposób na minimalizowanie wpływu zakłóceń krążących po drutach Uz. Zasilanie sterowania puścić osobnymi, cienkimi kabelkami bezpośrednio z klem accu, co jest na schemacie. Napisałem, że ten C z 1mF jest najskuteczniejszy właśnie tam, gdzie piszesz, powtarzasz mnie. O 7815 nie ma obaw, tuż przy jego pinie In jest i elko i ceramik i tam nie widziałem śladu po szpilkach ( jakieś mV ).
Z blokady sterowania przy obniżonym U zrezygnowałem. O ile łodzią można powiosłować do brzegu, to postaw się w sytuacji inwalidy. Nawet jak będzie miał info ( precyzyjny wskaźnik poziomu U accu to banał: 431, MOS-ek P, ze 3 R i LED ) o krytycznym spadku U to przecież i tak będzie musiał się poruszać. Na pewno trak go szlafi na myśl, że w accu jest jeszcze "trochę" ale jazdę uniemożliwia mu blokada elektroniczna. Będzie tak, jak z accu samochodowymi. Przypadki że ktoś widząc że b.ciemnieją mu kontrolki ale rozrusznik jeszcze jakoś kręci - zrezygnuje z "piłowania" i wyjmie accu by go podładować, są marginalne. Dlatego uważam, że lepiej zrezygnować z blokady.
Na schemacie nie podałem typu przekaźnika. Sądzę, że zamiast zakładania z góry że zastosowałem o różnych prądach w zal. o pozycji, pożyteczniejsze byłoby proste pytanie "jakiego użyłeś" lub stwierdzenie: uwaga przy wyborze, nie wszystkie mają takie same prądy w obu pozycjach.
Kto jest online
Użytkownicy przeglądający to forum: Obecnie na forum nie ma żadnego zarejestrowanego użytkownika i 15 gości
