Witam ponownie. 
 
 
Wczoraj poprawiłem trochę projekt i  tak on wyglądał.
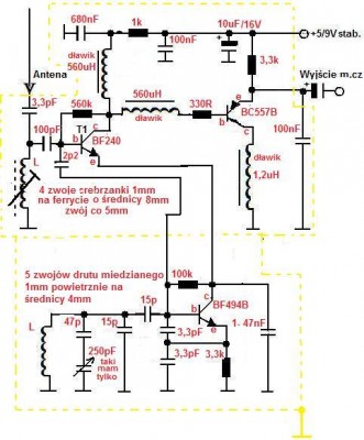
Rezystor 330R w szereg z dławikiem Dł.2 oraz dławik Dł.3 na T2 poprawiły odbiór słabszych stacji.Ponadto zwiekszyłem wartość rezystora R1 na T1.
Po paru godzinach postanowiłem jeszcze zaoszczędzić na elementach i powstała 
inna wersja tego odbiornika.
W obu przypadkach można zwiekszyć wartość C1 na np: 1nF-10nF
Pozdrawiam torres. 

P.S. Zrobiłem nową cewkę na wejściu układu.C1 mam teraz 10nF.Jest większa czułość odbiornika.Wystarczy dotknąć rdzenia i mamy parę stacji, a w porywach odbieramy nawet
bez anteny.
18 sierpnia 12.00.
Zmieniłem jeszcze wykonanie cewki L1.
A mianowicie nawinąłem ją na płask.Pierwszy zwój na f 8mm dalej dookoła 4 zwoje
i odczep po 1,5 zwoja od masy oraz kondensator 33p od odczepu do masy.
Po chwili namysłu dodałem mały filtr na wyjściu.
Teraz kondensator w emiterzeT2 należy usunąć ,a zastąpić nowym. 
 
P.S. Zawsze do sterowania przez ASCII można użyć odbiornika fm ,który każdy ma w domu.