Aktyw Forum

Zarejestruj się na forum.ep.com.pl i zgłoś swój akces do Aktywu Forum. Jeśli jesteś już zarejestrowany wystarczy, że się zalogujesz.

Sprawdź punkty Zarejestruj się

Płytka systemowa ATMEGA32 na złaczu ISA.

daxeno
Płytka systemowa ATMEGA32 na złaczu ISA.

Postautor: daxeno » 10 mar 2006, o 12:22

Witam wszystkich !
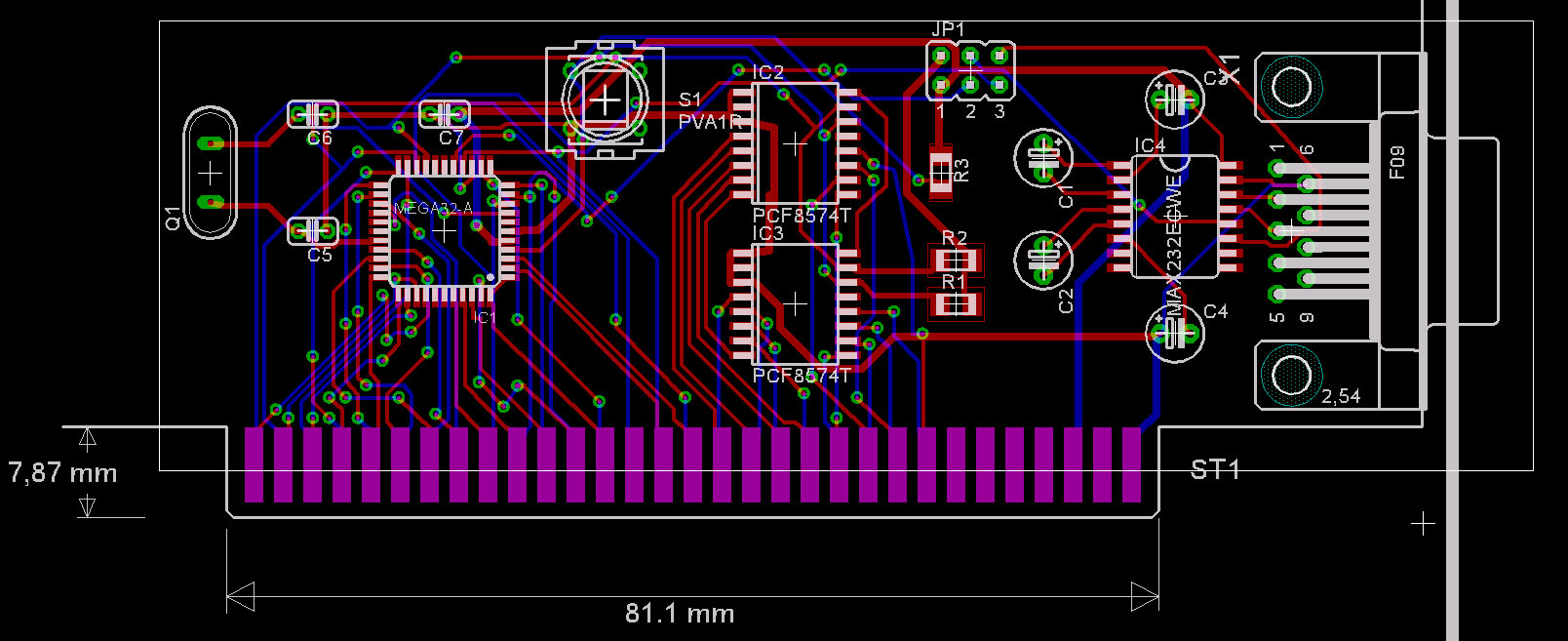
Przedstawiam forum płytkę uniwersalną ATMEGA32 , ktora została wyposarzona w 2 expandery pcf8475 i konwerter max232 ze złączem rs232.
Projekt powstał jako zamiar zbudowania całego systemu mikroprocesorowego opartego o płytę główną oraz płyty rozszerzające za złączach ISA 8 i 16 bit. Płyta główna jest w fazie projektowania i posiada ona 4 układy PLD co da możliwość łączenia wyjść logiki z kart bez przewodzików i lutowania. Ta płytka , którą tu przedstawiam została zaprojektowana w EAGLE i jest ona jedną z płyt roszerzeń.
Cały system bedzie umiesczony w obudowie od PC'ta :)
Widząc temat o Płytce atmega8 wpadłem na pomysł , czemu by tego nie dać na forum :)
Kolejne materiały (płytki ethernet, lpc21xx , ATMEGA256 i płyta główna) bede chciał umieścić tylko jak zakończe nad nimi prace ...
Więc => stay tuned :twisted:

W załączniku projekt w Eagle płytki rozszerzenia ATMEGA32 :D

A tutaj fotka poglądowa pliku z Eagle (jak widac jest jeszcze pare błędów do poprawienia) :
Załączniki
atmega32.jpg
ATMEGA_32PROTOBOARD.zip
Schemat w programie Eagle.
(65.08KiB)Pobrany 353 razy

Awatar użytkownika
ACeK
-
-
Posty:1522
Rejestracja:30 mar 2003, o 19:35
Lokalizacja:Kielce

Postautor: ACeK » 11 mar 2006, o 11:14

:) To ja juz swoje radio ustawilem i czekam na nastepne wiadomosci a wykorzystanie zlacza krawedziowego skojazylo mi sie z Atari i Apple ech stare dobre czasy Obrazek

Awatar użytkownika
Futrzaczek
-
-
Posty:782
Rejestracja:4 gru 2005, o 17:48
Lokalizacja:Piotrków Tryb
Kontaktowanie:

Postautor: Futrzaczek » 13 mar 2006, o 20:46

Świetne
Brawo! :509:
Kiedy zamieścisz fotki gotowego? :p
Widząc temat o Płytce atmega8 wpadłem na pomysł , czemu by tego nie dać na forum
I to projekt zainspirowany moją PCB pod ATMEGE 8)
Ja też się bałem, czy mi nie wywalą :oops:
[/quote]

Awatar użytkownika
Sova
-
-
Posty:510
Rejestracja:10 lis 2003, o 21:43
Lokalizacja:Ostrołęka
Kontaktowanie:

Postautor: Sova » 15 mar 2006, o 09:32

Kiedyś też chciałem coś kombinować z tym złączem, ale nie znam sie wystarczająco na cyfrze - raptem potrafie assemblera na 8051. Jednak ja osobiście gratuluję pomysłu ale także wykonania projektu! Mam nadzieję, że zamieścisz jak to wszyło.

Wróć do „DIY - Do It Yourself”

Kto jest online

Użytkownicy przeglądający to forum: Obecnie na forum nie ma żadnego zarejestrowanego użytkownika i 11 gości