Ukłąd jest zasilany stabilizownym napięciem anodowym +300V.
Preamp "napędza" bardzo dobry wzmacniacz na HEXFET'ach który zbudowałem wg. opisu z polskiej wersji Elektora z 94 roku. Kolumny to Tannoy M2. Całośc brzmi naprawde dobrze
Aktyw Forum
Zarejestruj się na forum.ep.com.pl i zgłoś swój akces do Aktywu Forum. Jeśli jesteś już zarejestrowany wystarczy, że się zalogujesz.
Sprawdź punkty Zarejestruj sięModeratorzy:Jacek Bogusz, robertw, Moderatorzy
Trafo zasilajace TELTO na zamowienie 70PLNIle Cię to wszystko kosztowało ?
dziękiBardzo fajnie to zrobiłeś, podoba mi się.
Nie przekombinowane i estetyczne.
Gratulacje !![]()
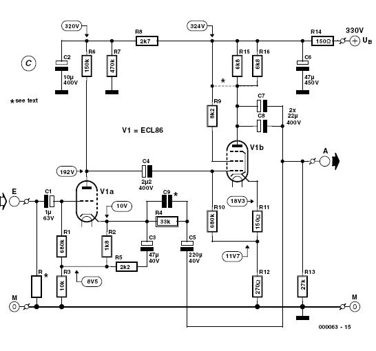
W załacznikach schemat jednego kanału przedwzmacniacza i zasilacza +330V. Jak juz powiedziałem ja zasiliłem układ napieciem +300V (zmieniona wartośc diod Zenera)Jest jeszcze prośba, załaczysz może schemat ?

Popatrz na układ- po włączeniu zasilania ładują sie kondensatory wyjściowe od poprzez rezystor na wyjściu do masy. W tym czasie na wyjsciu może sie pojawić składowa stała - u mnie napięcie stałe mierzone miernikiem na wyjściu jest przez kilka sekund, a potem znika. Żeby uniknąć jakichś problemów najpierw właczam preaamp a po chwili dopiero wzmacniacz mocy - trudno taka uroda tego rozwiązania. W stanie ustalonym nie ma juz z tym żadnego problemu - chyba że twoje kondensatory maja duza upływność.Ja mam z nim prblem - za duze napiecie stale na wyjsciu. Nie zmontowałem układu zabezpieczającego ale zdaza sie ze wlacza sie układ zabezpieczajacy kolumny we wzmacniaczu.Miernik pokazuje napiecie wahajace sie 0-1V i skacze.
napięcie na wejściu stabilizatora powinno nyc przynajmniej kilkanaście V wyższe niż napięcie stabilizacji. Jeżeli na wejściu masz 306V i 3 diody po 110V to efekt stabilizacji jest żaden. Zmień diody na 2x110V + jedną ok 60V. Na wyjściu bedziesz miał ok 280V - tez wystarczy.Dodam ze w zasilaczu anodowym sa 3 diody zenera po 110V dajace teoetycznie 330V. Ja niestety mam zbyt male napiecie na uzwojeniu tranzsormatora i mam 306V. Moze powinienem wsadzic 3 diody po 100V?
To zmień na foliowe - jezeli takie dostaniesz. Mozna tez spróbować zrównoleglić elektrolity kondensatorami MKP o pojemności 470n...1u /630V - oczywiście jezeli brzmienie z elektroliytami na wyjsciu ci nie odpowiada.No i nie podoba mi sie ze elektrolity sa na wyjsciu. Wiecej nic mi nie przychodzi do głowy.

Użytkownicy przeglądający to forum: Obecnie na forum nie ma żadnego zarejestrowanego użytkownika i 19 gości