Witam wszystkich,
Piszę, ponieważ zalała mi się centralka sterująca Carprotect Scorpio. Zanim odtworzę układ na nowej płytce, chciałbym w pełni zrozumieć zasadę jego działania.
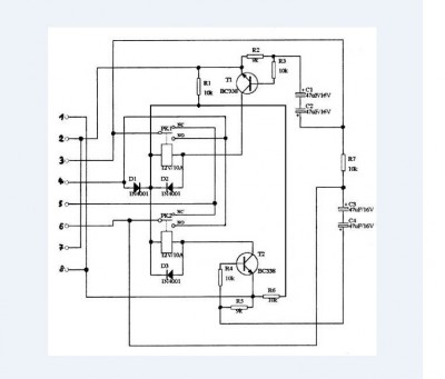
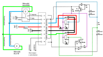
Przeszukałem Internet i fora, ale nie mogę znaleźć odpowiedzi na pytanie w jaki sposób jest ograniczany czasowo impuls zamykania / otwierania zamka centralnego przez tranzystory ? ( siłownik master po przesunięciu do pozycji otwarty / zamknięty cały czas zwiera do masy więc silnik siłownika nie zatrzymuje się).
Z tego co rozumiem to cewka przekaźników zmieniających polaryzację silnika siłownika master, jest rozłączana od masy przez układ tranzystorów i kondensatorów ? Proszę jeżeli ktoś jest w stanie o wytłumaczenie mi zasady działania takiego układu na poniższym przykładzie lub o jakieś informacje które pozwolą mi zrozumieć co to za układ.
Dzięki i Pozdrawiam !
Aktyw Forum
Zarejestruj się na forum.ep.com.pl i zgłoś swój akces do Aktywu Forum. Jeśli jesteś już zarejestrowany wystarczy, że się zalogujesz.
Sprawdź punkty Zarejestruj sięNaprawa sterownika zamka centralnego Carprotect Scorpio
Moderatorzy:Jacek Bogusz, Grzegorz Becker, Moderatorzy
Re: Naprawa sterownika zamka centralnego Carprotect Scorpio
Btw. poprawcie mnie jesli cos namieszalem
Re: Naprawa sterownika zamka centralnego Carprotect Scorpio
Dzięki wielkie za odpowiedź
Dokładnie o to mi chodziło. Teraz rozumiem zasadę działania zamka centralnego - dziękuję
. Zrobiłem prosty schemat wycinka układu dla innych, żeby łatwiej można było zrozumieć jak działa sterowanie przekaźnika tranzystorem. Z kondensatorem 10 mikrofaradów układ włącza się na mniej więcej sekundę, a więc wystarczająco długo żeby otworzyć / zamknąć zamek
. Jeszcze raz dzięki wielkie za pomoc !!!
Dokładnie o to mi chodziło. Teraz rozumiem zasadę działania zamka centralnego - dziękuję
Kto jest online
Użytkownicy przeglądający to forum: Obecnie na forum nie ma żadnego zarejestrowanego użytkownika i 22 gości

