Cześć, wpadł mi ostatnio w ręce phmetr MERA-ELMAT typ N-511, wszystko wydaje się ok, pomiar jest stabilny, ale z czasem zaczyna pływać to w jedną stronę to w drugą, czasami amplituda wahań jest naprawdę duża. I tu moje pytanie co może być przyczyną ? Kondensatory na wejściu elektrody, potencjometry czy może coś innego ?
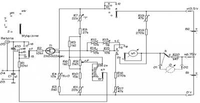
C1 ma napisane 470 albo A70 i nie wiem co to może być będę wdzięczny za identyfikacje.
C2 to MIFLEX 555 1uF 160v
Jeśli wymienić kondensatory to na jakie ?
Załączam schemat elektryczny, montażowy i zdjęcie poglądowe układu.
Aktyw Forum
Zarejestruj się na forum.ep.com.pl i zgłoś swój akces do Aktywu Forum. Jeśli jesteś już zarejestrowany wystarczy, że się zalogujesz.
Sprawdź punkty Zarejestruj sięMERA-ELMAT phmetr typ N-511 - Pomiar "pływa" samoistnie
Moderatorzy:Jacek Bogusz, Grzegorz Becker, Moderatorzy
Re: MERA-ELMAT phmetr typ N-511 - Pomiar "pływa" samoistnie
Być może masz przebite źródełko.
Na początek możesz oczyścić styki przełączników odpowiednim preparatem. (zapewne urządzenie ma już swoje lata)
Na początek możesz oczyścić styki przełączników odpowiednim preparatem. (zapewne urządzenie ma już swoje lata)
Re: MERA-ELMAT phmetr typ N-511 - Pomiar "pływa" samoistnie
Przebite źródełko ? Co przez to rozumiesz ? chodzi Ci o styki baterii ? Bateria oczywiście jest nowa
tamta stara była rteciowa i poszła do utylizacji styki baterii są oczyszczone.
Phmetr ma swoje lata i to duzo rok produkcji 75
Phmetr ma swoje lata i to duzo rok produkcji 75
Re: MERA-ELMAT phmetr typ N-511 - Pomiar "pływa" samoistnie
T1Co przez to rozumiesz ?
Re: MERA-ELMAT phmetr typ N-511 - Pomiar "pływa" samoistnie
Mam preparat do czyszczenia potencjometrów, ale gdyby to nie pomogło.
Ten tranzystor jest dosyć rzadki, można go dostać np na e-bay ale cena jest spora i czas dostawy długi, myślisz ze to nie kondensatory ?
Co to jest ten C1 wg Ciebie ? (na zdjęciu poglądowym jest w prawym dolnym rogu, taki srebrny)
Ten tranzystor jest dosyć rzadki, można go dostać np na e-bay ale cena jest spora i czas dostawy długi, myślisz ze to nie kondensatory ?
Co to jest ten C1 wg Ciebie ? (na zdjęciu poglądowym jest w prawym dolnym rogu, taki srebrny)
Re: MERA-ELMAT phmetr typ N-511 - Pomiar "pływa" samoistnie
Tam są dwa kondensatory. (C1 oraz C2) Tego typu kondensatory czasem mogą sprawiać problemy po latach przeważnie w wersji z lutowanymi nóżkami po końcach samego kondensatora.
Co do potencjometrów, to możesz oczyścić te zewnętrzne. (tych we wnątrz urządzenia nie ruszaj)
Przełącznik z utlenionymi stykami też możne stanowić problem. (styki warto oczyścić o ile urządzenie nie było używane od dłuższego czasu)Mam preparat do czyszczenia potencjometrów, ale gdyby to nie pomogło.
Co do potencjometrów, to możesz oczyścić te zewnętrzne. (tych we wnątrz urządzenia nie ruszaj)
Kto jest online
Użytkownicy przeglądający to forum: Obecnie na forum nie ma żadnego zarejestrowanego użytkownika i 11 gości

