TYA34083P
KKFT
9306
(układ Motoroli)
Bardzo proszę o waszą pomoc!
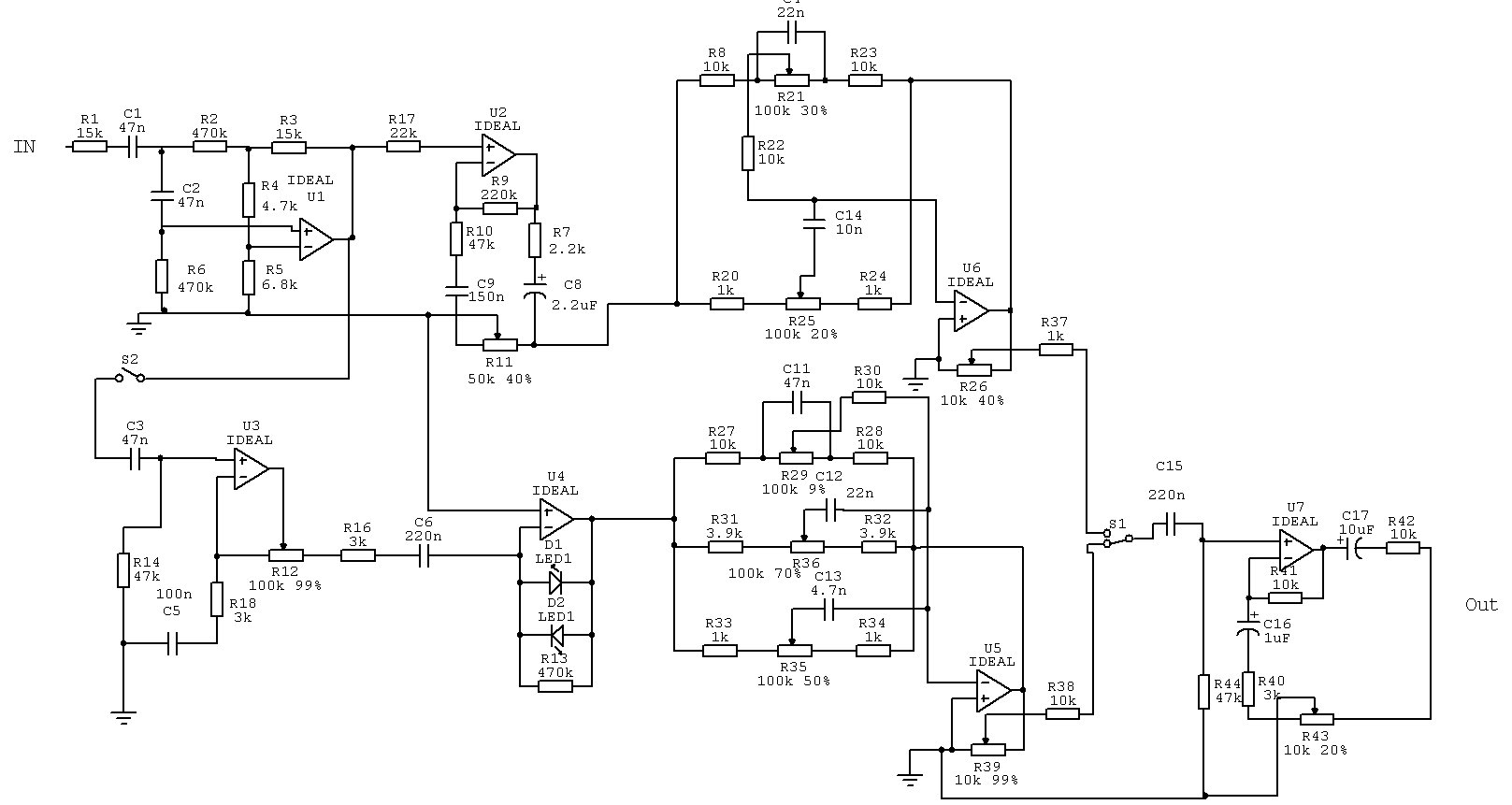
[Komuś obiecałem ten shemat kawałek czasu temu, ale nie mogłem znaleść tamtego posta. Pytanie w nim było czy preampy mikrofonowe moga być preampami gitarowymi. Bardzo przepraszam, że tak długo nie odpisywałem - to jest ten schemat który miałem zamieścić]
[ Dodano: 18-01-2005, 12:19 ]
Zrobiłem drugi kanał. Wydaje mi sie, że te dwa układy które włożyłem zamiast TL0x1 raczej nie maja takich samych wyprowadzeń. Wyjąłem je i odrazu preamp zaczął działać. Niestety musze stwierdzic ze chyba nie o takie brzmienie mi chodzi. Buczy trzeszczy(czeszczy - nie weim jak sie to pisze) wcale nie jest miły dźwięk, może to jest wina ze dałem TL081 zamiast TL071? ale taki szum one aż dają? Fakt faktem ten szum zostaje wzmocniony przez TDA7294(do 40 W), ale i tak chce go wykluczyć. Poradzicie coś?
[ Dodano: 18-01-2005, 18:34 ]
Widzę ze ostatnio niechętnie ktokolwiek sie udziela w moich postach - trudno jeśli nie chcecie
1. : gain, bass, treble, volume
2. : drive(overdrive/distorsion), bass, mid, treble, volume
1 i 2: Master Volume
Przester wprowadza dużo szumu, więc jeśli ktoś by miał czas i chcaiłby mi pomóc to niech narysuje an tym schemacie jak zrobić aby nie było szumu
Pozdrawiam i polecam ten preamp


