Aktyw Forum
Zarejestruj się na forum.ep.com.pl i zgłoś swój akces do Aktywu Forum. Jeśli jesteś już zarejestrowany wystarczy, że się zalogujesz.
Sprawdź punkty Zarejestruj sięMam bardzo duży problem, z budową wzmacniacza
Moderatorzy:Jacek Bogusz, Tomasz Gumny, Futrzaczek, Adam Tatuś, Moderatorzy
Dzień dobry.
Mam prbolem ze zmianą kanałów we własnoręcznie budowanym wzmacniaczu.
Aby włączyćkanał, miało się przyciskac mikrowłącznik i żeby wyłączyć go przycisnąć po raz drugi.
I tu właśnie jest problem.
nie chce używać przycisków dwupozycyjnych ze względów estetycznych.
A takie włączninczki dotykowe nie bardzo się do tego nadają ze względu na swoją charakterystykę.
Czy da się zastosować jakiś szereg przekaźników, albo odpowiedni układ aby cały sytem działa należycie, tzn. za pierwszym przyciśnięciem załączał kanał a za drugim go odlączał.
Za wszytkie posty z góry dziękuję.
Michał M.
Mam prbolem ze zmianą kanałów we własnoręcznie budowanym wzmacniaczu.
Aby włączyćkanał, miało się przyciskac mikrowłącznik i żeby wyłączyć go przycisnąć po raz drugi.
I tu właśnie jest problem.
nie chce używać przycisków dwupozycyjnych ze względów estetycznych.
A takie włączninczki dotykowe nie bardzo się do tego nadają ze względu na swoją charakterystykę.
Czy da się zastosować jakiś szereg przekaźników, albo odpowiedni układ aby cały sytem działa należycie, tzn. za pierwszym przyciśnięciem załączał kanał a za drugim go odlączał.
Za wszytkie posty z góry dziękuję.
Michał M.
- Krzysztof Gorski
- -

- Posty:80
- Rejestracja:29 kwie 2003, o 22:08
- Lokalizacja:Elbląg
- Kontaktowanie:
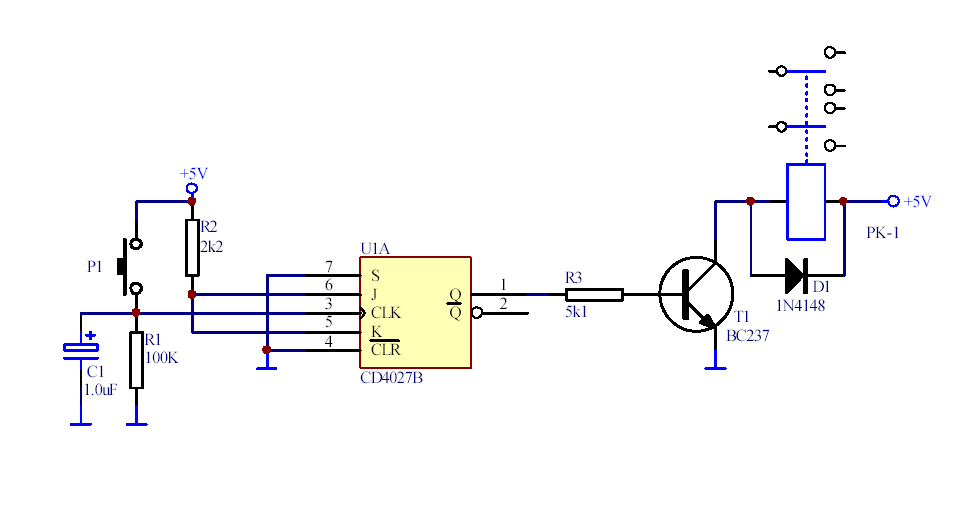
W załącznik prosty schemat układ wykorzystujący przerzutnik JK.
http://www.elb.vectranet.pl/~krzysztofg ... l_easy.htm
http://www.elb.vectranet.pl/~krzysztofg ... l_easy.htm
- Krzysztof Gorski
- -

- Posty:80
- Rejestracja:29 kwie 2003, o 22:08
- Lokalizacja:Elbląg
- Kontaktowanie:
Odnośnie powyższych
Panowie, trochę wprowadzacie Michala w błąd.
Układ przedstawiony na stronie http://www.elb.vectranet.pl/~krzysztofg ... l_easy.htm
nie będzie wyłączał innych kanałów ! Chyba że po modyfikacji.
Najlepiej gdyby załorzyciel tematu wypowiedział się do czego doszedł.
www.jaglarz.com
Marek Jaglarz
Układ przedstawiony na stronie http://www.elb.vectranet.pl/~krzysztofg ... l_easy.htm
nie będzie wyłączał innych kanałów ! Chyba że po modyfikacji.
Najlepiej gdyby załorzyciel tematu wypowiedział się do czego doszedł.
www.jaglarz.com
Marek Jaglarz
Już doszedłem do tego jak to zrealizować, schemat podesłał mi Grzchu80, trochę się cały pomysł zmienił (sterowanie jest inaczej dokonywane)
viewtopic.php?t=11466
Pozdrwiam.
Michal M.
viewtopic.php?t=11466
Pozdrwiam.
Michal M.
Kto jest online
Użytkownicy przeglądający to forum: Obecnie na forum nie ma żadnego zarejestrowanego użytkownika i 35 gości

