Aktyw Forum
Zarejestruj się na forum.ep.com.pl i zgłoś swój akces do Aktywu Forum. Jeśli jesteś już zarejestrowany wystarczy, że się zalogujesz.
Sprawdź punkty Zarejestruj sięWzmacniacz mostkowy na TDA7294 + filtr do sub-a - pytania.
Moderatorzy:Jacek Bogusz, Tomasz Gumny, Futrzaczek, Adam Tatuś, Moderatorzy
byłem chory od piatku i nie dałem rady w ogóle wstać z łóżka.
Myślę, że raczej nic scalakowi się nie stało, bo pomiędzy diodą zenera a masą było 0,81V a nie tak jak teraz 12V. Chyba gorzej jakby było zbyt wysokie napięcie.
Teraz po włączeniu niestety nic nie słychać w głośniku tak jak wcześniej, radiator się nagrzewa, nic się nie topi, więc nie wiem co to może być za przyczyna.
Pozdrawiam
Myślę, że raczej nic scalakowi się nie stało, bo pomiędzy diodą zenera a masą było 0,81V a nie tak jak teraz 12V. Chyba gorzej jakby było zbyt wysokie napięcie.
Teraz po włączeniu niestety nic nie słychać w głośniku tak jak wcześniej, radiator się nagrzewa, nic się nie topi, więc nie wiem co to może być za przyczyna.
Pozdrawiam
Na ile Volt dałeś kondki C6 i C7 ?
Podmien tą diodę 1N4148 bo z tego co pomiętam padł tranzystor i mogla się i ona uszkodzić.
Wymieniłes T1 ?
Z tego co widać to coś z mute jest nie tak.
Wepnij miernik ustawiony na mA (tylko podłącz dobrze miernik - można się na tym zlapać)
w dodatnią połówkę zasilacza i zobacz jaki prąd pobiera układ.
Podmien tą diodę 1N4148 bo z tego co pomiętam padł tranzystor i mogla się i ona uszkodzić.
Wymieniłes T1 ?
Z tego co widać to coś z mute jest nie tak.
Wepnij miernik ustawiony na mA (tylko podłącz dobrze miernik - można się na tym zlapać)
w dodatnią połówkę zasilacza i zobacz jaki prąd pobiera układ.
Jedna kość wygląda na uszkodzoną, jesli masz możliwośc to weź miernik i idź do sklepu z czesciami i poproś czy możesz sobie sprawdzić na miejscu taką kostkę TDA i będzie wiadomo.po odłączeniu 10 nóżki w US1 i US2. Sprawdziłem je względem masy (testem diód) w US1 nie wykazało nic było 1, zaś na US2 było 1134. Co to może oznaczać.
Napięcie między 1 i 7 to 38,4V
zaś między 1 i 8 to 38,4V
w jaki sposób mogę to zmierzyć? i czy oszkodzona dioda D2 (choć na taką nie wygląda) może mieć wpływ na taki wynik pomiarów?
Pozdrawiam
[ Dodano: 10-03-2006, 22:05 ]
czy między GND a D2 powinno być napięcie 1,2V? bo z tamtąd idzie ono na nóżkę 10 US2
która kość wygląda na uszkodzoną US2?
chyba kupię gotowy układ z altronu, bo już nie chcem tracić nerwów na ten. Szkoda tylko 80zł w plecy
Pozdrawiam
[ Dodano: 10-03-2006, 22:05 ]
czy między GND a D2 powinno być napięcie 1,2V? bo z tamtąd idzie ono na nóżkę 10 US2
która kość wygląda na uszkodzoną US2?
chyba kupię gotowy układ z altronu, bo już nie chcem tracić nerwów na ten. Szkoda tylko 80zł w plecy
Diodę podmień profilaktycznie - grosze kosztuje...
A sprawdzić ją możesz zwyczajnym miernikiem na teście diod, widaomo kadoda do katody i anoda do anody - miernik powinien wykazać jakąś wartość.
Podłączasz odwrotnie katoda>anoda i jeśli coś wykazuje to znaczy, że dioda ubita.
Dlaczego chcesz zrezegnowac z tego co zrobiłeś ?
Zrobiłes błąd z ta diodą zenera i to jednak kosztuje...
(...taka jest elektronika)
Najlepiej jak byś sprawdził obie kości w podstawowej aplikacji, wtedy odpalasz jedną kość i jak nie działa to lutujesz drugą - jedna musi ruszyć.
Wtedy będziesz wiedział na czym stoisz.
Nie poddawaj się tak łatwo!
Tak czy siak będziesz musiał kupić jedną kość.
Gdybyś mieszkał bliżej to przejechalbym się do Ciebie i zaraz byśy to zrobili
A sprawdzić ją możesz zwyczajnym miernikiem na teście diod, widaomo kadoda do katody i anoda do anody - miernik powinien wykazać jakąś wartość.
Podłączasz odwrotnie katoda>anoda i jeśli coś wykazuje to znaczy, że dioda ubita.
Dlaczego chcesz zrezegnowac z tego co zrobiłeś ?
Zrobiłes błąd z ta diodą zenera i to jednak kosztuje...
Najlepiej jak byś sprawdził obie kości w podstawowej aplikacji, wtedy odpalasz jedną kość i jak nie działa to lutujesz drugą - jedna musi ruszyć.
Wtedy będziesz wiedział na czym stoisz.
Nie poddawaj się tak łatwo!
Tak czy siak będziesz musiał kupić jedną kość.
Gdybyś mieszkał bliżej to przejechalbym się do Ciebie i zaraz byśy to zrobili
Trudno ustalić, bo usterka jest zapewne gdzieś w samym scalaku.szkoda, że nie mieszkasz blisko mojego miasta, albo ja blisko Twojego... ale cóż jakoś musze sobie poradzić. Czy w obecnej konfiguracji nie da się sprawdzić, która kość nie działa poprawnie?
Najlepiej wykonac podstawową aplikację i spróbowac odpalić na jednej kości... to chyba najprostszy i najpewniejszy sposób.
Albo jak pisałem, kupić drugą i porownac testem diod ta nóżkę 9 względem GND.
No zmierz rezystancję pomiedzy noga 1 a 9 we wszytskich kościach (wylutowanych) łącznie z nową i porównaj... jeśli nie uszkodziły się obie kości jedna wykaże to co nowa sprawna kość.jutro kupie kość i dam znać. Ale jak sprawdzić tą nową kość względem GDN? Podstawowa aplikacja czyli?
Ale nie jest to rozwiązanie 100% upewniające o uszkodzeniu.
Najlepiej jest zrobić ta podstawową aplikację (jedna kość)
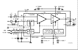
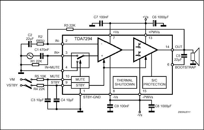
W załączniku podstawowa aplikacja (można w pająku zmontować - trzeba tylko troszkę pokombinować)
wzmacniacz działa. Druga kość była padnięta
dzięki za pomoc
teraz jeszcze wezmę się za filtr. Jak mam zrobić z zasilaniem. Poprosze krok po kroku, bo już nie chcem popełnić błędów.
Ta aplikacja nauczyła mnie wiele. Z jednej strony się ciesze, bo dzięki temu wzmacniaczowi dużo się nauczyłem. Chociaż straciłem dużo nerwów, ale opłacało się.
teraz jeszcze wezmę się za filtr. Jak mam zrobić z zasilaniem. Poprosze krok po kroku, bo już nie chcem popełnić błędów.
Ta aplikacja nauczyła mnie wiele. Z jednej strony się ciesze, bo dzięki temu wzmacniaczowi dużo się nauczyłem. Chociaż straciłem dużo nerwów, ale opłacało się.
Nooowzmacniacz działa. Druga kość była padniętadzięki za pomoc
teraz jeszcze wezmę się za filtr. Jak mam zrobić z zasilaniem. Poprosze krok po kroku, bo już nie chcem popełnić błędów.
Ta aplikacja nauczyła mnie wiele. Z jednej strony się ciesze, bo dzięki temu wzmacniaczowi dużo się nauczyłem. Chociaż straciłem dużo nerwów, ale opłacało się.
Mam nadzieję, ze przesmarowałeś pastą silikonową H końcówkę mocy
Jaki filtr robisz ?
Napisz mi ile masz dokładnie V na kondensatorach w zasilaczu.
To stabilizatory serii 78XX tego nie wytrzymają... ich max. Uwe wynosi 35V
Są dwa wyj. zrobimy pierwsze jako test - pewnie zadziała
Zastosujesz 7815 i 7915 i na ich wej. włączysz rezystory 470Ohm 0.5W.
Pamiętaj, że stabilizatory 79XX mają innaczej wyprowadzone nogi wiec się nie pomyl
Jesli to nie wypali, zastosujemy bardziej skomplikowany ukladzik w porównaniu ze scalonymi stab. (diody zenera i tranzystory)
Są dwa wyj. zrobimy pierwsze jako test - pewnie zadziała
Zastosujesz 7815 i 7915 i na ich wej. włączysz rezystory 470Ohm 0.5W.
Pamiętaj, że stabilizatory 79XX mają innaczej wyprowadzone nogi wiec się nie pomyl
Jesli to nie wypali, zastosujemy bardziej skomplikowany ukladzik w porównaniu ze scalonymi stab. (diody zenera i tranzystory)
Kto jest online
Użytkownicy przeglądający to forum: Obecnie na forum nie ma żadnego zarejestrowanego użytkownika i 0 gości

