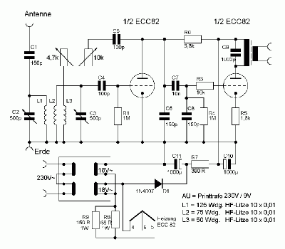
Mam pytanie czy mogę połączyć połówki tych efektów:

(do przełącznika) i

(jedną lampę)
Chciałbym tak zrobić, ponieważ mam tylko jedną lampę 12AU7 i jedną 12AY7. Mogę tak zrobić?
Aktyw Forum
Zarejestruj się na forum.ep.com.pl i zgłoś swój akces do Aktywu Forum. Jeśli jesteś już zarejestrowany wystarczy, że się zalogujesz.
Sprawdź punkty Zarejestruj sięModeratorzy:Jacek Bogusz, Tomasz Gumny, Futrzaczek, Adam Tatuś, Moderatorzy



Użytkownicy przeglądający to forum: Obecnie na forum nie ma żadnego zarejestrowanego użytkownika i 30 gości