Aktyw Forum
Zarejestruj się na forum.ep.com.pl i zgłoś swój akces do Aktywu Forum. Jeśli jesteś już zarejestrowany wystarczy, że się zalogujesz.
Sprawdź punkty Zarejestruj sięEcc83 - inwerter z dzielonym obciążeniem - problem.
Moderatorzy:Jacek Bogusz, Tomasz Gumny, Futrzaczek, Adam Tatuś, Moderatorzy
Witam.Zrobiłem inwerter z dzielonym obciążeniem na Ecc83 według schematu poniżej. Zrobiłem też symulacje w pspice i wynika że wszystko jest oki - sygnał odwrócony w fazie z tą samą amplitudą. Problem polega na tym że amplituda sygnałów w rzeczywistym układzie jest różna - na katodzie V1B -10V a na anodzie V1B- 3V , dla 0.5V na wejściu. Zmianiając wartość opornika na katodzie V1A zmieniam poziom sygnału na jej anodzie, a z tym poziom sygnału na anodize i katodzie VB2 - jednak przy ustawionym napięciu na anodzie VA1 = ok 20V na katodzie V1B mam ładny sygnał, natomiast na anodzie V1B sygnał obcinany jest od dołu. Męcze się z tym ukłądem juz z 2 tygodnie i nie wiem co jest nie tak. Bede wdzieczny za pomoc.
- Aleksander Zawada
- Moderator

- Posty:532
- Rejestracja:21 lut 2003, o 12:10
- Lokalizacja:Warszawa
- Kontaktowanie:
1. symulacja zakłada zapewne identyczne parametry obu "połówek" lampy. W rzeczywistości nie ma tak słodko.
2.Drugi stopień pracuje z prądem siatki. Symulacja zapewne nie zakłada żadnych zakrzywień charakterystyki lampy dla dodatnich napięć siatki.
3.Symulacja zapewne nie chce widzieć, że wspomniany prąd siatki drugiej lampy powoduje
także rozpływ sygnału zmiennego. Nie jest tak, jak w klasycznym inwerterze wtórnikowym, że cały prąd katody płynie też przez anodę. W tym upatrywać trzeba głównej przyczyny porażki.
4. Niezależnie od wszystkiego układ tego typu charakteryzuje się "pływaniem" parametrów w czasie, co jest powodowane różnym starzeniem się obu połówek lampy. Z elektrycznego punktu widzenia to swego rodzaju wzmacniacz prądu stałego. Zmiana parametrów którejkolwiek z lamp wpływa na zmianę punktu pracy obu.
P.S.
Sprawdziłem-szczęśliwie ECC83 ma znaczne napięcie dopuszczalne katoda-grzejnik (180V).
Dla wielu lamp ten parametr jest rzędu 50V, co czyni je zupełnie nieprzydatnymi do pracy w takim układzie.
2.Drugi stopień pracuje z prądem siatki. Symulacja zapewne nie zakłada żadnych zakrzywień charakterystyki lampy dla dodatnich napięć siatki.
3.Symulacja zapewne nie chce widzieć, że wspomniany prąd siatki drugiej lampy powoduje
także rozpływ sygnału zmiennego. Nie jest tak, jak w klasycznym inwerterze wtórnikowym, że cały prąd katody płynie też przez anodę. W tym upatrywać trzeba głównej przyczyny porażki.
4. Niezależnie od wszystkiego układ tego typu charakteryzuje się "pływaniem" parametrów w czasie, co jest powodowane różnym starzeniem się obu połówek lampy. Z elektrycznego punktu widzenia to swego rodzaju wzmacniacz prądu stałego. Zmiana parametrów którejkolwiek z lamp wpływa na zmianę punktu pracy obu.
P.S.
Sprawdziłem-szczęśliwie ECC83 ma znaczne napięcie dopuszczalne katoda-grzejnik (180V).
Dla wielu lamp ten parametr jest rzędu 50V, co czyni je zupełnie nieprzydatnymi do pracy w takim układzie.
Ostatnio zmieniony 20 lut 2009, o 10:28 przez Aleksander Zawada, łącznie zmieniany 2 razy.
-
janek11389
- -

- Posty:682
- Rejestracja:5 cze 2004, o 10:57
Witam! Wydaje mi się że problemem może być polaryzacja siatki drugiego stopnia napięciem dodatnim. Pis Pisem, ale praktyka pokazuje co innego, nie zapominaj że większość symulacji, to tylko program, który ktoś napisał żeby zarobić na tym kasę, więc na takie programy dobrze jest brać poprawkę na wiatr.
Na siatkę drugą wstaw pojemność i opornik do masy. Powiedz mi ja jakiego czorta robisz pomiary tych mikroskopijnych prądów?, przecież to są układy napięciowe, a nie prądowe i pomiary tych prądów są potrzebne jak piąte koło u woza. Ja Ci powiem, jak podchodzi praktyk do takiego ustawienia jakiegokolwiek stopnia wzmacniającego układu napięciowego, prosto, szybko i na 100% dobrze: Na wejście danego stopnia podłączasz generator z płynną regulacja wzmocnienia amplitudy, a wyjście obciążasz opornikiem i na to wyjście podłączasz oscyloskop. Zadajesz maksymalną amplitudę, do momentu aż zacznie się obcinanie wierzchołków amplitudy. Jeżeli obcinanie jest nie równe, to dzielnikiem bazowym, lub opornikiem w siatce sterującej , lub pozostałymi, dobierasz tak, żeby przy maksymalnym wysterowaniu nastąpiło równe obcinanie. Jeżeli obcinanie jest równe, to znaczy że dany stopień pracuje w klasie A i wszelkie jego prądy są poprawne.
Pozdrawiam
Na siatkę drugą wstaw pojemność i opornik do masy. Powiedz mi ja jakiego czorta robisz pomiary tych mikroskopijnych prądów?, przecież to są układy napięciowe, a nie prądowe i pomiary tych prądów są potrzebne jak piąte koło u woza. Ja Ci powiem, jak podchodzi praktyk do takiego ustawienia jakiegokolwiek stopnia wzmacniającego układu napięciowego, prosto, szybko i na 100% dobrze: Na wejście danego stopnia podłączasz generator z płynną regulacja wzmocnienia amplitudy, a wyjście obciążasz opornikiem i na to wyjście podłączasz oscyloskop. Zadajesz maksymalną amplitudę, do momentu aż zacznie się obcinanie wierzchołków amplitudy. Jeżeli obcinanie jest nie równe, to dzielnikiem bazowym, lub opornikiem w siatce sterującej , lub pozostałymi, dobierasz tak, żeby przy maksymalnym wysterowaniu nastąpiło równe obcinanie. Jeżeli obcinanie jest równe, to znaczy że dany stopień pracuje w klasie A i wszelkie jego prądy są poprawne.
Pozdrawiam
- Aleksander Zawada
- Moderator

- Posty:532
- Rejestracja:21 lut 2003, o 12:10
- Lokalizacja:Warszawa
- Kontaktowanie:
Twoje metody Janku, są czysto empiryczne. To dobrze, ale nie zawsze
.
Do rzeczy: Tak jak mówi Janek, druga lampa powinna pracować w układzie zwykłego inwertera wtórnikowego, co w zawoalowany sposób sugerowałem poprzednio.
Opornik siatkowy jednak nie do masy, a w inny sposób. Podzielić trzeba opór katodowy drugiej lampy na dwie części i wpiąć się opornikiem siatkowym na "odczep".
To metoda czysto empiryczna. Skutek jest taki, że nikt potem nie zadaje sobie trudu, by zrozumieć jak to działa i w czym ewentualny problem. To tak jak z symulacjami. Symulujemy, i potem nie bardzo wiemy co jest źle.
Swoją drogą to ta moda na układy prądu stałego (co to niby bez kondensatora lepiej) jest nieszczęsna
.
Do rzeczy: Tak jak mówi Janek, druga lampa powinna pracować w układzie zwykłego inwertera wtórnikowego, co w zawoalowany sposób sugerowałem poprzednio.
W istocie można będzie zapewne wyrzucić opornik R8, w to miejsce lub szeregowo z nim włączyć kondensator.Na siatkę drugą wstaw pojemność i opornik do masy.
Opornik siatkowy jednak nie do masy, a w inny sposób. Podzielić trzeba opór katodowy drugiej lampy na dwie części i wpiąć się opornikiem siatkowym na "odczep".
Chłopak chciał dobrze. Układ pracował z prądem siatki, a w takich układach rozpływy prądów są ważne.Powiedz mi ja jakiego czorta robisz pomiary tych mikroskopijnych prądów?, przecież to są układy napięciowe, a nie prądowe i pomiary tych prądów są potrzebne jak piąte koło u woza.
.Ja Ci powiem, jak podchodzi praktyk do takiego ustawienia jakiegokolwiek stopnia wzmacniającego układu napięciowego, prosto, szybko i na 100% dobrze: Na wejście danego stopnia podłączasz generator z płynną regulacja wzmocnienia amplitudy, a wyjście obciążasz opornikiem i na to wyjście podłączasz oscyloskop. Zadajesz maksymalną amplitudę, do momentu aż zacznie się obcinanie wierzchołków amplitudy. Jeżeli obcinanie jest nie równe, to dzielnikiem bazowym, lub opornikiem w siatce sterującej , lub pozostałymi, dobierasz tak, żeby przy maksymalnym wysterowaniu nastąpiło równe obcinanie. Jeżeli obcinanie jest równe, to znaczy że dany stopień pracuje w klasie A i wszelkie jego prądy są poprawne.
Pozdrawiam
To metoda czysto empiryczna. Skutek jest taki, że nikt potem nie zadaje sobie trudu, by zrozumieć jak to działa i w czym ewentualny problem. To tak jak z symulacjami. Symulujemy, i potem nie bardzo wiemy co jest źle.
Swoją drogą to ta moda na układy prądu stałego (co to niby bez kondensatora lepiej) jest nieszczęsna
-
janek11389
- -

- Posty:682
- Rejestracja:5 cze 2004, o 10:57
Witam! Na pewno masz rację, ale w praktyce jest to bardzo skuteczne. Jeżeli już Kolego jesteś, to mam do Ciebie pytanko z bardziej poważnym zagadnieniem. Otóż przeprowadziłem próby i dokładne odsłuchy pomiędzy układem pentodowym, a triodowym dla gitary. Przeprowadzone próby zdecydowanie udowodniły że układzie triodo wym wzmacniacz dla instrumentów muzycznych gadają o wiele lepiej niżeli w układzie pentodowym, a gadają na tyle lepiej, że nawet podejście z gitarą bezpośrednio pod samą końcówkę, daje tak przyjemny efekt, że można śmiało godzinami na tym grać, co nie jest możliwe w układzie pentodowym, co zresztą nie jest żadną tajemnicą. Ale zacząłem się zastanawiać, dlaczego tak jest? I wydedukowałem, że część odbitych elektronów przedostaje się do siatki pierwszej i drugiej, co ulega ponownemu wzmocnieniu, a tym samym opóźnieniu sygnału, czyli powstaje coś w rodzaju sprzężenia zwrotnego, co bardzo nie korzystnie wpływa na jakość dźwięku odtwarzanych instrumentów muzycznych. Chciałem się zapytać Kolegi jako znawcy lamp, czy moje rozumowanie jest prawidłowe, czy istnieje jakieś inne bardziej racjonalne wytłumaczenie tego korzystnego zjawiska?To metoda czysto empiryczna.
Pozdrawiam
Ostatnio zmieniony 20 lut 2009, o 11:44 przez janek11389, łącznie zmieniany 1 raz.
Witam. Dziękuje za odpowiedzi. Oczywiście kondensator 47n szeregowo z opornikiem 1k między anodą V1A a siatką V1B pomógł. Prąd siatki nie płynie i sygnał na wyjściu ma ładną amlitudę i przeciwny jest w fazie. Że wcześniej nie zastosowałem tego kondensatora - to nie wiem dlaczego. Nawet w książce P. Zawady jest
Pozdrawiam - zrobie teraz stopień końcowy na 2*el84 PP i na pewno się odezwe:)
Pozdrawiam
Pozdrawiam
- Aleksander Zawada
- Moderator

- Posty:532
- Rejestracja:21 lut 2003, o 12:10
- Lokalizacja:Warszawa
- Kontaktowanie:
Ale zastosowałeś opornik siatkowy?
Janek:
Różnice wynikają z różnic w charakterystykach anodowych lamp. Trioda ma charakterystyki wznoszące się, pentoda zaś nasycające się (powodowane rozpływem prądu między siatkę drugą i anodę).
Warto zwrócić uwagę na fakt, że pentoda jest o wiele bardziej czuła na niedopasowanie oporności obciążenia, co wynika wprost z kształtu wspomnianej charakterystyki. O ile dla triody zwiększanie przekładni zmniejsza zniekształcenia to dla pentody przekroczenie pewnej, optymalnej wartości powoduje wzrost zniekształceń.
Być może w tym należałoby szukać przyczyny.
Co do samego mechanizmu działania lampy to w pentodach zapobiega się skutkom emisji wtórnej elektronów z anody przez wprowadzenie siatki trzeciej. Dzięki temu nie występuje na charakterystyce anodowej "wklęśnięcie" znamienne dla zwykłych tetrod i powrót elektronów w kierunku siatki drugiej.
Janek:
Różnice wynikają z różnic w charakterystykach anodowych lamp. Trioda ma charakterystyki wznoszące się, pentoda zaś nasycające się (powodowane rozpływem prądu między siatkę drugą i anodę).
Warto zwrócić uwagę na fakt, że pentoda jest o wiele bardziej czuła na niedopasowanie oporności obciążenia, co wynika wprost z kształtu wspomnianej charakterystyki. O ile dla triody zwiększanie przekładni zmniejsza zniekształcenia to dla pentody przekroczenie pewnej, optymalnej wartości powoduje wzrost zniekształceń.
Być może w tym należałoby szukać przyczyny.
Co do samego mechanizmu działania lampy to w pentodach zapobiega się skutkom emisji wtórnej elektronów z anody przez wprowadzenie siatki trzeciej. Dzięki temu nie występuje na charakterystyce anodowej "wklęśnięcie" znamienne dla zwykłych tetrod i powrót elektronów w kierunku siatki drugiej.
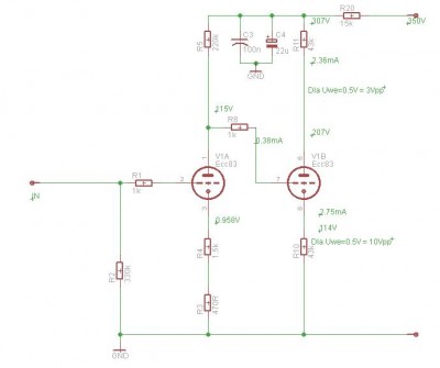
Witam ponownie. Oto zmodyfikowany schemat stopnia wejściowego i inwertera fazy.
Mam kilka pytań.
1. Dla jakiego napiecia wejściowego ustalić punkt pracy. Chodzi o to że teraz jak na wejście podaje 0.5V to jest oki, natomiast podając 0,7 V na wyjściu inwertera mam już obcinane góry i doły. Rozumiem że musze to dobrać do źródła dźwięku - np. odtwarzacza CD.
2. Teraz bez potencjometru wejściowego układ pracuje z max wzmocnieniem?
3.Rozumiem że nie ma znaczenie że napięcie wyjściowe przed c33 jest na poziomie 23V(skłądowa stała) , a przed C32 na poziomie ok.240V?
4.Pytanie które mnie najbardziej interesuję - teraz jak zmienie wartośc R4 w katodzie na lamy VA1 na np. 2K- przebiegi wyjściowe mam obcinane od góry i od dołu w zależności od gałęzi. Patrze na rodzine charakterystyk wyjściowych lampy Ecc83s i widze, że dla napięcia Ua = 200V i napięciu siatki Us=-1V znajduję się w śrdoku liniowej części charakterystki dla Ug= -1V. Dokonująć pomiaru na anodzie V1A za kondensatorem C31(43n) przebieg jest oki - natomiast nie rozumiem dlaczego jest obcninany na wyjściu inwertera. Nie zaznaczone napięcie stałe na siatce drugiej Vs=15V.
5.Napięcia wyjściowe na inwerterem wynoszą 30Vpp - wynika z tego że wzmocnienie stopnia wejściowego wynosi 42( 30Vpp/0,7Vpp = 42 - czyli oki?)
Będe wdzięczny za odpowiedzi na moje pytania. Z góry dziękuje za wyrozumiałość.
Pozdrawiam.
Paweł
Mam kilka pytań.
1. Dla jakiego napiecia wejściowego ustalić punkt pracy. Chodzi o to że teraz jak na wejście podaje 0.5V to jest oki, natomiast podając 0,7 V na wyjściu inwertera mam już obcinane góry i doły. Rozumiem że musze to dobrać do źródła dźwięku - np. odtwarzacza CD.
2. Teraz bez potencjometru wejściowego układ pracuje z max wzmocnieniem?
3.Rozumiem że nie ma znaczenie że napięcie wyjściowe przed c33 jest na poziomie 23V(skłądowa stała) , a przed C32 na poziomie ok.240V?
4.Pytanie które mnie najbardziej interesuję - teraz jak zmienie wartośc R4 w katodzie na lamy VA1 na np. 2K- przebiegi wyjściowe mam obcinane od góry i od dołu w zależności od gałęzi. Patrze na rodzine charakterystyk wyjściowych lampy Ecc83s i widze, że dla napięcia Ua = 200V i napięciu siatki Us=-1V znajduję się w śrdoku liniowej części charakterystki dla Ug= -1V. Dokonująć pomiaru na anodzie V1A za kondensatorem C31(43n) przebieg jest oki - natomiast nie rozumiem dlaczego jest obcninany na wyjściu inwertera. Nie zaznaczone napięcie stałe na siatce drugiej Vs=15V.
5.Napięcia wyjściowe na inwerterem wynoszą 30Vpp - wynika z tego że wzmocnienie stopnia wejściowego wynosi 42( 30Vpp/0,7Vpp = 42 - czyli oki?)
Będe wdzięczny za odpowiedzi na moje pytania. Z góry dziękuje za wyrozumiałość.
Pozdrawiam.
Paweł
-
janek11389
- -

- Posty:682
- Rejestracja:5 cze 2004, o 10:57
W szkole mówiono, że pomimo zastosowania siatki ekranującej i tak część elektronów, przedostaje się do siatki pierwszej, na wskutek potężnego przyspieszenia i dużego odbicia, dla tego tak a nie inaczej sobie tłumaczyłem owe zjawisko, ale jeżeli twierdzisz że jest inaczej, to nie ma sprawy. Bądź co bądź fakt jest faktem, że układy triod owe o wiele lepiej gadają dla instrumentów muzycznych, niżeli układy pentod owe. Szkoda tylko że większość firm poszła na łatwiznę i tylko w kierunku uzyskania jak największej mocy, przy jak najmniejszych kosztach.Co do samego mechanizmu działania lampy to w pentodach zapobiega się skutkom emisji wtórnej elektronów z anody przez wprowadzenie siatki trzeciej. Dzięki temu nie występuje na charakterystyce anodowej "wklęśnięcie" znamienne dla zwykłych tetrod i powrót elektronów w kierunku siatki drugiej.
Czyli mam rozumieć że przełączenie układu pentod owego, w układ triod owy, zmienia rezystancję Ra danej lampy, dla tego zmienia się automatycznie przekładnia?, czy to tylko taki przykład? Rozwiń to bardziej.Warto zwrócić uwagę na fakt, że pentoda jest o wiele bardziej czuła na niedopasowanie oporności obciążenia, co wynika wprost z kształtu wspomnianej charakterystyki. O ile dla triody zwiększanie przekładni zmniejsza zniekształcenia to dla pentody przekroczenie pewnej, optymalnej wartości powoduje wzrost zniekształceń.
Być może w tym należałoby szukać przyczyny.
Jeszcze czego nie spróbowałem, a bardzo mnie interesuje, jak ma się stosunek przenoszenia pasma i jakość sygnału w układach bez transformatorowych, w układach pentod owych i triod owych. Czy miałeś okazję kiedykolwiek porównać takie pomiary po między tradycyjnymi układami na trafach?
On nie jest zmodyfikowany, tylko teraz poprawny, brak kondensatora C31 i R7 było błędem, dla tego miałeś różnice w amplitudach pomiędzy wyjściami.Witam ponownie. Oto zmodyfikowany schemat stopnia wejściowego i inwertera fazy.
Problemem jest to, że rozpatrujesz dwa stopnie jako jeden. Pierwszy stopień jest wzmacniaczem. A drugi tylko odwracaczem fazy i na nim praktycznie nie ma wzmocnienia, a obcinanie połówek, jest rzeczą normalną i w praktyce występuje ono powyżej jednej czwartej zasilania. Na wyjściu masz amplitudę 30V, zapewniam cię że jest tego grubo ponad zapas, ponieważ dla wysterowania stopnia końcowego wystarczy już 3V.Dla jakiego napięcia wejściowego ustalić punkt pracy. Chodzi o to że teraz jak na wejście podaje 0.5V to jest ok, natomiast podając 0,7 V na wyjściu inwertera mam już obcinane góry i doły.
Zrób pomiar wzmocnienia amplitudy na pierwszej anodzie, bo to jest ważne. Standardowo, dla końcówki przyjmuje się napięcie wejściowe od 775mV do jednego wolta i to jest bardzo ważne. Bardzo często amatorzy przyjmują zasadę że dla gitarowego wzmacniacza jest to nie istotne i idą na żywca podnosząc czułość wejściową ile tylko się da, nie świadomi jakie ma to wielkie ujemne konsekwencje.
To jest proste: Na siatce masz 30V całej amplitudy, ale już na anodzie i katodzie masz 2x po 30V tej całej amplitudy, czyli w rzeczywistości 60V amplitudy, a jak wspomniałem, w praktyce, zawsze po wyżej jednej czwartej zasilania następuje obcinanie. Jak zmniejszysz to wysterowanie do połowy, to dostaniesz na obydwóch wyjściach po 15V nie obciętej sinusoidy, czyli w rzeczywistości dodając obie połówki dostaniesz znowu te 30V.Dokonując pomiaru na anodzie V1A za kondensatorem C31(43n) przebieg jest ok - natomiast nie rozumiem dlaczego jest obcinany na wyjściu inwertera.
Napięcia wyjściowe na inwerterem wynoszą 30Vpp - wynika z tego że wzmocnienie stopnia wejściowego wynosi 42( 30Vpp/0,7Vpp = 42 -
Tak, ale na jakiego czorta Ci potrzebne takie duże wzmocnienie tego pierwszego stopnia? Główne wzmocnienie napięciowe w takim wzmacniaczu następuje na lampach końcowych, bo takie jest ich zadanie. W praktyce zazwyczaj jest ono koło 170 razy. Te wzmocnienie pierwszego stopnia, w praktyce jest nazywane dynamiką wejściową, jest to bardzo ważne przy konstruowaniu wzmacniacza, by wiedzieć ile możesz maksymalnie podać by jeszcze nie obcięło tej amplitudy.
Dynamika wejściowa lampowych konstrukcji, jest bardzo wysoka i nawet nie ma co sobie tym głowy zawracać.
Natomiast, jako że masz możliwość i lubisz przeprowadzać symulacje komputerowe, to ja mam do Ciebie propozycję wspólnej współpracy, co pozwoli Ci o wiele lepiej zrozumieć co tak naprawdę jest ważne i jakie błędy popełniają konstruktorzy.
Proponuję narysuj całą końcówkę np. z MV-3 oznacz wszystkie maksymalne wzmocnienia na poszczególnych stopniach, aż do samego wyjścia, z maksymalnym wzmocnieniem, (czyli do momentu zaczęcia obcinania) z lokalnym ujemnym sprzężeniem zwrotnym, potem Ci powiem co masz dalej zrobić i to będzie o wiele ciekawsze i bardziej uczące.
- Aleksander Zawada
- Moderator

- Posty:532
- Rejestracja:21 lut 2003, o 12:10
- Lokalizacja:Warszawa
- Kontaktowanie:
Rezystancja wewnętrzna lampy ulegnie zmianie.Czyli mam rozumieć że przełączenie układu pentodowego, w układ triodowy, zmienia rezystancję Ra danej lampy, dlatego zmienia się automatycznie przekładnia?, czy to tylko taki przykład? Rozwiń to bardziej.
Co masz na myśli pisząc, że przekładnia zmienia się automatycznie?
Beztransformatorowe układy z pentodami to obecnie rzadkość. Wynika to z dużej oporności wewnętrznej pentod, co pociąga za sobą stosowania głośników o impedancji kilkaset omów.Jeszcze czego nie spróbowałem, a bardzo mnie interesuje, jak ma się stosunek przenoszenia pasma i jakość sygnału w układach beztransformatorowych, w układach pentodowych i triodowych. Czy miałeś okazję kiedykolwiek porównać takie pomiary po między tradycyjnymi układami na trafach?
Układy z triodami, najczęściej 6S33S są stosowane dość często i mają szersze pasmo przenoszenia niż typowe układy transformatorowe.
- Aleksander Zawada
- Moderator

- Posty:532
- Rejestracja:21 lut 2003, o 12:10
- Lokalizacja:Warszawa
- Kontaktowanie:
Przede wszystkim dodać regulację wzmocnienia.1. Dla jakiego napiecia wejściowego ustalić punkt pracy. Chodzi o to że teraz jak na wejście podaje 0.5V to jest oki, natomiast podając 0,7 V na wyjściu inwertera mam już obcinane góry i doły. Rozumiem że muszę to dobrać do źródła dźwięku - np. odtwarzacza CD.
Tak.2. Teraz bez potencjometru wejściowego układ pracuje z max wzmocnieniem?
3.Rozumiem że nie ma znaczenie że napięcie wyjściowe przed c33 jest na poziomie 23V(skłądowa stała) , a przed C32 na poziomie ok.240V?
Przesterowujesz inwerter.4.Pytanie które mnie najbardziej interesuję - teraz jak zmienie wartośc R4 w katodzie na lamy VA1 na np. 2K- przebiegi wyjściowe mam obcinane od góry i od dołu w zależności od gałęzi. Patrze na rodzine charakterystyk wyjściowych lampy Ecc83s i widze, że dla napięcia Ua = 200V i napięciu siatki Us=-1V znajduję się w śrdoku liniowej części charakterystki dla Ug= -1V. Dokonująć pomiaru na anodzie V1A za kondensatorem C31(43n) przebieg jest oki - natomiast nie rozumiem dlaczego jest obcninany na wyjściu inwertera.
Mierzone względem czego?Nie zaznaczone napięcie stałe na siatce drugiej Vs=15V.
Nie pytaj, czy dobrze. Policz5.Napięcia wyjściowe na inwerterem wynoszą 30Vpp - wynika z tego że wzmocnienie stopnia wejściowego wynosi 42( 30Vpp/0,7Vpp = 42 - czyli oki?)
-
janek11389
- -

- Posty:682
- Rejestracja:5 cze 2004, o 10:57
Nie wiem czy zdajesz sobie sprawę co napisałeś, bo tym stwierdzeniem podważyłeś wszystkie produkty renomowanych firm, udowadniając, że popełniają oni nie wybaczalny błąd w projektowaniu przekładni transformatora głośnikowego. No bo przecież przekładnie tych transformatorów są liczone dla układu pentod owego, a nie triod owego i w takim przypadku po przełączeniu w układ triodo wy, powinno nastą pic ewidentne pogorszenie jakości, a nie na odwrót.Rezystancja wewnętrzna lampy ulegnie zmianie.
Wszelkie kilometrowe wzory, podawane przez Kolegów na forach, też stają pod wielkim znakiem zapytania.
No właśnie to, że po przełączeniu w układ triodo wy i zmianie tej wewnętrznej rezystancji lampy, automatycznie ulegnie zmianie stosunek tej przekładni transformatora.Co masz na myśli pisząc, że przekładnia zmienia się automatycznie?
To by znaczyło, że powinien świetnie nadawać się pod gitarę basową. Gitary basowe, a zwłaszcza te siedmiostrunowe, faktycznie idą dość nisko, a dla wzmacniacza pentod owego i to bez sprzężenia zwrotnego, jest ciężko zrobić na prawdę dobre trafo głośnikowe. Przekonałem się nie dawno o tym ściągając charakterystyki stuwatowego wzmacniacz na czterech EL34 z wielkim trafem, dzielonym karkasem w połowie i wielosekcyjnym uzwojeniem pierwotnym. Przy pierwszych pomiarach faktycznie końcówka szła od 20Hz, ale po odpięciu sprzężenia zwrotnego, celem dłuższego wybrzmiewania gitary, okazało się, że wtedy dolna częstotliwość zaczynała się dopiero od 60Hz, co już nie czyni go wzmacniaczem basowym. Okazało się faktycznie że sprzężenie zwrotne ma decydujący wpływ na poszerzenie pasma do dołu, ale usuniecie tego sprzężenia, zdecydowanie polepsza jakość odtwarzania takiej gitary, dźwięk zdecydowanie jest lepszy, a wybrzmiewanie gitary jest o wiele dłuższe. Ale następnym posuniecie, było właśnie przepięcie w układ triodo wy i wtedy pomimo spadku mocy o 50% dolna częstotliwość przenoszenia tego trafa z powrotem wróciła na 20Hz. Być może że i jeszcze niżej, ale obecny generator który posiadam, zaczyna się dopiero od 20Hz, ale to już nie ma znaczenia, bo to jest wystarczająco nisko.Bez transformatorowe układy z pentodami to obecnie rzadkość. Wynika to z dużej oporności wewnętrznej pentod, co pociąga za sobą stosowania głośników o impedancji kilkaset omów.
Układy z triodami, najczęściej 6S33S są stosowane dość często i mają szersze pasmo przenoszenia niż typowe układy transformatorowe.
Wszelkie te pomiary udowadniają że chcąc uzyskać odpowiednią jakość, układ nie może być wyżyłowany i że moc nie idzie w parze z jakością.
Chętnie wypożyczył bym dla ściągnięcia charakterystyk i porównania jakości wzmacniacz bez transformatorowego na 6S33S, wszelkie koszty przesyłki pokryję, dodając wzmacniacz nie naruszony, a wyniki pomiarowe zamieszczę tu na forum.
- Aleksander Zawada
- Moderator

- Posty:532
- Rejestracja:21 lut 2003, o 12:10
- Lokalizacja:Warszawa
- Kontaktowanie:
Jak rozumiem, gdy piszesz, że "przekładnia transformatora ulegnie zmianie" masz tu na myśli "wymaganą przekładnię" a nie przekładnię transformatora, wynikającą raz na amen z jego stosunku zwojów uzwojenia pierwotnego do wtórnego.
Myślę, że konkretny przykład, jaki przytoczę później wskaże, że tak nie jest, a przynajmniej-nie musi tak być i transformator niezależnie od tego, czy lampa pracuje w układzie triodowym czy pentodowym pozostanie odpowiedni.
Rozpatrzmy zwykłe układy pojedynczych wzmacniaczy w klasie A. Dla pentod optymalna oporność obciążenia jest stosunkiem napięcia zasilania do prądu anodowego lampy w punkcie pracy:
Robc=Ua/Ia0
Dla EL84 jest to 5200 omów.
Przekładnia transformatora jest zaś pierwiastkiem ze stosunku optymalnej oporności obciążenia do impedancji głośnika:
n=sqrt (Robc/Zgł)
Dla triod dobiera się zaś oporność obciążenia jako 2...8-krotność oporności wewnętrznej lampy. Wystarczy teraz, żeby EL84 w układzie triodowym miała oporność wewnętrzną nie większą niż 2600 omów, a warunek ten zostanie spełniony.
O tym, czy tak będzie dowiemy się po moim powrocie do domu.
Myślę, że konkretny przykład, jaki przytoczę później wskaże, że tak nie jest, a przynajmniej-nie musi tak być i transformator niezależnie od tego, czy lampa pracuje w układzie triodowym czy pentodowym pozostanie odpowiedni.
Rozpatrzmy zwykłe układy pojedynczych wzmacniaczy w klasie A. Dla pentod optymalna oporność obciążenia jest stosunkiem napięcia zasilania do prądu anodowego lampy w punkcie pracy:
Robc=Ua/Ia0
Dla EL84 jest to 5200 omów.
Przekładnia transformatora jest zaś pierwiastkiem ze stosunku optymalnej oporności obciążenia do impedancji głośnika:
n=sqrt (Robc/Zgł)
Dla triod dobiera się zaś oporność obciążenia jako 2...8-krotność oporności wewnętrznej lampy. Wystarczy teraz, żeby EL84 w układzie triodowym miała oporność wewnętrzną nie większą niż 2600 omów, a warunek ten zostanie spełniony.
O tym, czy tak będzie dowiemy się po moim powrocie do domu.
-
janek11389
- -

- Posty:682
- Rejestracja:5 cze 2004, o 10:57
Żeby to było bardziej obrazowo, to napisz mi jaka w tym układzie będzie oporność dla układu triod owego?Dla EL84 jest to 5200 omów.
Według tego wychodzi na to, że rozrzut tej oporności, dla jednego z tych układów może być dość spory, ale problem w tym, że różnice odsłuchowe też są bardzo spore.Dla triod dobiera się zaś oporność obciążenia jako 2...8-krotność oporności wewnętrznej lampy. Wystarczy teraz, żeby EL84 w układzie triodo wym miała oporność wewnętrzną nie większą niż 2600 omów, a warunek ten zostanie spełniony.
Moje badania, z wszelkich nie dopasowań źródła sygnału, czy obciążenia, czy poszczególnych stopni, zawsze pokazywały znaczna różnice jakości otrzymanego dźwięku na niekorzyść. Dla tego dziwi mnie trochę taki duży dopuszczalny rozrzut. No ale załóżmy że tak jest, to nasuwa się pytanie: dlaczego konstruktorzy projektując układ pentodo wy nie projektują takiego trafa, żeby w układzie pentodo wym, gadało to lepiej niżeli w układzie triodo wym?
Ogólnie w układach wzmacniaczy, jest wiele tajemniczych niuansów, które zaprzeczają zdrowemu rozsądku i logice.
Wydaje mi się że najrozsądniej byłoby porównać obydwa te układy w wzmacniaczu bez transformatorowym. Bo jeżeli wtedy, była by taka sama różnica, to automatycznie założenie że przyczyny należy szukać w trafie, uległa by wyeliminowaniu, albo odwrotnie.
- Aleksander Zawada
- Moderator

- Posty:532
- Rejestracja:21 lut 2003, o 12:10
- Lokalizacja:Warszawa
- Kontaktowanie:
W załączeniu na szybko zrobiona rodzina charakterystyk anodowych lampy EL84 w układzie triodowym.
Niestety przy mniejszych opornościach wewnętrznych piórko rejestratora papierowego w mojej roboty charakterografie szarpie, wobec czego krzywa dla Us=-7V jest brzydka. Na oko widać jednak, że ma większą stromość niż krzywa dla Us=0V. Dla Us=0V rezystancja wewnętrzna lampy wynosi 2300 omów. Przy Us=-7V oporność ta będzie jeszcze mniejsza.
Zastrzegam, że wziąłem pierwszą z brzegu lampę, o nieznanym bliżej zużyciu.
Jak widać, transformator obliczony dla pentodowego połączenia będzie w dalszym ciągu pracował dobrze w połączeniu triodowym, gdyż optymalna oporność obciążenia dla triody będzie z przedziału 4600...18400 omów.
Duża dowolność doboru oporności obciążenia dla triody wynika ze wspomnianej już wcześniej właściwości: zniekształcenia maleją w miarę zwiększania oporności obciążenia (coraz większe przekładnie). Ale maleje także i moc, rosną zaś trudności konstrukcyjne dotyczące transformatora. Wobec tego w naszym przypadku mamy dopasowanie niemal idealne ze względu na moc, choć prawie najgorsze ze względu na zniekształcenia.
Z uwagi jednak na inny charakter zmian zniekształceń dla triod i pentod nie zdziwi mnie, jak okaże się, że "trioda i tak zagra ładniej".
Najlepiej byłoby dokonać kilku przykładów obliczeniowych dla kilku lamp, zakładając użycie transformatora dopasowanego z uwagi na połączenie pentodowe, a potem metodą pięciopunktową porównanie zniekształceń z uwagi na zawartość harmonicznych w obu układach, najlepiej z rozbiciem na składowe.
Nie widzę więc tu żadnych niewytłumaczalnych niuansów.
Niestety przy mniejszych opornościach wewnętrznych piórko rejestratora papierowego w mojej roboty charakterografie szarpie, wobec czego krzywa dla Us=-7V jest brzydka. Na oko widać jednak, że ma większą stromość niż krzywa dla Us=0V. Dla Us=0V rezystancja wewnętrzna lampy wynosi 2300 omów. Przy Us=-7V oporność ta będzie jeszcze mniejsza.
Zastrzegam, że wziąłem pierwszą z brzegu lampę, o nieznanym bliżej zużyciu.
Jak widać, transformator obliczony dla pentodowego połączenia będzie w dalszym ciągu pracował dobrze w połączeniu triodowym, gdyż optymalna oporność obciążenia dla triody będzie z przedziału 4600...18400 omów.
Duża dowolność doboru oporności obciążenia dla triody wynika ze wspomnianej już wcześniej właściwości: zniekształcenia maleją w miarę zwiększania oporności obciążenia (coraz większe przekładnie). Ale maleje także i moc, rosną zaś trudności konstrukcyjne dotyczące transformatora. Wobec tego w naszym przypadku mamy dopasowanie niemal idealne ze względu na moc, choć prawie najgorsze ze względu na zniekształcenia.
Z uwagi jednak na inny charakter zmian zniekształceń dla triod i pentod nie zdziwi mnie, jak okaże się, że "trioda i tak zagra ładniej".
Najlepiej byłoby dokonać kilku przykładów obliczeniowych dla kilku lamp, zakładając użycie transformatora dopasowanego z uwagi na połączenie pentodowe, a potem metodą pięciopunktową porównanie zniekształceń z uwagi na zawartość harmonicznych w obu układach, najlepiej z rozbiciem na składowe.
Nie widzę więc tu żadnych niewytłumaczalnych niuansów.
Witam ponownie. Dziękuje pięknie za odpowiedzi. Odnosząc się do wypowiedzi:
Proszę mnie poprawić jeżeli się mylę.
1.Dobierając punkt pracy Ecc83 patrze na charakterystke siatkową Ia=f(-Ug1)
2.Widzę że dla napięcia Ua = 250V i Ug= -1.2V znajduję się na liniowej cześci charakterystyki Ua=250V - w środku.
3.Dobieram tak R_katodowe oraz anodowe aby spadek napięcia w gałęzi katody wynosił dokładnie 1.2V.
4.Tak pracujący wzmacniacz pracuję w klasie A.
W schemacie przedstawionym poniżej punkt pracy nie jest dobrze dobrany ponieważ
Ug=2.35V dla napięcia anodowego = 259.47V czyli znajduję się w dolnej części charakterystyki siatkowej dla Ua=250V. Wszytko to zaznaczyłem na załączonej charakterystyce.
Będe wdzięczny za odpowiedź.
Paweł
Z przyjemnośćią to zrobie jak tylko uporam się z konstrukcją wzmacniacza, wprawdzie nie lubie przeprowadzać tych symulacji ale są pomocne - i coraz bardziej się do nich przekonuje. Obecnie mam dość duży mętlik w głowie i moja wiedza dotycząca lamp jest jeszcze nie ułożona stąd moge zadawać co najmniej dziwne pytania.Natomiast, jako że masz możliwość i lubisz przeprowadzać symulacje komputerowe, to ja mam do Ciebie propozycję wspólnej współpracy, co pozwoli Ci o wiele lepiej zrozumieć co tak naprawdę jest ważne i jakie błędy popełniają konstruktorzy.
Proponuję narysuj całą końcówkę np. z MV-3 oznacz wszystkie maksymalne wzmocnienia na poszczególnych stopniach, aż do samego wyjścia, z maksymalnym wzmocnieniem, (czyli do momentu zaczęcia obcinania) z lokalnym ujemnym sprzężeniem zwrotnym, potem Ci powiem co masz dalej zrobić i to będzie o wiele ciekawsze i bardziej uczące.
Proszę mnie poprawić jeżeli się mylę.
1.Dobierając punkt pracy Ecc83 patrze na charakterystke siatkową Ia=f(-Ug1)
2.Widzę że dla napięcia Ua = 250V i Ug= -1.2V znajduję się na liniowej cześci charakterystyki Ua=250V - w środku.
3.Dobieram tak R_katodowe oraz anodowe aby spadek napięcia w gałęzi katody wynosił dokładnie 1.2V.
4.Tak pracujący wzmacniacz pracuję w klasie A.
W schemacie przedstawionym poniżej punkt pracy nie jest dobrze dobrany ponieważ
Ug=2.35V dla napięcia anodowego = 259.47V czyli znajduję się w dolnej części charakterystyki siatkowej dla Ua=250V. Wszytko to zaznaczyłem na załączonej charakterystyce.
Będe wdzięczny za odpowiedź.
Paweł
Kto jest online
Użytkownicy przeglądający to forum: Obecnie na forum nie ma żadnego zarejestrowanego użytkownika i 29 gości
