Aktyw Forum
Zarejestruj się na forum.ep.com.pl i zgłoś swój akces do Aktywu Forum. Jeśli jesteś już zarejestrowany wystarczy, że się zalogujesz.
Sprawdź punkty Zarejestruj sięHead gitarowy - co powiecie na taką konfigurację??
Moderatorzy:Jacek Bogusz, Tomasz Gumny, Futrzaczek, Adam Tatuś, Moderatorzy
Witam!
Mam taki pomysł zbudowania głowy gitarowej.
Głowa miałaby mieć moc 100W i dosyć sporo funkcji.
Pomysł jest taki, że łacze kilka kitów.
1.Wzmacniacz gitarowy - http://www.sklep.avt.pl/go/_info/?id=33081
2.Prosiak - http://www.sklep.avt.pl/go/_info/?id=45231
3.Korektor pięciopasmowy - http://www.sklep.avt.pl/go/_info/?id=27000 (zamiast potencjometrów suwakowych potencjometry obrotowe)
4.Kompresor - http://www.sklep.avt.pl/go/_info/?id=45383
5.Chorus - http://www.sklep.avt.pl/go/_info/?id=45397
6.Filtr przydźwięku - http://www.sklep.avt.pl/go/_info/?id=27151
7.Wskaźnik wysterowania kolumny - http://www.sklep.avt.pl/go/_info/?id=32288
8.Wzmacniacz mocy 100W(uład już mam kiedyś miałbyć towzmacniacz 2x50W ale upadł i leży końcówka i sie marnuje, po zmostkowaniu daje 1x100W)
Co o tym sądzicie??
Będzie możliwosć wyłaczenia korektora, prosiaka i filtru przydźwieku.
Poszukuję jeszcze schematów innych efektów żeby mieć wszystko w headzie a nie jeździć bez przerwy z wszystkimi kostkami.
Pozdrawiam.
Michał M.
Mam taki pomysł zbudowania głowy gitarowej.
Głowa miałaby mieć moc 100W i dosyć sporo funkcji.
Pomysł jest taki, że łacze kilka kitów.
1.Wzmacniacz gitarowy - http://www.sklep.avt.pl/go/_info/?id=33081
2.Prosiak - http://www.sklep.avt.pl/go/_info/?id=45231
3.Korektor pięciopasmowy - http://www.sklep.avt.pl/go/_info/?id=27000 (zamiast potencjometrów suwakowych potencjometry obrotowe)
4.Kompresor - http://www.sklep.avt.pl/go/_info/?id=45383
5.Chorus - http://www.sklep.avt.pl/go/_info/?id=45397
6.Filtr przydźwięku - http://www.sklep.avt.pl/go/_info/?id=27151
7.Wskaźnik wysterowania kolumny - http://www.sklep.avt.pl/go/_info/?id=32288
8.Wzmacniacz mocy 100W(uład już mam kiedyś miałbyć towzmacniacz 2x50W ale upadł i leży końcówka i sie marnuje, po zmostkowaniu daje 1x100W)
Co o tym sądzicie??
Będzie możliwosć wyłaczenia korektora, prosiaka i filtru przydźwieku.
Poszukuję jeszcze schematów innych efektów żeby mieć wszystko w headzie a nie jeździć bez przerwy z wszystkimi kostkami.
Pozdrawiam.
Michał M.
Powiem Ci coś. Znam to z autopsji. Też kiedyś chciałem zbudować wieeelkieeego rack'a 100 lub 200W ze wszystkim co się da. Efekty, bajery, szmery... Ale przeszło mi. Doszedłem do wniosku, że to po prostu nie ma sensu. Po co mi to wszystko w jednym pudle, więcej jest minusów niż plusów, aż nie chcę mi się ich wymieniać... Zrobiłem najpierw tranzystorowca, ostatnio lampówkę (jeszcze wymaga małych modyfikacji) i nie żałuję. Ja na Twoim miejscu (jeśli potrzebujesz takiego wzmacniacza - na scenę, bo chyba nie do domu?!), to zrobiłbym najzwyczajniejszą w świecie lampówkę, np. przester Marshall'a, clean Fender'a i końcówka 50W lub 100W. Do tego pętla efektów i ograniczeń nie masz. Co więcej, możesz cieszyć się prawdziwym, lapmowym brzmieniem, a nie tylko jakąś namiastką z "Prosiaka".
Pozdr.
Pozdr.
Do wyboru, do koloru...
A jak Ci mało, to szukaj TU. Nie wiem, czy Ci starczy życia, zeby przegrzebać wszystko, ale spróbować można... ;-)
Pozdr.
P.S.
Konkrety? Klasyczny, sprawdzony układ: clean Fendera, przester JCM800, końcówka też może być z JCM800 2 (lub 4) x EL34. Świetne brzmienie, a co najważniejsze - prostota... Jakie chcesz mieć brzmienie, co chcesz grać?
A jak Ci mało, to szukaj TU. Nie wiem, czy Ci starczy życia, zeby przegrzebać wszystko, ale spróbować można... ;-)
Pozdr.
P.S.
Konkrety? Klasyczny, sprawdzony układ: clean Fendera, przester JCM800, końcówka też może być z JCM800 2 (lub 4) x EL34. Świetne brzmienie, a co najważniejsze - prostota... Jakie chcesz mieć brzmienie, co chcesz grać?
Co wy tak się uparliście na te lampówki? Owszem, są dobre, ale już nie róbcie z lamp nie wiem czego...
Słyszałem niejedną tranzystorową i scaloną końcowkę mocy w gitarowcu i wcale nie wypada to tak źle, pozatym lampowe brzmienie po pęli efektów typu chorus, czy nawet distortion to co to jest za lampowe brzmienie?
Jestem przekonany, że biorę was "na ślepo" do testów 4 wzmacniaczy z tego 2 lampowe i 2 tranzystorowe i ciekawe czy będzie to wszystko takie oczywiste.
Z lampy można wycisnąc bardzo charakterystyczne brzmienie zwłaszcza na przesterze gdy nawet już rdzeń trafa głośnikowego się nasyca i zaczyna "produkować" charmoniczne.
Ale pomyślmy też logicznie... tranzystory nie są takie złe.
Dla mnie brzmienie lampowe to czysty kanał (tzw. szklanka) i przester taki typowo lampowy bez dodatków. A współcześni muzycy korzystają z efektów notorycznie... i racja, większa różnorodność brzmień, to nie szalone lata 70' gdzie przester wah wah itp. było szczytem marzeń niejedengo muzyka.
Słyszałem niejedną tranzystorową i scaloną końcowkę mocy w gitarowcu i wcale nie wypada to tak źle, pozatym lampowe brzmienie po pęli efektów typu chorus, czy nawet distortion to co to jest za lampowe brzmienie?
Jestem przekonany, że biorę was "na ślepo" do testów 4 wzmacniaczy z tego 2 lampowe i 2 tranzystorowe i ciekawe czy będzie to wszystko takie oczywiste.
Z lampy można wycisnąc bardzo charakterystyczne brzmienie zwłaszcza na przesterze gdy nawet już rdzeń trafa głośnikowego się nasyca i zaczyna "produkować" charmoniczne.
Ale pomyślmy też logicznie... tranzystory nie są takie złe.
Dla mnie brzmienie lampowe to czysty kanał (tzw. szklanka) i przester taki typowo lampowy bez dodatków. A współcześni muzycy korzystają z efektów notorycznie... i racja, większa różnorodność brzmień, to nie szalone lata 70' gdzie przester wah wah itp. było szczytem marzeń niejedengo muzyka.
To może zrobię poprostu przedwzmacniacz, eq, koncówka, i moze jeszcze kompresor??
Bez lamp byłoby mi dużo łatwiej, nigdy nic na lampach nie budowałem:)
Macie może jakieś projekty kolumn gitarowych??
I taka kwestia czy "brzmienie gitarowe"(nie chodzi mi o konkretny typ tylko ogólnie o szczególną dla gitar elektrycznych charakterystykę dźwięku) bierze się z głośnika?? czy przedwzmacniacze, albo koncówki coś wnoszą??
Bo mam koncówkę hi-fi i nie wiem czy będzie w 100% dobra, więc się upewniam:)
Pozdrawiam.
Michał M.
Bez lamp byłoby mi dużo łatwiej, nigdy nic na lampach nie budowałem:)
Macie może jakieś projekty kolumn gitarowych??
I taka kwestia czy "brzmienie gitarowe"(nie chodzi mi o konkretny typ tylko ogólnie o szczególną dla gitar elektrycznych charakterystykę dźwięku) bierze się z głośnika?? czy przedwzmacniacze, albo koncówki coś wnoszą??
Bo mam koncówkę hi-fi i nie wiem czy będzie w 100% dobra, więc się upewniam:)
Pozdrawiam.
Michał M.
No na końcowe brzmienie elektryka ma wpływ praktycznie wszystko. Od zastosowanych głośników, końcówkę, preamp, gitarę aż po grającego. Wszystko się liczy i nie da się po wiedzieć, co najbardziej.I taka kwestia czy "brzmienie gitarowe"(nie chodzi mi o konkretny typ tylko ogólnie o szczególną dla gitar elektrycznych charakterystykę dźwięku) bierze się z głośnika?? czy przedwzmacniacze, albo koncówki coś wnoszą??
Bo mam koncówkę hi-fi i nie wiem czy będzie w 100% dobra, więc się upewniam:)
Pozdr.
Eh... Myślałem, że się domyślisz już... ;-) Końcówka "HiFi" średnio nadaje się tak szczerze mówiąc do gitary. Oczywiście będzie to grało, ale jakie brzmienie z tego wyjdzie, to... No to nie jest do tego krótko mówiąc. Lepiej pobawić i zrobić gitarowca, chyba że nie zależy Ci aż tak na brzmieniu...To ja jeszcze raz spytam:)
Pozdr.
Nie no End, nie ma co się łudzić, że sama końcówka HiFi + gitara da nam przyzwoite brzmienie. Przecież wzmacniacze gitarowe a HiFi to zupełnie co innego i nie widzę możliwości uzyskania satysfakcjonującego brzmienia (bo chyba o tym mówimy?). Ew. jakiś multiefekt pomiędzy, czy chociażby SansAmp, to może coś udałoby się ukręcić...
Pozdr.
Pozdr.
Ale nie wiemy do końca jak wygląda sprawa, bo jeśli to sama końcówka mocy z wej. i wyj. bez żadnych dodatków to jak najbardziej, to chyba logiczne, że bez odpowiedniego przedwzmacniacza to nie ruszy i autor chyba zdaje sobie z tego sprawę... chyba, że nie...
Myślałem o przedwzmacniaczu jako ten "gitarowiec" z AVT - po prostu dołączy swoją końcówkę mocy.
Na razie czekamy na wypowiedź autora.
P.S. Cała charakterystyka "gitarowca" rodzi się w przedwzmacniaczu... Nie mówię o lampówkach, bo tam sprawa wygląda trochę inaczej.[/b]
Myślałem o przedwzmacniaczu jako ten "gitarowiec" z AVT - po prostu dołączy swoją końcówkę mocy.
Na razie czekamy na wypowiedź autora.
P.S. Cała charakterystyka "gitarowca" rodzi się w przedwzmacniaczu... Nie mówię o lampówkach, bo tam sprawa wygląda trochę inaczej.[/b]
Witam!
Piszę dopierio teraz, bo dopiero teraz znalazłem chwilę czasu.
Wiec tak to jest sama końcówka, konkretniej z nord elektronika beż żadnego przedwzmacniacza, oczwyiście ze wiem że trzeba przedwzmacniacz chociażby, przecież to absurd gitarę pod samą koncówkę:)
Pewien poziom wiedzy posiadam:)
Końcówka to konkretnie ta: http://www.nordelektronikplus.pl/sklep/ ... =0,4885902
To jest końcówką stereo ale da się w mostek połączyć i mamy piękne 100W
Pozdrawiam.
Michał M.
Piszę dopierio teraz, bo dopiero teraz znalazłem chwilę czasu.
Wiec tak to jest sama końcówka, konkretniej z nord elektronika beż żadnego przedwzmacniacza, oczwyiście ze wiem że trzeba przedwzmacniacz chociażby, przecież to absurd gitarę pod samą koncówkę:)
Pewien poziom wiedzy posiadam:)
Końcówka to konkretnie ta: http://www.nordelektronikplus.pl/sklep/ ... =0,4885902
To jest końcówką stereo ale da się w mostek połączyć i mamy piękne 100W
Pozdrawiam.
Michał M.
A może macie jakies sprawdzone przedwzmacnaicze gitarowe(same przedwzmacnaicze, bez koncówek), najchętniej z kitu do złożenie i zdecydowałem sie na tranzystory.
Chcę powoli zacząc precyzować szczegóły projektu:)
Tak więc potrzebuję przedwzmacniacz z dwoma torami(clean i over drive opcjonalnie przełączane foot switchem).
Pozdrawiam.
Michał M.
Chcę powoli zacząc precyzować szczegóły projektu:)
Tak więc potrzebuję przedwzmacniacz z dwoma torami(clean i over drive opcjonalnie przełączane foot switchem).
Pozdrawiam.
Michał M.
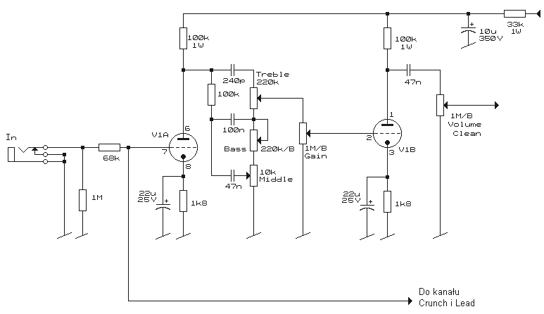
Poszukam dzisiaj u siebie na kompie i coś postaram się podesłać, bo miałem chyba coś dobrego od Janka z forum.A może macie jakies sprawdzone przedwzmacnaicze gitarowe(same przedwzmacnaicze, bez koncówek), najchętniej z kitu do złożenie i zdecydowałem sie na tranzystory.
Chcę powoli zacząc precyzować szczegóły projektu:)
Tak więc potrzebuję przedwzmacniacz z dwoma torami(clean i over drive opcjonalnie przełączane foot switchem).
Pozdrawiam.
Michał M.
A może nie być z kitu, tylko do kitu... ? ;-)[...] najchętniej z kitu do złożenie [...]
Tak poważnie, to ten zestaw Janka, to składał się z dwóch przedwzmacniaczy - cleanu jego produkcji oraz przesteru zaciągniętego chyba z jakiegoś małego Fenderka Frontman'a. Zastanawiam się, czy jako przester nie lepiej dać jakiegoś efektu - przesteru. Dużo tego, do wyboru, do koloru. Możesz też pomyśleć nad SansAmp'em... Miałbyć kilka kombinacji brzmieniowych :-)
Pozdr.
Kto jest online
Użytkownicy przeglądający to forum: Obecnie na forum nie ma żadnego zarejestrowanego użytkownika i 26 gości


