Aktyw Forum
Zarejestruj się na forum.ep.com.pl i zgłoś swój akces do Aktywu Forum. Jeśli jesteś już zarejestrowany wystarczy, że się zalogujesz.
Sprawdź punkty Zarejestruj sięWzmacniacz mostkowy na TDA7294 + filtr do sub-a - pytania.
Moderatorzy:Jacek Bogusz, Tomasz Gumny, Futrzaczek, Adam Tatuś, Moderatorzy
W najbliższych tygodniach będe składał mostek tda 7294 do subwoofera. Czytałem wiele artykułów na forum. Zasilanie symetryczne, filtry... Gdzie najlepiej kupić mostka tda. Może
http://www.altron.com.pl/cgibin/shop?in ... d=180ebc87
A propo zasilacza symetrycznego to planuje wykorzystać moduł zaprojektowany na elektrodzie
http://www.elektroda.pl/rtvforum/viewto ... 5f10a0e098
Zakupiłem już kondensatory 22000uF 50V wiem, że powiecie że to przesada, ale miałem okazje i kupiłem dwa. Myślę, że raczej nie wpłyną one źle na działanie całego zestawu. Jaki mostek prostowniczy. W tym poscie z elektrody jest 25A. W innych czytałem, że wystarczy 10A. Więc jak jest naprawdę. Trafo toroid 250VA 2x28V myślę, że nie będzie za duże. Czytałem, że niektórzy używali 2x30 co daje 42,5V.
Pozostała jeszcze sprawa aktywnego filtra dp. Znalazłem coś takiego
http://www.altron.com.pl/cgibin/shop?in ... d=180ebc87
lub
http://www.cartonaudio.com/modul_sub4.html
Zastanawiam się tylko ile ten drugi on kosztuje?
A propo kosztów. Na transformator ok 80zł, mostek tda 80zł, filtr 30zł, zasilacz kondensatory mam czyli chyba ok 10zł + radiator. Jeśli mylę się w jakiejś z cen to proszę powiedzieć.
To chyba na razie tyle pytań...
Za wszelkie rady z góry dziękuję i pozdrawiam
http://www.altron.com.pl/cgibin/shop?in ... d=180ebc87
A propo zasilacza symetrycznego to planuje wykorzystać moduł zaprojektowany na elektrodzie
http://www.elektroda.pl/rtvforum/viewto ... 5f10a0e098
Zakupiłem już kondensatory 22000uF 50V wiem, że powiecie że to przesada, ale miałem okazje i kupiłem dwa. Myślę, że raczej nie wpłyną one źle na działanie całego zestawu. Jaki mostek prostowniczy. W tym poscie z elektrody jest 25A. W innych czytałem, że wystarczy 10A. Więc jak jest naprawdę. Trafo toroid 250VA 2x28V myślę, że nie będzie za duże. Czytałem, że niektórzy używali 2x30 co daje 42,5V.
Pozostała jeszcze sprawa aktywnego filtra dp. Znalazłem coś takiego
http://www.altron.com.pl/cgibin/shop?in ... d=180ebc87
lub
http://www.cartonaudio.com/modul_sub4.html
Zastanawiam się tylko ile ten drugi on kosztuje?
A propo kosztów. Na transformator ok 80zł, mostek tda 80zł, filtr 30zł, zasilacz kondensatory mam czyli chyba ok 10zł + radiator. Jeśli mylę się w jakiejś z cen to proszę powiedzieć.
To chyba na razie tyle pytań...
Za wszelkie rady z góry dziękuję i pozdrawiam
- dsrecordss
- -

- Posty:300
- Rejestracja:30 lip 2004, o 16:08
- Lokalizacja:Żory
- Kontaktowanie:
Witam,
gdzie kupujesz trafo? Spróbuj zapytać mailowo na www.toral.pl . Myślę że powino być znacznie taniej. Co do kondków w filtrze to chyba nie będzie źle;)
gdzie kupujesz trafo? Spróbuj zapytać mailowo na www.toral.pl . Myślę że powino być znacznie taniej. Co do kondków w filtrze to chyba nie będzie źle;)
żeby było śmieszniej to dzisiaj byłem w sklepie (cenionym przez wszystkich) i mówię co mi potrzeba. Sprzedawca wyjmuje kalkulator i liczy liczy. Mówi: hmmm ok 100zł, toroidy podrożały bardzo od nowego roku... Podziękowałem grzecznie i wyszedłem
Jak nic nie wyjdzie z trafa 250 VA 2x28V to wstawie 2*24V przy tej samej mocy.A co sądzisz o całych zestawach z
http://www.altron.com.pl/cgibin/shop?sh ... d=180ebc87
planuje wziąść z tamtąd mostek tda i filtr aktywny
Pozdrawiam
http://www.altron.com.pl/cgibin/shop?sh ... d=180ebc87
planuje wziąść z tamtąd mostek tda i filtr aktywny
Pozdrawiam
- dsrecordss
- -

- Posty:300
- Rejestracja:30 lip 2004, o 16:08
- Lokalizacja:Żory
- Kontaktowanie:
Przy tak dużych pojemnościach kondensatorów elektrolitycznych w filtrze zasilacza lepiej zastosuj ten mostek 25A (niewielka różnica cen) bo w ułamkach sekundy elektrolity (rozładowane praktycznie do zera) robią "zwarcie" i wtedy prąd jest bardzo duzy (nie wiem dokładnie ile to jest A ale wystarczy by uszkodzić mostek).
P.S Było już o zasilaczach symetrycznych na forum, wystarczy poszukać.
P.S Było już o zasilaczach symetrycznych na forum, wystarczy poszukać.
w końcu jakaś konkretna odpowiedź. A propo zasilacza to będzie prosty mostek 25A dwa kondensatory i jeszcze ceramiczne 100nF, żeby odfiltrować jak najlepiej sygnał elektryczny
Dzięki End, liczę na dalszą pomoc
Może wiesz jak podłączyć do załączonego zasilacza ten kondensator/y ceramiczne 100nF, bo czytałem, żeby równolegle do kondensatorów elektrolitycznych. Ale nie wiem dokładnie ile i jak.
Dzięki End, liczę na dalszą pomoc
Może wiesz jak podłączyć do załączonego zasilacza ten kondensator/y ceramiczne 100nF, bo czytałem, żeby równolegle do kondensatorów elektrolitycznych. Ale nie wiem dokładnie ile i jak.
Ostatnio zmieniony 11 lut 2006, o 14:30 przez kapsel85, łącznie zmieniany 1 raz.
Sądze, ze to kity jak każde inne... nie wiem czy o tym wiesz ale to wszytsko to są typowe aplikacje tych kostek które opracował sam producent (zobacz noty tych układów).wielkie dzięki. A co sądzisz o tych kit-ach z atron lublin? MOstek tda 7294 i aktywny filtr. podoba mi się w nim, że nie trzeba robić oddzielnego zasilania
Ja bym raczej kupił (albo sam zrobił) samą płytkę, TDA7294 można kupić już za 12-15zł szt. do tego garstka czesci i wszychno wychodzi dużo taniej, chyba nawet o połowę...
No ale zalezy gdzie się kupuje i jakie mamy ceny.
Ja bardziej bym się pokusił o tego wzmaka na mos fet ze strony altrona (100W) ale to tylko moje zdanie, nikomu nie trzeba tłumaczyć wyższości tranzystorowca nad scalakiem
to moja pierwsza konstrukcja i myśle, że tda będzie dobrym wstępem. Jestem na pierwszym roku elektroniki i telekomunikacji. Wcześniej nie miałem prawie żadnej praktyki w układach. Też bym wybrał tranzystory jednak mam trafo 250VA 2x24V,trochę małe te napięcie... kondensatory 50V. Chyab skusze się na to co mówisz, nie będe ściągał całego kitu tylko płytki, a części kupie sam
[ Dodano: 11-02-2006, 13:55 ]
czy zamiawiając płytki pcb z altron lublin dostane schemat montarzowy i ideowy? Bo jeśli nie to czy mogę liczyć na Twoją pomoc?
[ Dodano: 11-02-2006, 13:55 ]
czy zamiawiając płytki pcb z altron lublin dostane schemat montarzowy i ideowy? Bo jeśli nie to czy mogę liczyć na Twoją pomoc?
Poszukaj tematu (np. na forum lub w www.google.pl) o nazwie "płytki drukowane", "termotransfer", "papier kredowy" - ten ostatni daje super efekty i jest naprawdę prosty.
Później tylko laminat jednostronny i wytrawiacz (polecam B327 - 5zł paczka
)
[ Dodano: 11-02-2006, 14:59 ]
musisz to dostać...
Oczywiście możesz liczyć na moją pomoc w miarę moich mozliwości ( na razie mam utrudniony dostęp do net-u
)
P.S. Popraw byka, montażowy piszmy przez z z .
Później tylko laminat jednostronny i wytrawiacz (polecam B327 - 5zł paczka
[ Dodano: 11-02-2006, 14:59 ]
Jasne że takczy zamiawiając płytki pcb z altron lublin dostane schemat montażowy i ideowy? Bo jeśli nie to czy mogę liczyć na Twoją pomoc?
Oczywiście możesz liczyć na moją pomoc w miarę moich mozliwości ( na razie mam utrudniony dostęp do net-u
P.S. Popraw byka, montażowy piszmy przez z z .
No to si, ja też właśnie będę trawił sobie płytki jutro to jak by udało się dorwać aparat cyfrowy to zrobie kilka fotek jak to robię, może jakoś Ci to pomoże przebrnąć trudne i niepewne (dla początkującego praktyka...znalazłem dobry artykuł. Rozjaśnił mi trochę sytuacjie i zaryzykuje sam wykonać pcb... spróbuje z Twoimi najlepszymi artykułami papier kredowy i nadsiarczan sodu. Zaczne w poniedziałek i będe się zgłaszał
powiedziałbym wręcz wyśmienicie
może masz pcb do mostka tda 7294 czy zrobić dwie płytki oddzielnie i potem połączyć, bo przypomina mi się, że gdzieś widziałem tak zrobiene
http://www.cartonaudio.com/modul_tda300.html
http://www.cartonaudio.com/modul_tda300.html
Jak się nie mylę, to w nocie aplikacyjnej są też płytki do mostkowego wzmaka.powiedziałbym wręcz wyśmieniciemoże masz pcb do mostka tda 7294 czy zrobić dwie płytki oddzielnie i potem połączyć, bo przypomina mi się, że gdzieś widziałem tak zrobiene
Jeśli nie znajdziesz to poszukaj na www.elektroda.pl (tam na 100% jest w dziale schematy audio).
Pozdr.
[ Dodano: 11-02-2006, 15:23 ]
Szukaj
http://www.elektroda.net/audio/index.html
Witam!
www.semiconductors.com.pl - ok. 13.5 zł.
sklep.avt.pl - 13 zł.
Ceny bardzo spadły ostatnimi czasy. Ja rok temu kupowałem po 22 zł. za sztukę.
[ Dodano: 11-02-2006, 18:58 ]
I nie uważam żeby 2*22 000 uF to było dużo!
Ja w poprzedniej wersji stereo na TDA 7294 miałem:
4*10 000 uF + 4*4700 uF i było naprawde świetnie.
Do tego Toroid Indel 2*28V/300W za który pare lat temu zapłaciłem 95 zł. na wolumenie.
www.semiconductors.com.pl - ok. 13.5 zł.
sklep.avt.pl - 13 zł.
Ceny bardzo spadły ostatnimi czasy. Ja rok temu kupowałem po 22 zł. za sztukę.
[ Dodano: 11-02-2006, 18:58 ]
I nie uważam żeby 2*22 000 uF to było dużo!
Ja w poprzedniej wersji stereo na TDA 7294 miałem:
4*10 000 uF + 4*4700 uF i było naprawde świetnie.
Do tego Toroid Indel 2*28V/300W za który pare lat temu zapłaciłem 95 zł. na wolumenie.
liczę End na te fotki z wytrawiania płytek
[ Dodano: 12-02-2006, 07:13 ]
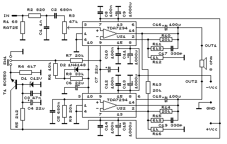
znalazłem schemat z płytką do mostak tda7294
http://www.elektroda.net/audio/tda7294/
jednak moje doświadczenie, jak wcześniej powiedziałem, jest małe więc mogę coś źle odczytać. Jak na schemacie wygląda kondensator, rezytor itd to wiem, ale boję się oznaczeń 4u7(kondensator), wiem, że to jest 4,7uF ale wolę się nie pomylić i proszę o pomoc z wyznaczeniem elementów
[ Dodano: 12-02-2006, 08:19 ]
Czy schemat pcb trzeba jeszcze robić odbicie lustrzane czy nie?
Odczytałem wszystkie wartości ze schematu
R1 68= 68(ohm)
R2 820= 820
R3 47k= 47000
R4 4k7= 4700
R5 2k2= 2200
R6 10k= 10000
Mam nadzieję, że dobrze odczytałem.
C1=1nF
Teraz pytanie kondensatory kupować ceramiczne czy jakie? Elektrolity na 50V, czy większe?
A oznaczenia D1 C12V i D2 1N4148
T1 BC550
SW1 to pewnie jakiś przełącznik? (switch)
Załączam miejsca gdzie są te elementy i proszę o jakieś wskazówki
[ Dodano: 12-02-2006, 07:13 ]
znalazłem schemat z płytką do mostak tda7294
http://www.elektroda.net/audio/tda7294/
jednak moje doświadczenie, jak wcześniej powiedziałem, jest małe więc mogę coś źle odczytać. Jak na schemacie wygląda kondensator, rezytor itd to wiem, ale boję się oznaczeń 4u7(kondensator), wiem, że to jest 4,7uF ale wolę się nie pomylić i proszę o pomoc z wyznaczeniem elementów
[ Dodano: 12-02-2006, 08:19 ]
Czy schemat pcb trzeba jeszcze robić odbicie lustrzane czy nie?
Odczytałem wszystkie wartości ze schematu
R1 68= 68(ohm)
R2 820= 820
R3 47k= 47000
R4 4k7= 4700
R5 2k2= 2200
R6 10k= 10000
Mam nadzieję, że dobrze odczytałem.
C1=1nF
Teraz pytanie kondensatory kupować ceramiczne czy jakie? Elektrolity na 50V, czy większe?
A oznaczenia D1 C12V i D2 1N4148
T1 BC550
SW1 to pewnie jakiś przełącznik? (switch)
Załączam miejsca gdzie są te elementy i proszę o jakieś wskazówki
No to Cię zmartwie...liczę End na te fotki z wytrawiania płytek
Niestety nie będe miał czasu nawet zrobić te PCB ale... we wtorek chyba znajdę czas i aparat
Wrzucę na forum, może komuś się przyda.
Dobrze myślisz, bo tak jest4u7(kondensator), wiem, że to jest 4,7uF
Widok płytki jest od strony druku i jak wydrukujesz to na papierze kredowym to też tak będzie, więc odbicie lustrzane trzeba zrobić.Chyba, ze źle to widzę, to proszę mnie poprawić.Czy schemat pcb trzeba jeszcze robić odbicie lustrzane czy nie?
P.S. pamiętaj o wymiarach płytki !
Rezystory dobrze odczytałeś.
C1 1nF ( zazwyczaj tak się oznacza na schemacie - 1n a nie 1nF, bo wiadomo o co chodzi
Wszytskie kondy najlepiej daj na 63V (C1 i C2 możesz dać na mniejsze napiecia).
C1 i C2 daj jakieś MKT lub podobne byle nie ceramiki, ich nie stosuje się raczej w torach audio ze względu na ich parametry szumowe i inne mniej lub więcej ważne czynniki.Teraz pytanie kondensatory kupować ceramiczne czy jakie? Elektrolity na 50V, czy większe?
Reszta może być ceramiczna, nie będzie to miało żadnego znaczenia (w sumie)
D1 to dioda zenera 12V więc o taką zapytaj w sklepie (sprzedawca będzie wiedział o co chodzi)
D2 to zwykła dioda 1N4148 jest bardzo popularna więc ze zdobyciem nie ma problemu i cena jest też bardzo zadowalająca (najlepiej kupowac po 100szt.
Jasne, przełącznik dwupozycyjny.SW1 to pewnie jakiś przełącznik? (switch)
T1 to tranzystor BC550 SI-N 50V 0.2A 0.5W można go podmienić na dowolny tranzystor NPN 50V 0.2A lub powyżej 0.5W lub powyżej (ale to w razie braku)
Lub na:
2SC1222
2SC1313
BC149C
BC169
BC173C
BC184C
BC239C
BC319
BC382
BC383
BC384
BC414C
BC549C-TOS
BFX93
Oczywiście pamiętając, że w zamiennikach mogą występowac różnice w wyprowadzeniach elektrod EBC.
Pozdr.
Kto jest online
Użytkownicy przeglądający to forum: Obecnie na forum nie ma żadnego zarejestrowanego użytkownika i 41 gości
