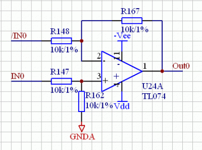
Najczęściej wzmacniacz różnicowy ma wzmocnienie jeden. Wzmocnienie można zmienić trzymając się zasady: R148 = R147 i R146 = R162. Napięcie na wyjściu jest równe: R167(162) / R148(147) * (Vin0 / V/in0). Przy R167(162) = 20k oraz Vin0 = 0,7V i V/in0 = -0,7V daje to: 20000 / 10000 * (0,7 - -0,7) = 2,8V (+/-1,4). Niestety wzmacniacz wchodzi w nasycenie :=(. Gdy wszystkie rezystory są jednakowe, napięcie na wyjściu daje spodziewane 1,4V (+/-0.7).
Wygląda na to, że prawa matematyki tu nie obowiązują.
Wzmacniacz TL072, napięcie zasilania +/- 6V.
Dziś przeprowadzę próby z innymi napięciami wejściowymi.
Problem rozwiązany. Wczoraj błąd był w wartości rezystorów.
Aktyw Forum
Zarejestruj się na forum.ep.com.pl i zgłoś swój akces do Aktywu Forum. Jeśli jesteś już zarejestrowany wystarczy, że się zalogujesz.
Sprawdź punkty Zarejestruj sięWzmacniacz różnicowy o wzmocnieniu większym niż 1
Moderatorzy:Jacek Bogusz, Moderatorzy
- Jacek Bogusz
- -

- Posty:470
- Rejestracja:12 maja 2010, o 17:37
- Lokalizacja:Poznań
- Kontaktowanie:
Re: Wzmacniacz różnicowy o wzmocnieniu większym niż 1
Stawianie tezy, że prawa matematyki "nie obowiązują" jest bardzo odważne
. W twoim układzie, jeśli R167/R148=R162/R147, to napięcie wyjściowe będzie równe Uout=R167/R148(Uin0-U/in0). Łatwo policzyć, że jeśli rezystancje będą równe, to przy podanych napięciach napięcie wejściowych, napięcie wyjściowe będzie równe 1,4V. Przy innych wartościach rezystancji sprawa się komplikuje...
Przekształcony wzór wygląda tak: Uout=[(R167+R148)*R162*Uin0 / (R162+R147)*R148] - [R167*U/in0 / R148]
Po podstawieniu wychodzi, że powinieneś otrzymać 2,8V na wyjściu. To "tylko" elektronika, cudów nie ma
. Jeśli wzmacniacz nie działa zgodnie z teorią, to gdzieś popełniasz błąd. Może to nasycanie się wynika z jakiegoś wzbudzania się źródła lub wzmacniacza? Faktem jest, że w literaturze ze względu na wzmocnienie trybu wspólnego i prąd polaryzacji nie zaleca się stosowania niesymetrycznych sieci rezystorów. Możesz też wypróbować wzmacniacz instrumentalny - nieco bardziej skomplikowany, ale nie ma wad różnicowego (https://en.wikipedia.org/wiki/Instrumentation_amplifier).
PS
Acha... Dopiero przeczytałem o błędzie w rezystorach. A nie mówiłem
Przekształcony wzór wygląda tak: Uout=[(R167+R148)*R162*Uin0 / (R162+R147)*R148] - [R167*U/in0 / R148]
Po podstawieniu wychodzi, że powinieneś otrzymać 2,8V na wyjściu. To "tylko" elektronika, cudów nie ma
PS
Acha... Dopiero przeczytałem o błędzie w rezystorach. A nie mówiłem
Kto jest online
Użytkownicy przeglądający to forum: Obecnie na forum nie ma żadnego zarejestrowanego użytkownika i 52 gości