Dzień dobry
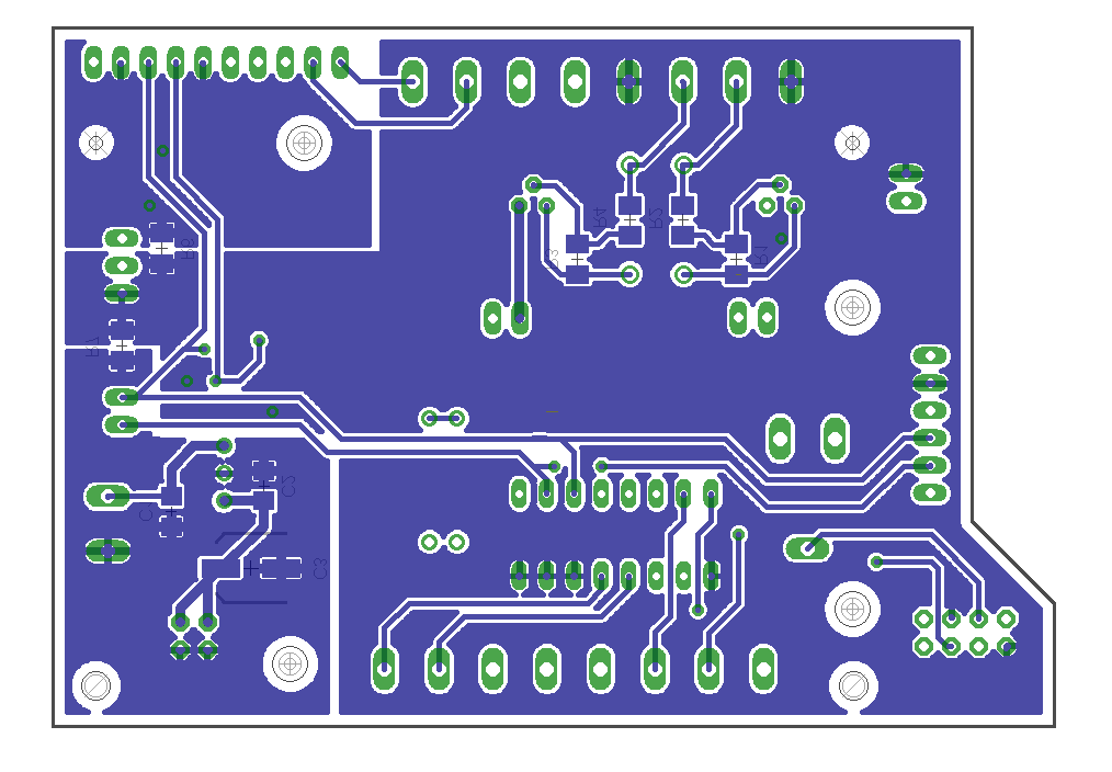
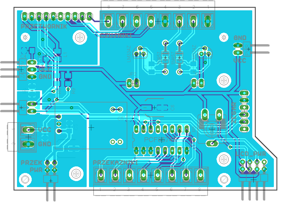
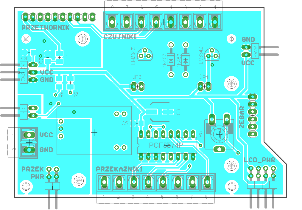
W ramach pracy dyplomowej podjąłem się projektu prostego sterownika chłodniczego. Projekt oparłem o płytkę Arduino Uno R3. Poza tym zastosowałem ekran graficzny 128x64, zewnętrzny przetwornik 16 bit, płytkę z przekaźnikami oraz parę innych elementów. Poniżej załączam schemat i opracowany na jego podstawie projekt płytki, do której planuję podłączyć pozostałe potrzebne elementy, z prośbą o sprawdzenie poprawności.
Informacje na temat schematu:
Na schemacie znajdują się dwa bloki zasilania o nazwach zasilanie przekaźników oraz zasilanie PCB. Podział ten przeprowadziłem po to, aby zrobić osobny obwód zasilania projektowanej płytki oraz niepokazanej na schemacie płytki z przekaźnikami (cewka 5 V). Oba bloki są zasilane z jednego zasilacza, który jest podłączony bezpośrednio do Arduino oraz do złączy pokazanych w bloku zasilanie PCB. W obwodzie zasilania przekaźników zdecydowałem się na zastosowanie przetwornicy Atnela PWR-3, ponieważ na osobnej płytce jest 8 przekaźników, a cewka pojedynczego przekaźnika potrzebuje ok. 71 mA (w przeprowadzonych testach wyszło, że nieznacznie ponad 80 mA). Oznacza to, że potrzeba przynajmniej 640 mA na obsługę przekaźników. Z tego co wiem, to zastosowanie zwykłego LM7805 przy tego typu zapotrzebowaniu na prąd wymaga zastosowania radiatora, a tego wolałbym uniknąć.
Do złącza znajdującego się w bloku zasilanie PCB podłączane jest zasilanie oraz pin AREF z Arduino. Pokazany w tym bloku podział zasilania przeprowadziłem, ponieważ w Arduino piny VCC i AVCC są połączone i przy AVCC nie ma dławika.
W bloku źródła prądowe znajduje się para układów LM334Z, które są poprzedzone zworkami, za pomocą których planuję w przyszłości przeprowadzić pomiar prądu. Do znajdujących się na dole schematu złączy śrubowych podłączane będą 2 czujniki Pt100 w układzie 4-przewodowym (przewody zasilające i pomiarowe).
W bloku złącza znajdują się listy goldpinów, za pomocą których podłączone będą m.in.: przetwornik ADS1115, zegar RTC DS1307 oraz zasilanie ekranu graficznego. Pozostałe piny ekranu będą podłączone bezpośrednio do Arduino.
Informacje na temat projektu płytki:
Płytka zostanie zrealizowana w firmie.
W trakcie projektowania priorytetem było, aby poszczególne elementy były położone tak, żeby ułatwić sobie w przyszłości podłączenie wszystkich pozostałych peryferiów. Stąd też takie a nie inne położenie złączy śrubowych oraz goldpinów po prawej stronie (przykładowo będąca po prawej listwa pojedynczych goldpinów jest przeznaczona na płytkę z zegarem, która jest bardzo szeroka).
Płytka przy takiej jak zastosowałem liczbie elementów jest stosunkowo duża. I nie jest to tylko powodowane otworami montażowymi, które narzucają minimalny rozmiar płytki. Nie stanowi to jednak problemu, ponieważ rozmiar płytki ma dla mnie trzeciorzędne znaczenie.
Typy obudów poszczególnych elementów (w znaczeniu - do montażu powierzchniowego bądź przewlekanego) dobrałem tak, żebym nie miał problemów z zaopatrzeniem. Stąd też np. obudowa TO92 układu LM334Z.
Jest to pierwsza dwustronna płytka, którą zaprojektowałem. W trakcie pracy próbowałem trzymać się podstawowych zasad, które zostały przekazane w atnelowskim kursie oraz które znalazłem w internecie. Nie oznacza to jednak, że nie popełniłem pewnie z tysiąca błędów i uchybień typowych na początku nauki. Z tego powodu bardzo pomocne byłby wszystkie porady i uwagi na temat schematu oraz zaprojektowanej płytki. Prosiłbym ponadto o odpowiedź na parę bardziej precyzyjnych pytań i niepewności, które naszły mnie w trakcie projektowania:
1. Czy zaproponowane rozwiązanie ze zworkami sprawdzi się? Gdy nie, to jak najprościej umożliwić sobie pomiar prądu przepływającego przez źródło prądowe?
2. Na płytce przeprowadziłem podział na pole masy cyfrowej oraz masy analogowej. Zrobiłem też osobne pole masy zasilania płytki i zasilania przekaźników. Zrobione przeze mnie połączenie wszystkich trzech mas w pobliżu przetwornicy jest poprawne?
3. Dobrany przeze mnie rozmiar przelotek (0.6 mm) jest prawidłowy?
4. Po prawej stronie płytki znajduje się potencjometr montażowy w obudowie do montażu powierzchniowego. Tuż pod nim, także na przedniej warstwie, biegnie ścieżka do położonych w prawym dolnym rogu podwójnych goldpinów. Takie poprowadzenie ścieżki nie spowoduje przypadkiem, że po założeniu potencjometru jego obudowa będzie dotykać ścieżki?
Pozdrawiam,
opp
EDIT: Tytuł oraz treść tematu zostały poszerzone o prośbę sprawdzenia projektu płytki, a nie tylko jak dotychczas samego schematu.
Aktyw Forum
Zarejestruj się na forum.ep.com.pl i zgłoś swój akces do Aktywu Forum. Jeśli jesteś już zarejestrowany wystarczy, że się zalogujesz.
Sprawdź punkty Zarejestruj sięEagle - sprawdzenie schematu i projektu płytki dwustronnej
Moderatorzy:Jacek Bogusz, Moderatorzy
- Załączniki
-
- sterownik.rar
- Projekt w programie Eagle Light 6.5.0
- (91.71KiB)Pobrany 170 razy
Re: Eagle - sprawdzenie schematu i projektu płytki dwustronn
A po jakiego diabla robic tak proste uklady na dwoch stronach PCB 
Re: Eagle - sprawdzenie schematu i projektu płytki dwustronn
Pewnie można byłoby to zrobić na płytce jednostronnej, ale ja po początkowej próbie zaprojektowania płytki tylko na jednej warstwie uznałem, że łatwiej będzie to zrobić za pomocą dwóch warstw. Przyznam, że przy moim braku doświadczenia i jednocześnie stosunkowo małej liczbie elementów przewlekanych, za pomocą których mógłbym przechodzić nad ścieżkami trudno mi sobie wyobrazić płytkę jednostronną.
Kto jest online
Użytkownicy przeglądający to forum: Obecnie na forum nie ma żadnego zarejestrowanego użytkownika i 59 gości

