Witam,
Potrzebuje opinii fachowca!
Oto problem - mam kaczkę Morleya PWOV, jedyna jej wada, co mnie strasznie wkurza, jest, ze nie można jej zasilić bateria, tylko zasilacz.
Rozkręciłem ja, żeby zobaczyć, czy nie można się gdzieś wlutować ze złączem i znalazłem coś co mogło być podłączeniem złącza baterii, ale nie mam pewności. Ktoś chyba juz kombinował (kaczka jest uzywana).
Czy ktoś mógłby pomóc mi zweryfikować? czy to możliwe, ze w miejsce, gdzie są te końcówki drucików, ucięte, można wlutować złącze baterii i to będzie działało?
Chodzi mi o weryfikacje, czy to jest dobre miejsce wpięcia baterii i nic nie uszkodzi? Nie znam sie na tyle na schematach, żeby to stwierdzić.
Z góry dziękuje za pomoc.
Zdjęcie całej płytki
http://mfi.pl/~belial/1.JPG
Zdjecie ucietych kabelków
http://mfi.pl/~belial/2.JPG
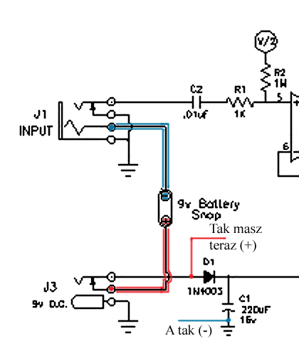
Schemat
http://mfi.pl/~belial/3_sch.jpg
Aktyw Forum
Zarejestruj się na forum.ep.com.pl i zgłoś swój akces do Aktywu Forum. Jeśli jesteś już zarejestrowany wystarczy, że się zalogujesz.
Sprawdź punkty Zarejestruj sięMORLEY PWOV - Brak mozliwosci zasilania baterią.
Moderatorzy:Jacek Bogusz, Moderatorzy
Re: MORLEY PWOV - Brak mozliwosci zasilania baterią.
Jako że nie jestem w temacie kaczek, to jedynie moje luźne uwagi.
Tak, wygląda że to jest możliwe rozwiązanie, osobiście pewnie wpiąłbym baterię po drugiej stronie diody (czerwony ucięty przewód po drugiej stronie tego okrągłego, czarnego), oraz.. przez inną podobną diodę. Zastanawia mnie, bo wygląda na to, że układ poza zasilaniem z J3 może być też zasilony z J1 (input), w obecnej sytuacji pojawienie się tam jakiegoś odbiornika, lub innego źródła zasilania, a bez wpiętej choćby "pustej" wtyczki w J3 spowodowało by popłynięcie prądów wyrównawczych, które albo rozładowywały by baterię, albo ją doładowywały (co też niekoniecznie jest dobre dla niej).
To samo w przypadku zasilania z J3 bez dodatkowej diody.
Jaki, taki układ ma pobór prądu, i na jak długo w związku z tym może wystarczyć bateria, to jest poza moim doświadczeniem.
Tak, wygląda że to jest możliwe rozwiązanie, osobiście pewnie wpiąłbym baterię po drugiej stronie diody (czerwony ucięty przewód po drugiej stronie tego okrągłego, czarnego), oraz.. przez inną podobną diodę. Zastanawia mnie, bo wygląda na to, że układ poza zasilaniem z J3 może być też zasilony z J1 (input), w obecnej sytuacji pojawienie się tam jakiegoś odbiornika, lub innego źródła zasilania, a bez wpiętej choćby "pustej" wtyczki w J3 spowodowało by popłynięcie prądów wyrównawczych, które albo rozładowywały by baterię, albo ją doładowywały (co też niekoniecznie jest dobre dla niej).
To samo w przypadku zasilania z J3 bez dodatkowej diody.
Jaki, taki układ ma pobór prądu, i na jak długo w związku z tym może wystarczyć bateria, to jest poza moim doświadczeniem.
Re: MORLEY PWOV - Brak mozliwosci zasilania baterią.
Patrząc na całokształt dostarczonych materiałów, to wpinając się w miejsce uciętych przewodów uzyskasz to samo co przez wejście od zasilacza.
Może powiedz co ci nie działa ? a w zasadzie jak się wpinasz z baterią w gniazdo zasilające, jaka jest polaryzacja biegunów, oraz jaki jest pobór mocy tej kaczki, bądź prądu ?
Sprawdź również napięcie zasilacza oraz to czy jest stabilizowany, bo w tych niestabilizowanych masz trochę więcej jak 9V
Pozdrawiam.
Może powiedz co ci nie działa ? a w zasadzie jak się wpinasz z baterią w gniazdo zasilające, jaka jest polaryzacja biegunów, oraz jaki jest pobór mocy tej kaczki, bądź prądu ?
Sprawdź również napięcie zasilacza oraz to czy jest stabilizowany, bo w tych niestabilizowanych masz trochę więcej jak 9V
Pozdrawiam.
Re: MORLEY PWOV - Brak mozliwosci zasilania baterią.
Na schemacie zaznaczylem Ci gdzie teraz masz podlaczone kabelki pojedyncza linia. A gdzie powinna byc orginalnie bateria dwie linie.Gniazdo J3 sluzy do zasilania ukladu z zasilacza
Re: MORLEY PWOV - Brak mozliwosci zasilania baterią.
Dziekuje Panowie za pomoc.
Odrazu wiadomo, ze rozmawia się z ludźmi na poziomie. Pisze to bo tez próbowałem uzyskać pomoc na elektrodzie, ale jakiś mega moderator odrazu wwalil temat do kosza, okazując sie tez burakiem, po konwersacji prywatnej.
@rafał.220 - nie mam żadnej wiedzy w tym temacie, ani żadnych narzędzi pomiarowych, żeby cokolwiek mierzyć, także nic więcej nie wiem ]
@AceK - chyba wyjmę ta płytkę, czuje ze po drugiej stronie będzie się trzeba tylko wlutować, w to miejsce na baterie i będzie po sprawie. Jak tylko mi się to uda to będę się tu wbijał z efektami
@All
Jeszcze raz dzięki za profesjonalizm i biere sie do roboty
)) dzięki WIELKIE!
Odrazu wiadomo, ze rozmawia się z ludźmi na poziomie. Pisze to bo tez próbowałem uzyskać pomoc na elektrodzie, ale jakiś mega moderator odrazu wwalil temat do kosza, okazując sie tez burakiem, po konwersacji prywatnej.
@rafał.220 - nie mam żadnej wiedzy w tym temacie, ani żadnych narzędzi pomiarowych, żeby cokolwiek mierzyć, także nic więcej nie wiem ]
@AceK - chyba wyjmę ta płytkę, czuje ze po drugiej stronie będzie się trzeba tylko wlutować, w to miejsce na baterie i będzie po sprawie. Jak tylko mi się to uda to będę się tu wbijał z efektami
@All
Jeszcze raz dzięki za profesjonalizm i biere sie do roboty
Re: MORLEY PWOV - Brak mozliwosci zasilania baterią.
Panowie!
Wielkie DZIEKI!
Wyjalem plytke, tak jak mnie naprowadziliscie, byly styki, wlutowalem w nie gniazdo baterii i wszystko dziala jak trza!
Super!
Do zamkniecia
))))
Wielkie DZIEKI!
Wyjalem plytke, tak jak mnie naprowadziliscie, byly styki, wlutowalem w nie gniazdo baterii i wszystko dziala jak trza!
Super!
Do zamkniecia
Kto jest online
Użytkownicy przeglądający to forum: Obecnie na forum nie ma żadnego zarejestrowanego użytkownika i 55 gości



