Aktyw Forum
Zarejestruj się na forum.ep.com.pl i zgłoś swój akces do Aktywu Forum. Jeśli jesteś już zarejestrowany wystarczy, że się zalogujesz.
Sprawdź punkty Zarejestruj sięWzbudzanie się wtórnika.
Moderatorzy:Jacek Bogusz, Moderatorzy
-
czarutek
Czy ktoś się może spotkał z przypadkiem, że wzbudza się taki układ:
Nie umiem wymacać chwili, w której zaczyna się wzbudzać. W każdym razie polega to na tym, że 'ni stąd ni zowąd', zaczyna sobie oscylować z około 1MHz-em, czyli na oko 3x wolniej od "Unity-gain bandwidth".
I już wtedy raczej mało zależnie od prowodyra In (zmiana In tych oscylacji nie przerwie). I trudno to w ogóle dostrzec, wpatrując się w znacznie wolniejszy sygnał In. Dojrzałem to (na szczęście zawczasu) zupełnie przypadkiem.
Żeby było ciekawiej, amplituda tych oscylacji zdrowo przekracza 0.6V i wygląda na sinusoidę. No po prostu niemożliwe, źle patrzę. Ale patrzę i patrzę, a dosyć trudno go do tych oscylacji zmusić, a dość łatwo je przerwać... Jeśli zmienię model opampa, jest zupełnie na oko to samo.
Składałem to na 'analogicznym' wtórniku odwracającym i nie byłem w stanie do podobnych oscylacji go zmusić. Ale, zależy mi właśnie na wtórniku prostym, bo oprócz sygnału zgodnego, chciałbym mieć niczym nie tkniętą rezystancję wejściową.
Texas mówi:
"Duration of output short circuit (see Note 4) ... Unlimited",
o ile:
"Note 4. The output may be shorted to ground or to either supply. Temperature and/or supply voltages must be limited to ensure that the dissipation rating is not exceeded."
Nie liczyłem, ale nie da się wyczuć nawet odrobiny wzrostu temperatury.
Czy ktoś może wie, jak się zjawiska przynajmniej skutecznie pozbyć, ale bez wstawiania R2 albo przenoszenia diod do sprzężenia?
I już wtedy raczej mało zależnie od prowodyra In (zmiana In tych oscylacji nie przerwie). I trudno to w ogóle dostrzec, wpatrując się w znacznie wolniejszy sygnał In. Dojrzałem to (na szczęście zawczasu) zupełnie przypadkiem.
Żeby było ciekawiej, amplituda tych oscylacji zdrowo przekracza 0.6V i wygląda na sinusoidę. No po prostu niemożliwe, źle patrzę. Ale patrzę i patrzę, a dosyć trudno go do tych oscylacji zmusić, a dość łatwo je przerwać... Jeśli zmienię model opampa, jest zupełnie na oko to samo.
Składałem to na 'analogicznym' wtórniku odwracającym i nie byłem w stanie do podobnych oscylacji go zmusić. Ale, zależy mi właśnie na wtórniku prostym, bo oprócz sygnału zgodnego, chciałbym mieć niczym nie tkniętą rezystancję wejściową.
Texas mówi:
"Duration of output short circuit (see Note 4) ... Unlimited",
o ile:
"Note 4. The output may be shorted to ground or to either supply. Temperature and/or supply voltages must be limited to ensure that the dissipation rating is not exceeded."
Nie liczyłem, ale nie da się wyczuć nawet odrobiny wzrostu temperatury.
Czy ktoś może wie, jak się zjawiska przynajmniej skutecznie pozbyć, ale bez wstawiania R2 albo przenoszenia diod do sprzężenia?
Ostatnio zmieniony 6 mar 2013, o 11:05 przez czarutek, łącznie zmieniany 1 raz.
Re: Wzbudzanie się wtórnika.
To znaczy ile jest dokładnie i jakie zastosowałeś diody. (Takie przeciwsobne wpięcie diod bez rezystora R2 pachnie mi "dymem" przepalonego wzmacniacza, no chyba że zastosowałeś model z ograniczeniem prądowym)Żeby było ciekawiej, amplituda tych oscylacji zdrowo przekracza 0.6V
Nie wiem co w ten sposób próbujesz osiągnąć.
Jeśli chcesz aby układ pracował w zakresie nasycania diod, to przy zerowym wzmocnieniu układu możesz spróbować zastosować po między wejściem 2 i 3 kondensator z rezystorem. (wartości elementów możesz określić przy pomocy symulatora )
Pod uwagę należy też wziąć wartości elementów wejściowego filtra dolnoprzepustowego.
-
czarutek
Re: Wzbudzanie się wtórnika.
Gdy były to 4148 albo 4002, amplituda miała około 1,3V. Natomiast gdy włożyłem czerwone LEDy (od nich zacząłem), nie przyglądałem się, ale była bliska amplitudzie prowodyra. Po wyciszeniu prowodyra, LEDy świeciły średnio intensywnie. Właśnie dzięki LEDom to 'upolowałem', a potem powtórzyłem na zwykłych.
Chcę mieć dostępny maksymalny prąd opampa.
Na razie ma to być, tylko i wyłącznie, możliwie najbardziej pasywny blok "firewall" dla poziomu LINE. Ale umiejętność omijania zjawiska będzie mi potrzebna również potem.
Układ ma mieć wzmocnienie niezerowe...
Dokładniej mówiąc, ma ono wynosić 1 dla sygnałów ≤ progowego diod. Dla wyższych już lepiej nie wnikajmy...
Znów mam go na tapecie, ale wiesz, jak zwykle, teraz nie mogę go do tego sprowokować. Ale spoko, sprowokuję go na pewno.
Chcę mieć dostępny maksymalny prąd opampa.
Na razie ma to być, tylko i wyłącznie, możliwie najbardziej pasywny blok "firewall" dla poziomu LINE. Ale umiejętność omijania zjawiska będzie mi potrzebna również potem.
Układ ma mieć wzmocnienie niezerowe...
Dokładniej mówiąc, ma ono wynosić 1 dla sygnałów ≤ progowego diod. Dla wyższych już lepiej nie wnikajmy...
Znów mam go na tapecie, ale wiesz, jak zwykle, teraz nie mogę go do tego sprowokować. Ale spoko, sprowokuję go na pewno.
Ostatnio zmieniony 6 mar 2013, o 10:30 przez czarutek, łącznie zmieniany 1 raz.
Re: Wzbudzanie się wtórnika.
Amplituda osiągnęła taką wartość, ponieważ zastosowałeś zwykłe półprzewodnikowe diody. (ich czas reakcji jest stosunkowo wolny)Gdy były to 4148 albo 4002, amplituda miała około 1,3V
Z ciekawości możesz wstawić super szybkie diody przełączające. (wartość amplitudy powinna spaść)
-
czarutek
Re: Wzbudzanie się wtórnika.
A taka superszybka, dla testu, to np. jakiego typa?
P.S. Dla potwierdzenia - to już nie jest żaden dowcip. Problem jest dla mnie prawdziwy. Dlatego wolałbym nie doszukiwać_się/wyszukiwać problemów pokrewnych/nowych, tylko rozwiązać ten. Jeśli mi się nie uda sprowokować go ponownie (zgłupiałem dlaczego nie mogę), to dalej nie pójdę na pewno.
Sprawdzałem dla 3 nowych TL072CP Texasa oraz dla 2 nowych BA4560 / 125 H60 Rohma.
Jeśli In będzie stałe oraz > Uprog, to w pełni zapalona LED nie przegrzewa TL072CP.
P.S. Dla potwierdzenia - to już nie jest żaden dowcip. Problem jest dla mnie prawdziwy. Dlatego wolałbym nie doszukiwać_się/wyszukiwać problemów pokrewnych/nowych, tylko rozwiązać ten. Jeśli mi się nie uda sprowokować go ponownie (zgłupiałem dlaczego nie mogę), to dalej nie pójdę na pewno.
Sprawdzałem dla 3 nowych TL072CP Texasa oraz dla 2 nowych BA4560 / 125 H60 Rohma.
Jeśli In będzie stałe oraz > Uprog, to w pełni zapalona LED nie przegrzewa TL072CP.
Re: Wzbudzanie się wtórnika.
Jeśli chcesz bawić się z diodami, to tego jest od zawalenia. (zapewne znajdą się jakieś w Twoich zapasach)A taka superszybka, dla testu, to np. jakiego typa?
A próbowałeś między 2 a 3 wstawić kondensator z rezystorem ? (teoretycznie taki moduł powinien zapewnić określone wyprzedzenie w czasie polaryzacji wejścia odwracającego)
-
czarutek
Re: Wzbudzanie się wtórnika.
Z szybkimi nie miałem do czynienia, jeśli gdzieś i mam, to na pewno nie na wierzchu. Mam blisko do WGE, więc łatwiej mi po prostu kupić. Ale, sprzedawcom, to nie ufam już jak psom. Żadnym. Dlatego pytam o symbol.
Nie próbowałem i nie widzę sensu cerowania drucianej pętli (choć i wzrok już nie ten).
Nie próbowałem i nie widzę sensu cerowania drucianej pętli (choć i wzrok już nie ten).
Re: Wzbudzanie się wtórnika.
Np. taka BAT54A (stosuję takie do zabezpieczania bramek) 
Re: Wzbudzanie się wtórnika.
Cześć
Po pierwsze napisz jaki masz zasilacz do tego, czy masz wirtualną masę, czy to jest pająk, czy płytka i jakie częstotliwości ma przenosić. Po pierwsze blokowanie zasilania - jeśli wzbudza się w okolicy 1MHz, to od 10-100nF w zasilaniu, plus coś na "moc", jakiś mały elektrolit. Jak długie masz podłączenia wejść i wyjść (cm). Jeśli się wzbudza na krótkich, to w zależności w jakiej częstotliwości to ma pracowaći jaką stromość zbocza potrzebujesz na wyjściu - kondensator kilka do kilkadziesiąt pF. jeśli używasz wirtualnej masy - z rezystorów np. to zmień to na zasilanie symetryczne. i jeszcze 100 innych rzeczy.
Po pierwsze napisz jaki masz zasilacz do tego, czy masz wirtualną masę, czy to jest pająk, czy płytka i jakie częstotliwości ma przenosić. Po pierwsze blokowanie zasilania - jeśli wzbudza się w okolicy 1MHz, to od 10-100nF w zasilaniu, plus coś na "moc", jakiś mały elektrolit. Jak długie masz podłączenia wejść i wyjść (cm). Jeśli się wzbudza na krótkich, to w zależności w jakiej częstotliwości to ma pracowaći jaką stromość zbocza potrzebujesz na wyjściu - kondensator kilka do kilkadziesiąt pF. jeśli używasz wirtualnej masy - z rezystorów np. to zmień to na zasilanie symetryczne. i jeszcze 100 innych rzeczy.
Re: Wzbudzanie się wtórnika.
Przecież na schemacie masz jak "byk" zaznaczone symetryczne zasilanie (gdyby było inaczej to byś miał oznaczone GND oraz +24V)jeśli używasz wirtualnej masy - z rezystorów np. to zmień to na zasilanie symetryczne.
i jeszcze 100 innych rzeczy.
-
czarutek
Re: Wzbudzanie się wtórnika.
Cześć!
1) Trafko z odczepem, dwie diody dwa mostki, 7812/7912, elektrolity i dyski, klasyk.
2) Masę mam realną...
3) Płytka, i to kolejna.
4) Audio, ale docelowo pod gitarę, więc na oko na razie od 80Hz do 10kHz.
5) 100n to u mnie odruch. Czasem jeszcze //1nF//100pF..., zależy itd... Jeśli potrzebny prąd, elektrolita też dokładam, już przy 'samych jajkach'.
6) Połączenia nie przekraczają 10cm i są zawsze ekranowane.
7) Zasilanie symetryczne jest.
Łatam co się da. Zmieniałem nawet układ ścieżek.
Proponuję może tak - na razie muszę go znów jakoś do tego zachęcić, a akurat chwilowo mniej czasu, no to mi się to wlecze. Pomyślcie, ja szybko sprawdzę...
W międzyczasie przyszło mi do głowy, że dookoła jest obecnie tyci inaczej. W wolnej chwili, wieczorkiem, przywrócę całość otoczenia do stanu jak wtedy. Może tu jest haczyk...
A jeśli ktoś się na to dokładnie sam natknął i rozwiązał, to bardzo proszę o info.
P.S. Spoko Rafale, jeśli coś trzeba potwierdzić, można pytać wiele razy, będę uściślał. Problem po prostu jest. Dalej nie pójdę, bo o tym zapomnę i się potem zemści.
1) Trafko z odczepem, dwie diody dwa mostki, 7812/7912, elektrolity i dyski, klasyk.
2) Masę mam realną...
3) Płytka, i to kolejna.
4) Audio, ale docelowo pod gitarę, więc na oko na razie od 80Hz do 10kHz.
5) 100n to u mnie odruch. Czasem jeszcze //1nF//100pF..., zależy itd... Jeśli potrzebny prąd, elektrolita też dokładam, już przy 'samych jajkach'.
6) Połączenia nie przekraczają 10cm i są zawsze ekranowane.
7) Zasilanie symetryczne jest.
Łatam co się da. Zmieniałem nawet układ ścieżek.
Proponuję może tak - na razie muszę go znów jakoś do tego zachęcić, a akurat chwilowo mniej czasu, no to mi się to wlecze. Pomyślcie, ja szybko sprawdzę...
W międzyczasie przyszło mi do głowy, że dookoła jest obecnie tyci inaczej. W wolnej chwili, wieczorkiem, przywrócę całość otoczenia do stanu jak wtedy. Może tu jest haczyk...
A jeśli ktoś się na to dokładnie sam natknął i rozwiązał, to bardzo proszę o info.
P.S. Spoko Rafale, jeśli coś trzeba potwierdzić, można pytać wiele razy, będę uściślał. Problem po prostu jest. Dalej nie pójdę, bo o tym zapomnę i się potem zemści.
Ostatnio zmieniony 8 mar 2013, o 08:28 przez czarutek, łącznie zmieniany 1 raz.
Re: Wzbudzanie się wtórnika.
Masz na myśli te diody które znajdują się na schemacie, czy może są to całkiem inne diody wchodzące w skład zasilania układu?1) Trafko z odczepem, dwie diody
Czy ten układ ma imitować tzw. przester gitarowy? (na schemacie są dwie przeciwsobne diody obcinające amplitudę)4) Audio, ale docelowo pod gitarę, więc na oko na razie od 80Hz do 10kHz.
-
czarutek
Re: Wzbudzanie się wtórnika.
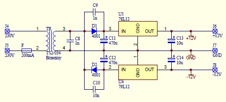
Zasilacz roboczy:
Nie, to nie jest żaden efekt. Ma być to na razie tylko możliwie najbardziej 'pasywny' "firewall" poziomu LINE.
Ale, analogiczne myki będą mi potrzebne potem, dlatego mu nie popuszczę...
A wszystko tylko po to, żeby kiedyś zagrać to jak ci po lewej...
Ale, analogiczne myki będą mi potrzebne potem, dlatego mu nie popuszczę...
A wszystko tylko po to, żeby kiedyś zagrać to jak ci po lewej...
Ostatnio zmieniony 6 mar 2013, o 19:08 przez czarutek, łącznie zmieniany 2 razy.
Re: Wzbudzanie się wtórnika.
1. Do czego potrzebny ci w układzie audio maksymalny prąd z operacyjnego?
2. Wzbudza się, bo zapakowałeś mu na wyjściu pojemność (C2). W jakim celu?
3. Czy R2 bardzo ci przeszkadza? Powinien pomóc nawet 51-100R
Oscylacje może wywołać, np. jakiś skok napięcia. Spróbuj na moment dołączyć do wejścia (In) naładowany (1 do kilku woltów) kondensator 100n.
2. Wzbudza się, bo zapakowałeś mu na wyjściu pojemność (C2). W jakim celu?
3. Czy R2 bardzo ci przeszkadza? Powinien pomóc nawet 51-100R
Nie amplituda, tylko zapewne wartość międzyszczytowa.Gdy były to 4148 albo 4002, amplituda miała około 1,3V
1N4148 jest wolna, zwłaszcza tutaj?Amplituda osiągnęła taką wartość, ponieważ zastosowałeś zwykłe półprzewodnikowe diody. (ich czas reakcji jest stosunkowo wolny)
Z ciekawości możesz wstawić super szybkie diody przełączające. (wartość amplitudy powinna spaść)
Oscylacje może wywołać, np. jakiś skok napięcia. Spróbuj na moment dołączyć do wejścia (In) naładowany (1 do kilku woltów) kondensator 100n.
Re: Wzbudzanie się wtórnika.
Kolego zacznij odróżniać normalną pracę układu od wzbudzającego się wzmacniacza.1N4148 jest wolna, zwłaszcza tutaj?
Poczytaj o wzmacniaczach lampowych.1. Do czego potrzebny ci w układzie audio maksymalny prąd z operacyjnego?
Bardzo ciekawa teoria. (na chwilę wysterujesz wzmacniacz na max dopuszczalny prąd wyjściowy. To wszystko)Oscylacje może wywołać, np. jakiś skok napięcia. Spróbuj na moment dołączyć do wejścia (In) naładowany (1 do kilku woltów) kondensator 100n.
Tu raczej rozchodzi się o dokładny moment w którym to amplituda z wyjścia wzmacniacza zaczyna być obcinana przez przeciwsobne diody.
Czemu do zasilania tego układu użyłeś powielacza napięcia?Zasilacz roboczy (wieczorkiem poobcinam):
Co prawda można i tak, ale generalnie stosuje trafo z dzielonym uzwojeniem wtórnym (np. 2*15V)
Re: Wzbudzanie się wtórnika.
Kolego, przeczytaj sobie, że wzbudza się na 1MHz, następnie sprawdź czasy przełączania w datasheet 1N4148.Kolego zacznij odróżniać normalną pracę układu od wzbudzającego się wzmacniacza.1N4148 jest wolna, zwłaszcza tutaj?
Mogę czegoś nie wiedzieć. Nie możesz zdradzić tajemnicy?Poczytaj o wzmacniaczach lampowych.1. Do czego potrzebny ci w układzie audio maksymalny prąd z operacyjnego?
To teraz ty poczytaj o impedancji wyjściowej WO i przesunięciu fazy.Bardzo ciekawa teoria. (na chwilę wysterujesz wzmacniacz na max dopuszczalny prąd wyjściowy. To wszystko)Oscylacje może wywołać, np. jakiś skok napięcia. Spróbuj na moment dołączyć do wejścia (In) naładowany (1 do kilku woltów) kondensator 100n.
Tu raczej rozchodzi się o dokładny moment w którym to amplituda z wyjścia wzmacniacza zaczyna być obcinana przez przeciwsobne diody.
-
czarutek
Re: Wzbudzanie się wtórnika.
Rafale, na razie pomińmy zasilacz. Tak naprawdę jest z odczepem i mostkami, ale nie mam już/jeszcze projektu (tylko real ze starych zapasów), więc położyłem na razie ten rysunek. Jednak nie sądzę, żeby to miało aż takie znaczenie. Sporo urządzeń chodziło mi cacy i na takim. Ale, przyczyna musi gdzieś przecież być...
Zabieram się za odtworzenie otoczenia, w którym te oscylacje się pojawiały. Wtedy może sporo się wyjaśni...
Teraz po prostu nie umiem ich wywołać. Cosik mi świta, ale boję się bredzić. Dziś chyba nie zdążę...
Tylko że, jeśli mi dobrze świta, to jak ja się Wam do tego przyznam...
Zabieram się za odtworzenie otoczenia, w którym te oscylacje się pojawiały. Wtedy może sporo się wyjaśni...
Teraz po prostu nie umiem ich wywołać. Cosik mi świta, ale boję się bredzić. Dziś chyba nie zdążę...
Tylko że, jeśli mi dobrze świta, to jak ja się Wam do tego przyznam...
Re: Wzbudzanie się wtórnika.
Cezarze, zerknij jeszcze obecność diod na wejściu wzmacniacza, albo kawałek przed nim. Dioda jako element nieliniowy w zakresie napięć niższych niż 0,6V może zachowywać się jak mieszacz lub tunelować, może być również prostownikiem, więc po prostu może coś odebrałeś z okolicznego generatora.... jak przez radio. Skoro chodzi o audio, możesz zrobić prosty filtr dolnoprzepustowy, np poniżej 200kHz. Może to nie wzmacniacz się wzbudza, tylko okolica wzbudza wzmacniacz
. Twoje obserwacje okolic mogą być celne. Stąd też było moje pytanie o długości okablowania i ścieżki.
Dodano po namyśle:
http://www.linear.com/product/LT1113
Masz tu propozycję ode mnie.
Dodano po namyśle:
http://www.linear.com/product/LT1113
Masz tu propozycję ode mnie.
Ostatnio zmieniony 6 mar 2013, o 19:58 przez magikjl, łącznie zmieniany 1 raz.
Re: Wzbudzanie się wtórnika.
A więc skąd taka amplituda? (sorki ale ten problem nie dotyczy diod szybkich)Kolego, przeczytaj sobie, że wzbudza się na 1MHz, następnie sprawdź czasy przełączania w datasheet 1N4148.
I co Ci to da? (po prostu wysterujesz wzmacniacz i tyle zwłaszcza w tym przypadku)rafal.220 napisał(a):
virgo napisał(a):
Oscylacje może wywołać, np. jakiś skok napięcia. Spróbuj na moment dołączyć do wejścia (In) naładowany (1 do kilku woltów) kondensator 100n.
Bardzo ciekawa teoria. (na chwilę wysterujesz wzmacniacz na max dopuszczalny prąd wyjściowy. To wszystko)
Tu raczej rozchodzi się o dokładny moment w którym to amplituda z wyjścia wzmacniacza zaczyna być obcinana przez przeciwsobne diody.
To teraz ty poczytaj o impedancji wyjściowej WO i przesunięciu fazy.
Robiłem z tymi wzmacniaczami przeróżne eksperymenty. (być może w najbliższym czasie podejmę się złożenia jakiegoś ciekawego przesteru gitarowego obrabiającego sinusa w przeróżne ciekawe sposoby)
Kto jest online
Użytkownicy przeglądający to forum: Obecnie na forum nie ma żadnego zarejestrowanego użytkownika i 79 gości


