Hey,
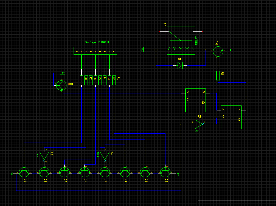
jestem programistą i wziąłem sobie za wyzwanie stworzenie systemu sterowania ..wszystkim (oczywiście z przymrużeniem oka ;]). Głównie chodzi o to, że na wyjściu LPT zostaje ustawiony jakiś tam bajt, np. 11101110. Następnie system go interpretuje i uruchamia odpowiedni moduł, który następnie wykonuje swoje zadanie. Jako że elektronika nie jest moim "językiem ojczystym", przeszukałem cały internet i na bazie tego, czego się dowiedziałem, skleciłem jakiś tam schemat.
Ustawiając odpowiedni bajt na LPT, odpowiedni "klucz tranzystorów" otwiera mi odpowiedni przerzutnik (wyzwalany zboczem), po czym ja ustawiam stan wyskoki/niski na pinie 10 (ACK), dzięki czemu mogę "robić różne rzeczy".
Tak w teorii. Teraz zwracam się do doświadczonych kolegów z prośbą o małą rewizję mojego schematu i ewentualne rady/korekty ;]. Schematy dołączam do posta.
Z góry dziękuję za pomoc,
Michał
ps Fajnie, że EP doczekała się nowego designu ;]
Aktyw Forum
Zarejestruj się na forum.ep.com.pl i zgłoś swój akces do Aktywu Forum. Jeśli jesteś już zarejestrowany wystarczy, że się zalogujesz.
Sprawdź punkty Zarejestruj sięModułowy system sterowania
Moderatorzy:Jacek Bogusz, Moderatorzy
Re: Modułowy system sterowania
Skoro jesteś programistą to zrezygnuj z portu LPT, zainteresuj się USB i układem FT4232 firmy FTDI pracującym w trybie d2xx z driverami napisanymi własnoręcznie. Przy odpowiednim potraktowaniu programowym układ jest w stanie emulować 4 poty 8 bitowe lub wręcz starą magistralę ISA. To rozwiązanie daleko bardziej przyszłościowe. Nie do pogardzenia jeżeli lubisz czytać są kontrolery jednoukładowe z wbudowanym sprzętowym USB, jest tego kilka typów na rynku.
Schematy dosyć dziwaczne.
Schematy dosyć dziwaczne.
Re: Modułowy system sterowania
Nie nie nie...
Co to za klucz tranzystorów na dole pierwszego schematu?
Rozumiem że zamierzasz zrobić małe zwarcie, dla poprawnego klucza (danych wejściowych)??
Podanie na reset układu 273 na stałe masy, na clk masy również jest dziwaczne.
Co to za dane wejściowe układu 273?? Z resztą, z tymi ustawieniami nie ma to znaczenia, dla przekaźnika. Ale tam może wystąpić albo zero, albo stan nieustalony.
Na drugim schemacie, to ma być wtórnik... jak zamierzasz go obciążyć?
A rady... LPT jest od jakiegoś czasu przestarzałe, choć wciąż daje pewne możliwości. Może lepiej było by użyć jakiegoś procka?? A już myśląc przyszłościowo może jakiś układ podłączany do sieci (ethernet)??
Co to za klucz tranzystorów na dole pierwszego schematu?
Rozumiem że zamierzasz zrobić małe zwarcie, dla poprawnego klucza (danych wejściowych)??
Podanie na reset układu 273 na stałe masy, na clk masy również jest dziwaczne.
Co to za dane wejściowe układu 273?? Z resztą, z tymi ustawieniami nie ma to znaczenia, dla przekaźnika. Ale tam może wystąpić albo zero, albo stan nieustalony.
Na drugim schemacie, to ma być wtórnik... jak zamierzasz go obciążyć?
A rady... LPT jest od jakiegoś czasu przestarzałe, choć wciąż daje pewne możliwości. Może lepiej było by użyć jakiegoś procka?? A już myśląc przyszłościowo może jakiś układ podłączany do sieci (ethernet)??
Re: Modułowy system sterowania
Hey,
przepraszam za dość późną odpowiedz.. mam mały deficyt czasowy ;]
@traxman: Problem w tym, że to będzie w sumie mój pierwszy elektroniczny projekt, więc nie chcę rzucać się w otchłań "nowoczesnej" elektroniki ;] Wolałbym zostać przy LPT, tranzystorach i reszcie, którą jakoś tam jeszcze rozumiem ;] Oczywiście, jeżeli znasz jakieś ciekawe linki/książki/itp z porządnym wprowadzeniem dla żółtodziobów, to chętnie przejrzę. Może wcale nie jest to takie trudne i skomplikowane jak mi się wydaje
@pajączek: Faktycznie, trochę pomieszałem w tym pierwszym schemacie ;] Wrzuciłem kolejną wersję. Tak, na drugim schemacie mam wtórnik, aby nie obciążać LPT. Co masz na myśli z obciążaniem go? Wiem, że LPT ma już swoje lata, ale od czegoś trzeba zacząć. Nie od razu Rzym zbudowano ;]
przepraszam za dość późną odpowiedz.. mam mały deficyt czasowy ;]
@traxman: Problem w tym, że to będzie w sumie mój pierwszy elektroniczny projekt, więc nie chcę rzucać się w otchłań "nowoczesnej" elektroniki ;] Wolałbym zostać przy LPT, tranzystorach i reszcie, którą jakoś tam jeszcze rozumiem ;] Oczywiście, jeżeli znasz jakieś ciekawe linki/książki/itp z porządnym wprowadzeniem dla żółtodziobów, to chętnie przejrzę. Może wcale nie jest to takie trudne i skomplikowane jak mi się wydaje
@pajączek: Faktycznie, trochę pomieszałem w tym pierwszym schemacie ;] Wrzuciłem kolejną wersję. Tak, na drugim schemacie mam wtórnik, aby nie obciążać LPT. Co masz na myśli z obciążaniem go? Wiem, że LPT ma już swoje lata, ale od czegoś trzeba zacząć. Nie od razu Rzym zbudowano ;]
Re: Modułowy system sterowania
Pytam, jakiego charakteru będą odbiorniki podłączane do wtórnika.
A co do "poprawionego" schematu, to nie bardzo widzę w czym on jest taki poprawiony. Dla poprawnego "klucza" nadal robisz zwarcie. Zaś na zegar ciągle podajesz do wyboru: masę, masę albo masę (czyli logiczne 0).
A co do "poprawionego" schematu, to nie bardzo widzę w czym on jest taki poprawiony. Dla poprawnego "klucza" nadal robisz zwarcie. Zaś na zegar ciągle podajesz do wyboru: masę, masę albo masę (czyli logiczne 0).
Re: Modułowy system sterowania
Jakie to archiwum, musiałem sprawdzić w książce.
Najłatwiej założyć, ze port jest najstarszy możliwy czyli jednokierunkowy SPP o adresie 0, czyli 378h (LPT1).
ZAPIS: jako wyjścia można wykorzystać rejestr zatrzaskowy zawarty na karcie LPT, jest to osiem bitów pod adresem właśnie (378h dla LPT1), do sterowania przekaźnikami wystarczy linie zbuforować np ULN2803, dobrze też podwiesić je do +5V poprzez rezystory 22-47k dla każdego bitu. Dla przypomnienia BIT0 to pin 2 DB25, BIT7 to 9 w DB25. W celu odpowiednio załączenia do portu zapisujesz 1 logiczne, dla wyłączenia 0. Nie da się ustawić bitu tak jak w procesorach, trzeba sprawdzić co się zapisuje i odpowiednio ustawić/skasować dany bit.
ODCZYT; tutaj jest pewien problem, bo jest tylko pięć linii do odczytu, i gdy chce się odczytać osiem to trzeba zastosować multiplekser np HC244. Port odczytuje się pod adresem +1, dostępne dą bity D7..3, więc najlepiej dwie bramy 244 wpiąć w D7:4, wejścia otwarcia buforów jedno zanegować, drugie zostawić proste, sygnał przełączający "czwórki" trzeba doprowadzić do któregoś z pinów rejestru sterującego (adres +2) najlepiej do D0 (!STROBE), wtedy najmniej głupieje wewnętrzna logika LPT. Odczytane dwie czwórki można poskładać w bajt lub znęcać się nad nimi osobno..
W przypadku gdy chcesz "zatrzaskiwać" dane wejściowe, warto dodać jakiś HC574/573 i sterować wejściem zatrzaskowym wykorzystując kolejny bit D1 w rejestrze sterującym. Wtedy sekwencja odczytu polega na ustawieniu sygnału zatrzaskującego i kolejnym odczytaniu dwóch połówek z HC244.
Szczegółowy opis portu LPT jest w sieci lub w książkach typu Anatomia PC. Jest też sporo starszych rozwiązań kart IO bazujących na LPT.
Najłatwiej założyć, ze port jest najstarszy możliwy czyli jednokierunkowy SPP o adresie 0, czyli 378h (LPT1).
ZAPIS: jako wyjścia można wykorzystać rejestr zatrzaskowy zawarty na karcie LPT, jest to osiem bitów pod adresem właśnie (378h dla LPT1), do sterowania przekaźnikami wystarczy linie zbuforować np ULN2803, dobrze też podwiesić je do +5V poprzez rezystory 22-47k dla każdego bitu. Dla przypomnienia BIT0 to pin 2 DB25, BIT7 to 9 w DB25. W celu odpowiednio załączenia do portu zapisujesz 1 logiczne, dla wyłączenia 0. Nie da się ustawić bitu tak jak w procesorach, trzeba sprawdzić co się zapisuje i odpowiednio ustawić/skasować dany bit.
ODCZYT; tutaj jest pewien problem, bo jest tylko pięć linii do odczytu, i gdy chce się odczytać osiem to trzeba zastosować multiplekser np HC244. Port odczytuje się pod adresem +1, dostępne dą bity D7..3, więc najlepiej dwie bramy 244 wpiąć w D7:4, wejścia otwarcia buforów jedno zanegować, drugie zostawić proste, sygnał przełączający "czwórki" trzeba doprowadzić do któregoś z pinów rejestru sterującego (adres +2) najlepiej do D0 (!STROBE), wtedy najmniej głupieje wewnętrzna logika LPT. Odczytane dwie czwórki można poskładać w bajt lub znęcać się nad nimi osobno..
W przypadku gdy chcesz "zatrzaskiwać" dane wejściowe, warto dodać jakiś HC574/573 i sterować wejściem zatrzaskowym wykorzystując kolejny bit D1 w rejestrze sterującym. Wtedy sekwencja odczytu polega na ustawieniu sygnału zatrzaskującego i kolejnym odczytaniu dwóch połówek z HC244.
Szczegółowy opis portu LPT jest w sieci lub w książkach typu Anatomia PC. Jest też sporo starszych rozwiązań kart IO bazujących na LPT.
Re: Modułowy system sterowania
Tu np. realizacja karty przekaźników na elementach dyskretnych i jeszcze na dodatek z optoizolacją;
http://dsaprojects.110mb.com/electronic ... board.html
http://www.hansotten.com/index.php?page=relay-card
http://dsaprojects.110mb.com/electronic ... board.html
http://www.hansotten.com/index.php?page=relay-card
Re: Modułowy system sterowania
Hey
I na pierwszym i "poprawionym" schemacie dioda w cewce przekaźnika musi być odwrotnie.
I na pierwszym i "poprawionym" schemacie dioda w cewce przekaźnika musi być odwrotnie.
Kto jest online
Użytkownicy przeglądający to forum: Obecnie na forum nie ma żadnego zarejestrowanego użytkownika i 110 gości


