Aktyw Forum
Zarejestruj się na forum.ep.com.pl i zgłoś swój akces do Aktywu Forum. Jeśli jesteś już zarejestrowany wystarczy, że się zalogujesz.
Sprawdź punkty Zarejestruj sięGenerator srebra koloidalnego ( jonowego )
Moderatorzy:Jacek Bogusz, Moderatorzy
- szukam schematu ( w miarę nowego ) do produkcji w warunkch domowych srebra koloidalnego 5 - 10 PPM.
- w produkcie końcowym powinna być frakcja jonowa oraz metaliczna w stosunku 4:1.
- generator powinien realizować trzy funkcje:
- ograniczenie pradu elektrolizy.
- mieszanie nastawy srebra.
- zmiana biegunowości elektrod elektrolizera.
- przeszukałem WWW ale tam tylko " sprzedam srebro jonowe 25 PPM " ale schematu nie znalazłem ( albo nie umiem szukać !!!).
- schematy typy 3 bateryjki 9F22 , dioda LED i dwa druty srebrne nie interesują mnie.
- ja nie zamierzam dla siebie produkować "błota " srebrnego.
- chyba, że druty srebrne są czystości 999.
- w produkcie końcowym powinna być frakcja jonowa oraz metaliczna w stosunku 4:1.
- generator powinien realizować trzy funkcje:
- ograniczenie pradu elektrolizy.
- mieszanie nastawy srebra.
- zmiana biegunowości elektrod elektrolizera.
- przeszukałem WWW ale tam tylko " sprzedam srebro jonowe 25 PPM " ale schematu nie znalazłem ( albo nie umiem szukać !!!).
- schematy typy 3 bateryjki 9F22 , dioda LED i dwa druty srebrne nie interesują mnie.
- ja nie zamierzam dla siebie produkować "błota " srebrnego.
- chyba, że druty srebrne są czystości 999.
- Załączniki
-
- ag_schema1.rar
- (240.41KiB)Pobrany 5135 razy
Bipolarna 555 ma naćpane diodek ect. gdy później i tak sygnał idzie na 4013 robiącą z sygnału prostokątnego - prostokąty o 2razy mniejszej czastocie z wypełnieniem 50%.
To samo ma się od razu na MOS-wej 555 i C i R dające od razu 2razy mniejszą f ale dając R do jej wyjścia na pin 3. Wtedy mam się na wyjściu duty 50%. Znacznie się upraszcza i wsio przy 555 i nie jest potrzeba 4013.
To samo ma się od razu na MOS-wej 555 i C i R dające od razu 2razy mniejszą f ale dając R do jej wyjścia na pin 3. Wtedy mam się na wyjściu duty 50%. Znacznie się upraszcza i wsio przy 555 i nie jest potrzeba 4013.
- niestety ICM7555 z podłączeniem 3 do 2, 6 nie daje 50 na 50.
- srebro koloidalne aby otrzymać około 5 PPm trzeba trzymać pod prądem 2-3 godziny, w takim czasie wychodzi wtedy ten brak 50 / 50 %.
- dlatego zastosowałem 555 + CD4013, w takim połaczeniu nie ma problemu ( na razie ).
- jak chcesz zobaczyć co wychodzi z picia srebra koloidalnego to zobacz video z niebieskim ludkiem.
- boki zrywałem , jaka to dezinformacja, no ale muszą bronić swoich zysków.
- srebro koloidalne aby otrzymać około 5 PPm trzeba trzymać pod prądem 2-3 godziny, w takim czasie wychodzi wtedy ten brak 50 / 50 %.
- dlatego zastosowałem 555 + CD4013, w takim połaczeniu nie ma problemu ( na razie ).
- jak chcesz zobaczyć co wychodzi z picia srebra koloidalnego to zobacz video z niebieskim ludkiem.
- boki zrywałem , jaka to dezinformacja, no ale muszą bronić swoich zysków.
Na schemacie masz bipolarną LM555, ona na pewno w tej konfiguracji nie da 50/50%, taki podział dają MOS-owe. Pod warunkiem, że nie mają nic w pin5.
A w każdej bipol można ustawić 50/50 dając w ten pin R m/w 50-100k. Nie pamiętam, czy do masy czy +Uz ale to można szybko sprawdzić i mieć układ o wiele prostszy.
A w każdej bipol można ustawić 50/50 dając w ten pin R m/w 50-100k. Nie pamiętam, czy do masy czy +Uz ale to można szybko sprawdzić i mieć układ o wiele prostszy.
Dyskutował bym, czy to jest najprostsze. 9 elementów a do 555 wystarczą 2 czyli w sumie potrzebne są tylko 3.
555 jest b.stabilna a tu nie wiadomo. Nie wiadomo jaką ten multiwibrator ma wydajność wyjścia, na pewno się "rozjedzie" po podłączeniu następnego stopnia. Zbocze opadające zawsze na pewno będzie szybsze bo tam zwiera tranzystor a narastające wolniejsze bo to oporek pull-up. 555 ma wydajność do 200mA i taką samą w obie strony, czastota w niej nie zależy od obciążenia.
555 jest b.stabilna a tu nie wiadomo. Nie wiadomo jaką ten multiwibrator ma wydajność wyjścia, na pewno się "rozjedzie" po podłączeniu następnego stopnia. Zbocze opadające zawsze na pewno będzie szybsze bo tam zwiera tranzystor a narastające wolniejsze bo to oporek pull-up. 555 ma wydajność do 200mA i taką samą w obie strony, czastota w niej nie zależy od obciążenia.
- zrobiłem ten multiwibrator na 2N2222A.
- po około dwóch godzinach elektrolizer na 555 dał 4 PPM na mierniku TDS.
- multiwibrator na 2N2222a dał tylko 2 PPM i kolorek złocisty, czyli zanieczyszczony poprzez brak 50 % w czasie trwania impulsów.
- chciałbym zastosować przetwornice na + / - 30V, np. DCU02/30, pobór prądu niecałe 2 mA.
- tylko jakoś nie widziałem wersji DCU02 na napięcie ujemne.
- ponizej miernik (wskażnik TDS - )
--

--
- po około dwóch godzinach elektrolizer na 555 dał 4 PPM na mierniku TDS.
- multiwibrator na 2N2222a dał tylko 2 PPM i kolorek złocisty, czyli zanieczyszczony poprzez brak 50 % w czasie trwania impulsów.
- chciałbym zastosować przetwornice na + / - 30V, np. DCU02/30, pobór prądu niecałe 2 mA.
- tylko jakoś nie widziałem wersji DCU02 na napięcie ujemne.
- ponizej miernik (wskażnik TDS - )
--

--
- Tomasz Gumny
- -

- Posty:685
- Rejestracja:4 lut 2004, o 23:31
- Lokalizacja:Trzcianka/Poznań
Ujemne napięcie zasilające nie byłoby potrzebne, gdyby podłączyć obie elektrody do wyjść półmostków zasilanych z +30V i pracujących naprzemiennie. Idealny wydaje się być SG3525: ma wbudowany oscylator (wystarczy R+C), przerzutnik flip-flop (zapewni idealną symetrię), ma wyjścia komplementarne o sporej wydajności prądowej i może być zasilany nawet z 35V. Czego więcej trzeba?
Gdybym potrzebował taki układ, zrobiłbym na 494 lub jak proponujesz 3525. Ale, nie chciałem o tym wspominać bo nie mam gotowca, wypadało by zaprojektować na co nie mam za bardzo czasu. Dlatego zwróciłem uwagę na niepotrzebną komplikację z 555 i 4013 w zmieszczonym schemacie i widać, jak to się skończyło...
Generator srebra koloidalnego
Mam układ ne555N do jakich nóżek podłączyć te dwa elementy i jakie ,czy to ma być opornik i kondensator) jeśli tak o jakich wartościach,z jaką częstotliwością najlepiej przełączać bieguny?.Dyskutował bym, czy to jest najprostsze. 9 elementów a do 555 wystarczą 2 czyli w sumie potrzebne są tylko 3.
555 jest b.stabilna a tu nie wiadomo. Nie wiadomo jaką ten multiwibrator ma wydajność wyjścia, na pewno się "rozjedzie" po podłączeniu następnego stopnia. Zbocze opadające zawsze na pewno będzie szybsze bo tam zwiera tranzystor a narastające wolniejsze bo to oporek pull-up. 555 ma wydajność do 200mA i taką samą w obie strony, czastota w niej nie zależy od obciążenia.
Re: Generator srebra koloidalnego ( jonowego )
Tomasz Gumny dzięki za podpowiedź dotyczącą SG 3525.
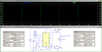
Zrobiłem symulację i jest OK. Później zmontowałem na płytce montażowej i też OK. Zacząłem elektrolizę i byłem zaskoczony, bo trwała ponad 11 godzin. Prąd elektrolizy wzrastał co godzinę o ok. 0,3 mA - 0,5 mA, częstotliwość generatora 0,1 Hz, woda destylowana 0,7 l no i lekkie mieszanie wody.
Na wyjściach SG3525 (pin 11, 14) zamontowałem rezystory po 1k, aby w przypadku zwarcia nie uszkodzić układu. Równolegle z 1k dałem jasne Ledy z rezystorami, aby stopniowo świeciły w miarę upływu czasu. Napięcie na elektrodach wynosiło na początku 31,5V, a pod koniec 24,2V przy prądzie końcowym 5 mA.
Woda pod koniec była czysta, bez żółtych zabarwień i bez zapachu.
Niby wszystko jest w porządku tylko ten bardzo długi czas elektrolizy mnie zaskoczył.
Może ktoś podpowie czy tak długi czas elektrolizy jest prawidłowy?
Zrobiłem symulację i jest OK. Później zmontowałem na płytce montażowej i też OK. Zacząłem elektrolizę i byłem zaskoczony, bo trwała ponad 11 godzin. Prąd elektrolizy wzrastał co godzinę o ok. 0,3 mA - 0,5 mA, częstotliwość generatora 0,1 Hz, woda destylowana 0,7 l no i lekkie mieszanie wody.
Na wyjściach SG3525 (pin 11, 14) zamontowałem rezystory po 1k, aby w przypadku zwarcia nie uszkodzić układu. Równolegle z 1k dałem jasne Ledy z rezystorami, aby stopniowo świeciły w miarę upływu czasu. Napięcie na elektrodach wynosiło na początku 31,5V, a pod koniec 24,2V przy prądzie końcowym 5 mA.
Woda pod koniec była czysta, bez żółtych zabarwień i bez zapachu.
Niby wszystko jest w porządku tylko ten bardzo długi czas elektrolizy mnie zaskoczył.
Może ktoś podpowie czy tak długi czas elektrolizy jest prawidłowy?
Ostatnio zmieniony 18 lis 2011, o 12:19 przez JOT23, łącznie zmieniany 3 razy.
Re: Generator srebra koloidalnego ( jonowego )
Układ SG3525, ma cycle duty 49 % max. ,układ TL 494,ma duty cycle 45 % max .,jak można przeczytać w katalogu.
Ostatnio zmieniony 15 paź 2013, o 21:12 przez anek40, łącznie zmieniany 25 razy.
Re: Generator srebra koloidalnego ( jonowego )
Mam prośbę do anek40 czy mógłbyś więcej napisać na temat tego scalaka za 1,23 zł, bo nie bardzo wiem o jaki układ chodzi. Przychodzi mi na myśl jedynie CD4541 i podobne, ale one wymagają RC.
Ja rozbudowałem poprzedni układ SG3525 o 2 zasilacze (jeden do silniczka) i komparator, który sygnalizuje pracę generatora. Po przekroczeniu np. 5,5 mA włącza się buzzer i pulsująca diodka LED i w zasadzie to mi wystarcza. Można też wykorzystać pin 10 do automatycznego wyłączenia układu. Woda "srebrna" wychodzi czysta, bez żółtych odcieni i lekko gorzka. Można kończyć elektrolizę i przy 10 mA, zależy jak ustawiony jest helitrim.
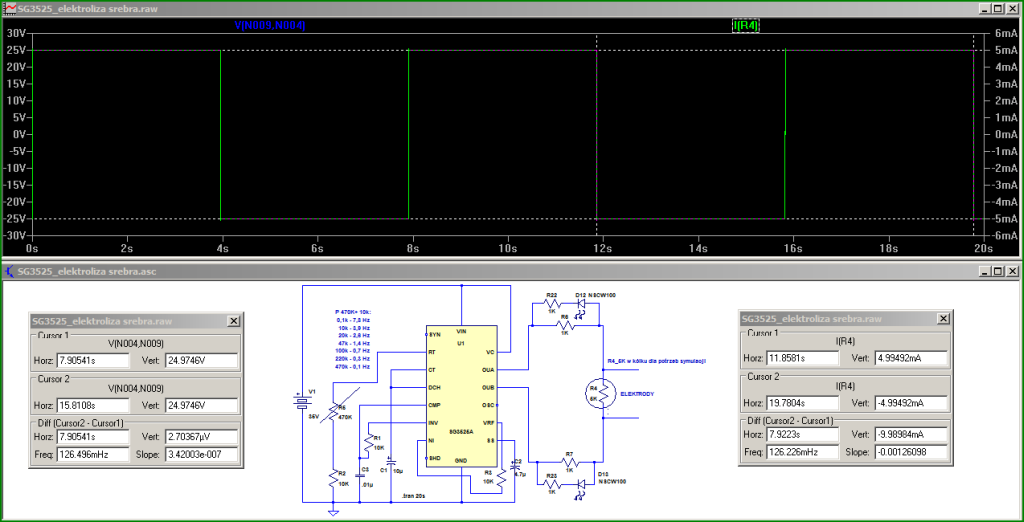
Wyjaśnił się długi czas elektrolizy z poprzedniego mojego postu. Tzn. wydłużyłem przełączanie zasilania elektrod co 54 sekundy, zwęziłem rozstawienie elektrod i czas się skrócił. Elektroliza szklanki wody destylowanej trwa niewiele ponad godzinę, a 0,7 l ok. 3 godzin.
Ja rozbudowałem poprzedni układ SG3525 o 2 zasilacze (jeden do silniczka) i komparator, który sygnalizuje pracę generatora. Po przekroczeniu np. 5,5 mA włącza się buzzer i pulsująca diodka LED i w zasadzie to mi wystarcza. Można też wykorzystać pin 10 do automatycznego wyłączenia układu. Woda "srebrna" wychodzi czysta, bez żółtych odcieni i lekko gorzka. Można kończyć elektrolizę i przy 10 mA, zależy jak ustawiony jest helitrim.
Wyjaśnił się długi czas elektrolizy z poprzedniego mojego postu. Tzn. wydłużyłem przełączanie zasilania elektrod co 54 sekundy, zwęziłem rozstawienie elektrod i czas się skrócił. Elektroliza szklanki wody destylowanej trwa niewiele ponad godzinę, a 0,7 l ok. 3 godzin.
Re: Generator srebra koloidalnego ( jonowego )
Mam po 2 elektrody (druty) srebrne mocowane w zaciskach Wago zależne od średnicy drutów.
Osad czyszczę jak ciemnieją elektrody, co ok. 40 min. Staram się sterylnie. Woda "srebrna" jest czysta nawet jak stoi długo nieużywana, oczywiście w ciemnym miejscu.
Po pojawieniu się sygnału ciągłego rozsuwam elektrody srebrne dalej od siebie w inne otwory, bliżej brzegu naczynia szklanego i tak do końca, aż pojawi się następny sygnał końcowy. Sygnał ustawiłem przy ok. 6 mA. W pokrywie jest mały silniczek z napędu CD (zasilany ok.1,5V) i na osi plastikowa rurka, która powoli miesza w trakcie elektrolizy.
Zworka na schemacie dotyczy ULA 6741, bez zworki ULY741 (ma niższe V zasilające). Przy starcie przyciskiem zwieram R5 na chwilę, aby naładować C1 - 200uF (aby nie piszczał buzzer przez 54 sek.). R4 w kole jest niepotrzebny, służy tylko do symulacji układu w LTSpiceIV. Można inaczej to rozwiązać, ale miałem trochę staroci i jak mogłem najprościej je wykorzystałem.
Osad czyszczę jak ciemnieją elektrody, co ok. 40 min. Staram się sterylnie. Woda "srebrna" jest czysta nawet jak stoi długo nieużywana, oczywiście w ciemnym miejscu.
Po pojawieniu się sygnału ciągłego rozsuwam elektrody srebrne dalej od siebie w inne otwory, bliżej brzegu naczynia szklanego i tak do końca, aż pojawi się następny sygnał końcowy. Sygnał ustawiłem przy ok. 6 mA. W pokrywie jest mały silniczek z napędu CD (zasilany ok.1,5V) i na osi plastikowa rurka, która powoli miesza w trakcie elektrolizy.
Zworka na schemacie dotyczy ULA 6741, bez zworki ULY741 (ma niższe V zasilające). Przy starcie przyciskiem zwieram R5 na chwilę, aby naładować C1 - 200uF (aby nie piszczał buzzer przez 54 sek.). R4 w kole jest niepotrzebny, służy tylko do symulacji układu w LTSpiceIV. Można inaczej to rozwiązać, ale miałem trochę staroci i jak mogłem najprościej je wykorzystałem.
Ostatnio zmieniony 11 mar 2013, o 15:06 przez JOT23, łącznie zmieniany 1 raz.
Kto jest online
Użytkownicy przeglądający to forum: Obecnie na forum nie ma żadnego zarejestrowanego użytkownika i 24 gości



