Aktyw Forum
Zarejestruj się na forum.ep.com.pl i zgłoś swój akces do Aktywu Forum. Jeśli jesteś już zarejestrowany wystarczy, że się zalogujesz.
Sprawdź punkty Zarejestruj sięSzybka ładowarka akumulatorków NI-Mh
Moderatorzy:Jacek Bogusz, Moderatorzy
Witam jestem nowy na forum nie wiem czy w dobrym dziale napisałem. Interesuje mnie zrobienie ładowarki z PE Nr 09-99. Ponieważ mój angielski nie jest w zbyt dobrym stopniu dlatego wiele nie zrozumiałem przeglądając notę katalogową układu MAX713/712. Szukałem po wielu forach i na temat takiej identycznie wykonanej ładowarki nie wiele znalazłem.Są podobne układy ale np z zastosowaniem tranzystora MOS z kanałem p nie znalazłem. Opis zawarty w numerze PE Nr 09-99 nie satysfakcjonuje mojego pana który prowadzi ze mną zajęcia z pracowni. Dokładnie interesuje mnie rodzaj przetwornicy w zastosowanym układzie oraz jak poszczególne elementy działają i do czego służą. Jest to dal mnie dość ważne i pilne ponieważ mam zamiar zrobić taki układzik na elementach smd jako projekt na studiach dodatkowo mam zamiar zrobić wskaźnik naładowania akumulatorka na układzie LM3914
Re: Szybka ładowarka akumulatorków NI-Mh
Zmień szkołę!(...)Ponieważ mój angielski nie jest w zbyt dobrym stopniu dlatego wiele nie zrozumiałem przeglądając notę katalogową układu (...) mam zamiar zrobić taki układzik na elementach smd jako projekt na studiach(...)
Z polskim też masz problemy!
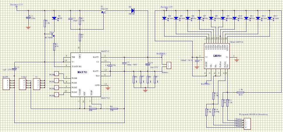
Naprawdę dziękuje za odpowiedź. Zmiana szkoły nie wchodzi w grę!!! Schemacik takiego układu przedstawiłem w załączniku. Czy ktoś wykonywał taką ładowarkę? Elementy chce zmienić na smd oraz zamiast układu MAX 13 chce to zrobić na MAX 712 bo wyczytałem gdzieś że układ max 713 wykrywa ujemne zbocze dV/dT i przeznaczony jest bardziej do akumulatorków NiCd które bardziej są odporne na przeładowania a układ MAX 712 wykrywa maksymalne napięcie na ładowanym akumulatorze. Schemat w sumie zrobiłem ale teraz nie mam pewności czy to w pełni będzie działać
proszę o odpowiedzi czy ktoś zna ten układ i czy wykonał ktoś ładowarkę na takim układzie.
- Załączniki
-
- Schemat ładowarki
- bez tytułu.JPG (17.57KiB)Przejrzano 9992 razy
- Jacek Bogusz
- -

- Posty:470
- Rejestracja:12 maja 2010, o 17:37
- Lokalizacja:Poznań
- Kontaktowanie:
Ej... Sposób sterowania T2 i T3, a tym samym T4 jest kuriozalny, albo ja czegoś nie rozumiem. Jak to ma Twoim zdaniem działać? A czy scalak działa - spójrz, ludzie budują na nim ładowarki http://www.qsl.net/vu2upx/Projects/battchrg.htm. Układ był też opisywany w EP 4/2003 w artykule "Nowoczesne akumulatory. Sposoby ładowania i obsługa".
Właśnie w tym problem że nie wiem jak to działa, schemat jest jak pisałem wcześniej z PE Nr 09-99. Jak ktoś rozumie zasadę działania tej ładowarki ale nie chodzi mi o działanie układu MAX 712/713 tylko pozostałej części schematu prosiłbym o odpowiedź, ponieważ nie chcę się zaskoczyć jak nagle złoże układ i nie będzie działać. Czy może porostu nic nie kombinować i złożyć układ tak jaki jest typowy schemat aplikacyjny z noty katalogowej? I jutro dokładnie przeczytam EP 4/2003 z tym artykułem. Jeszcze jedno pytanie widzę że ten artykuł to część pierwsza więc w jakim numerze były inne części związane z taką ładowarką?
- Tomasz Gumny
- -

- Posty:685
- Rejestracja:4 lut 2004, o 23:31
- Lokalizacja:Trzcianka/Poznań
Driver na T2/T3 dla P-MOSFET-a T4 jest poprawny, zresztą z tego co pamiętam to schemat ze starej noty aplikacyjnej MAX712/713, ale musiałbym pogrzebać w CD-ROM-ach.
W historii zmian pdf-a napisano: "Removed switch mode power control [...]" i faktycznie Maxim obecnie nic nie pisze o impulsowym trybie pracy. Dlatego odradzałbym budowanie układu wg tego schematu, bo bez powodu by go nie usunięto z pdf-a i nie wiadomo czy kości wyprodukowane po 12/08 w ogóle mogą w ten sposób sterować tranzystorem wykonawczym.
BTW. Inne niespodzianki z pdf-ów tego rodzaju:
• TL431 w obudowie DIP8/SO8 zależnie od producenta i daty produkcji ma anodę podłączoną do 1, 2 lub 4 pinów.
• Atmel pisze w karcie ATtiny26...:
Rev. 1477J-06/07 “Not recommended for new design”
...a po 3 latach:
Rev. 1477K-08/10 Removed text “Not recommended for new design” from cover page. Updated last page.
W historii zmian pdf-a napisano: "Removed switch mode power control [...]" i faktycznie Maxim obecnie nic nie pisze o impulsowym trybie pracy. Dlatego odradzałbym budowanie układu wg tego schematu, bo bez powodu by go nie usunięto z pdf-a i nie wiadomo czy kości wyprodukowane po 12/08 w ogóle mogą w ten sposób sterować tranzystorem wykonawczym.
BTW. Inne niespodzianki z pdf-ów tego rodzaju:
• TL431 w obudowie DIP8/SO8 zależnie od producenta i daty produkcji ma anodę podłączoną do 1, 2 lub 4 pinów.
• Atmel pisze w karcie ATtiny26...:
Rev. 1477J-06/07 “Not recommended for new design”
...a po 3 latach:
Rev. 1477K-08/10 Removed text “Not recommended for new design” from cover page. Updated last page.
Dziękuje ślicznie za zainteresowanie moim tematem
porostu jednak zrezygnuje z takiego rozwiązania. Zbuduje układ według noty aplikacyjnej. Na pewno elementy zmienię bo mam wszystko zrobić w smd więc jeśli dorwę trochę czasu przerobie schemat, poszukam elementów i dam schemat na forum. Czy wszystko dobrze dobrałem itd
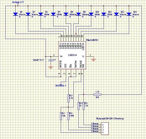
jeszcze zrobiłem do tej ładowarki wskaźnik naładowania baterii na układzie LM3914 więc dołączę go do schematu bo nie mam całkowitej pewności czy wszystko dobrze zrobiłem więc jeśli koledzy mogą sprawdzić również bardzo wdzięczny byłbym
Jak dorwę chwile czasu zrobię skompletuje wszystko i pokaże owoce mojej pracy.
- Jacek Bogusz
- -

- Posty:470
- Rejestracja:12 maja 2010, o 17:37
- Lokalizacja:Poznań
- Kontaktowanie:
Jasne, no problem. Nie bardzo rozumiem jak to w tym układzie działaMógłbyś przybliżyć, na czym polega ta "kuriozalność" ?
Witam ponawiam temat. Złożyłem jakoś ten układ trochę według układu z noty katalogowej trochę z byłego projektu oraz fragment według AVT1097. Kilka elementów nie wiem po co jest i nie wiem czy reszta układu dobrze rozumie po co się te elementy stosuje? A więc tak według schematu C1 czy to jakiś odprzęgający kondensator? R1 zasila układ MAX712 wartość powinna być tak dobrana aby prąd płynący wynosił od 5 do 20mA. T1 jest źródłem prądowym dla diody D1, wartość prądu ustala rezystor R2. Kondensator C2 – odprzęgający dla T1. R3 jest tak jak dla układu z noty katalogowej, R4 z AVT1097 lecz nie wiem po są dokładnie te elementy. Tranzystor T2 układ regulujący prąd tylko tak takiego tranzystora szukałem w smd na tme.pl ale wszystko praktycznie małe moce może ktoś zna jakiś model który mógłbym zastosować? Chyba że nie potrzeba mi dużej mocy? Jeśli tak to prosiłbym o poradę z jakimi parametrami zastosować tranzystor. C3 również odfiltrowuje zasilanie układu? Poniżej tego kondensatora mam zamiar zrobić zworki ustalające różne napięcia zgodnie z tabelą 2 oraz 3 noty katalogowej. R8 i R9 wiem że jakiś dzielnik aby wyeliminować pomiar temperatury żeby szybkie ładowanie włączało oraz wyłączało się mierząc tylko napięcia na akumulatorze dobrze myślę? Oraz doradzali byście dodatkowo zastosować jakiś układ wykrywający temperaturę czy raczej nie ma co się w to mieszać i zrezygnować z tego? C4 nie wiem dokładnie po co jest? C6 zgodnie z notą katalogową lecz również nie wiem do czego służy. C5 rozumie że jakiś filtrujący? Od R4 do R7 dałem równoległe połączenie bo jak wcześniej wspominałem robie to w smd i duże moce na takich elementach się nie wydzielają więc stosuje cztery np. w obudowie 1206 aby moc w sumie wynosiła 1 albo 2W i przy okazji prąd ładowania wynosił równe 1A.
Dobra teraz druga część schematu czyli wskaźnik naładowania baterii. Więc tak układ zmieniający napięcie na ilość świecących diod. I tak od razu pytanie jakie jest napięcie maksymalne podczas ładowania. Mam ładowarkę i z tego co zauważyłem to max napięcie około 1.5V podczas ładowania zgodnie z EP 4/2003 w artykule "Nowoczesne akumulatory. Sposoby ładowania i obsługa" gdzie kolega Jacek Bogusz polecał jest napisane że szybkie ładowanie zostaje zakończone min. po przekroczeniu napięcia 1.8 V więc z tego co rozumie ta wartość oznacza max napięcie. Ja obliczyłem wszystkie wartości dla napięcia 1.5 max i min 1.2 V jeśli jednak rzeczywiste wartości są inne proszę o odpowiedź i przeliczę ponownie rezystancje. I założenia mam takie chce zrobić ładowarkę która ładuje dwa lub cztery akumulatory do tego zastosować wskaźnik dwu pozycyjny(ON-ON) cztero obwodowy jeden obwód wykorzystać jako przełączanie koszyczka z bateriami ponieważ ładuje je w szeregu. Drugi obwód wykorzystuje do włączania zworki między PGM0. Czas ładowania na stało włączam na 180min ponieważ akumulatorki posiadam 2500mAh a prąd ładowania jak wcześniej wspominałem 1A. Dwa następne obwody potrzebne są do włączania do masy 4 rezystorów które określają max i min napięcie na akumulatorkach. Dobra przechodzę do sedna sprawy rozpatruje dwa przypadki kiedy wpinam 2 oraz 4 akumulatory. Dwa akumulatorki napięcie minimalne 2.4V(jeden akumulator 1.2V) Rozpatruje obwód szeregowy dwa rezystory zasilane 12V. przyjmuje R10= 1.3 k, R11 =5.2k. Następnie minimalne napięcie na 4 akumulatorach również obwód taki jak wcześniej również obliczam rezystancje jako R10 i R12otrzymane rezystory podłączam do nóżki 4 określająca min napięcie. Pozostałe rezystory podłączyłem zgodnie z notą katalogową i wzorem podanym na stronie drugiej, obliczenia nie wstawiam i wartości żeby trochę skrócić bo i tak się rozpisałem. Prąd płynący przez diody określa R13 to znaczy napięcie zasilania przez wartość rezystancji. Do zasilania dodatkowo kondensator odprzęgający C7. Do nóżki piątej podłączam + baterii ładowanej. Proszę o sprawdzenie czy dobrze to podłączyłem oraz szczególnie o odpowiedzenie na moje wcześniejsze pytania szczególnie ładowarki.
Dobra teraz druga część schematu czyli wskaźnik naładowania baterii. Więc tak układ zmieniający napięcie na ilość świecących diod. I tak od razu pytanie jakie jest napięcie maksymalne podczas ładowania. Mam ładowarkę i z tego co zauważyłem to max napięcie około 1.5V podczas ładowania zgodnie z EP 4/2003 w artykule "Nowoczesne akumulatory. Sposoby ładowania i obsługa" gdzie kolega Jacek Bogusz polecał jest napisane że szybkie ładowanie zostaje zakończone min. po przekroczeniu napięcia 1.8 V więc z tego co rozumie ta wartość oznacza max napięcie. Ja obliczyłem wszystkie wartości dla napięcia 1.5 max i min 1.2 V jeśli jednak rzeczywiste wartości są inne proszę o odpowiedź i przeliczę ponownie rezystancje. I założenia mam takie chce zrobić ładowarkę która ładuje dwa lub cztery akumulatory do tego zastosować wskaźnik dwu pozycyjny(ON-ON) cztero obwodowy jeden obwód wykorzystać jako przełączanie koszyczka z bateriami ponieważ ładuje je w szeregu. Drugi obwód wykorzystuje do włączania zworki między PGM0. Czas ładowania na stało włączam na 180min ponieważ akumulatorki posiadam 2500mAh a prąd ładowania jak wcześniej wspominałem 1A. Dwa następne obwody potrzebne są do włączania do masy 4 rezystorów które określają max i min napięcie na akumulatorkach. Dobra przechodzę do sedna sprawy rozpatruje dwa przypadki kiedy wpinam 2 oraz 4 akumulatory. Dwa akumulatorki napięcie minimalne 2.4V(jeden akumulator 1.2V) Rozpatruje obwód szeregowy dwa rezystory zasilane 12V. przyjmuje R10= 1.3 k, R11 =5.2k. Następnie minimalne napięcie na 4 akumulatorach również obwód taki jak wcześniej również obliczam rezystancje jako R10 i R12otrzymane rezystory podłączam do nóżki 4 określająca min napięcie. Pozostałe rezystory podłączyłem zgodnie z notą katalogową i wzorem podanym na stronie drugiej, obliczenia nie wstawiam i wartości żeby trochę skrócić bo i tak się rozpisałem. Prąd płynący przez diody określa R13 to znaczy napięcie zasilania przez wartość rezystancji. Do zasilania dodatkowo kondensator odprzęgający C7. Do nóżki piątej podłączam + baterii ładowanej. Proszę o sprawdzenie czy dobrze to podłączyłem oraz szczególnie o odpowiedzenie na moje wcześniejsze pytania szczególnie ładowarki.
- Tomasz Gumny
- -

- Posty:685
- Rejestracja:4 lut 2004, o 23:31
- Lokalizacja:Trzcianka/Poznań
Kto jest online
Użytkownicy przeglądający to forum: Obecnie na forum nie ma żadnego zarejestrowanego użytkownika i 68 gości

