Witam, mam tutaj oscylator i Filter chcialbym poprostu z 50KHz otrzymyc mniejsza "f"
co myslicie o tym ukladzie! Nastempnie ten sygnal ma byc w kontrolerze przerobiony!
przepraszam za pisaownie ale nie jestem polakiem....
pozdrawiam
Aktyw Forum
Zarejestruj się na forum.ep.com.pl i zgłoś swój akces do Aktywu Forum. Jeśli jesteś już zarejestrowany wystarczy, że się zalogujesz.
Sprawdź punkty Zarejestruj sięFilter Sygnal! Prozesor
Moderatorzy:Jacek Bogusz, Moderatorzy
Witam
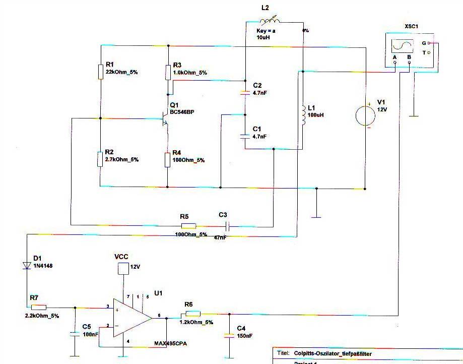
Na jakiej częstotliowści chodzi teraz ten Ge. ? Dlaczego chcesz ją zmniejszać ? By otrzymać mniejszą, najprościej zwiększyć te 4,7nF lub zwiększyć indukcyjność.
Ale, Tobie chyba chodzi o ten układ nadzoru oddechu. Jeżeli zwiększysz C to w obwodzie rezonansowym będzie inny stosunek LC. Im większe C tym mniejszy wpływ L i trudniej wyłapać odstrajanie. Jeżeli to ma być ten układ, to od strony teoretycznej lepiej do wyłapania odstrajania jest zwiększać L.
Na jakiej częstotliowści chodzi teraz ten Ge. ? Dlaczego chcesz ją zmniejszać ? By otrzymać mniejszą, najprościej zwiększyć te 4,7nF lub zwiększyć indukcyjność.
Ale, Tobie chyba chodzi o ten układ nadzoru oddechu. Jeżeli zwiększysz C to w obwodzie rezonansowym będzie inny stosunek LC. Im większe C tym mniejszy wpływ L i trudniej wyłapać odstrajanie. Jeżeli to ma być ten układ, to od strony teoretycznej lepiej do wyłapania odstrajania jest zwiększać L.
Dziekuje za opdopweidz!!
Na Oscyloskopie mam teraz bez tego MAX495 f=1,5MHz, czyli mierze ten sygnal w Punkcie A tam gdzie jest teraz ten Virtualny Oscyloskop podlaczony.
Mysle teraz nad tym aby ta Czestotliwosc zmniejszyc...(Filtrem) Nastempnie chce z tym sygnalem za pomoca procesora (PIC) dojsc do jakiegos pomiaru.
Zastanawiam sie ale tylko teraz jaki to ma byc pomiar jak moge to zrealizowac?!
Aby tym ukladem zmierzyc oddech
Na Oscyloskopie mam teraz bez tego MAX495 f=1,5MHz, czyli mierze ten sygnal w Punkcie A tam gdzie jest teraz ten Virtualny Oscyloskop podlaczony.
Mysle teraz nad tym aby ta Czestotliwosc zmniejszyc...(Filtrem) Nastempnie chce z tym sygnalem za pomoca procesora (PIC) dojsc do jakiegos pomiaru.
Zastanawiam sie ale tylko teraz jaki to ma byc pomiar jak moge to zrealizowac?!
Aby tym ukladem zmierzyc oddech
Nie bardzo widzę, jak zmniejszyć częstotliowść filtrem. Jeżeli chcesz koniecznie mieć zmniejszone ( podzielone ) 1,5MHz do 50kHz to można podzielić np. przez 10 na CD4518 a następnie przez przez 3 i masz 50 z 1500kHz.
Jeżeli amplituda sinusoidy jest odpowiednio duża, wejście CLK 4518 możesz włączyć bezpośrednio. Bez żadnych komparatorow ect. będziesz miał na Out prostokąty gotowe do obróbki przez uPC.
Jeżeli nie zależy Ci dokładnie na 50kHz ale zmieniejszeniu tej 1,5MHz to prościej podzielić ją od razu na jednym IC ( bodajże CD4517, nr podaję z pamięci ) przez 16-cie.
Jak dalej obrobić sygnał w uPC nie pomogę, zajmuję się głównie analogiem.
Jeżeli amplituda sinusoidy jest odpowiednio duża, wejście CLK 4518 możesz włączyć bezpośrednio. Bez żadnych komparatorow ect. będziesz miał na Out prostokąty gotowe do obróbki przez uPC.
Jeżeli nie zależy Ci dokładnie na 50kHz ale zmieniejszeniu tej 1,5MHz to prościej podzielić ją od razu na jednym IC ( bodajże CD4517, nr podaję z pamięci ) przez 16-cie.
Jak dalej obrobić sygnał w uPC nie pomogę, zajmuję się głównie analogiem.
Kto jest online
Użytkownicy przeglądający to forum: Obecnie na forum nie ma żadnego zarejestrowanego użytkownika i 1 gość

