Aktyw Forum
Zarejestruj się na forum.ep.com.pl i zgłoś swój akces do Aktywu Forum. Jeśli jesteś już zarejestrowany wystarczy, że się zalogujesz.
Sprawdź punkty Zarejestruj sięFotokomórka z wyjściem na PC
Moderatorzy:Jacek Bogusz, Moderatorzy
Witam
Chciałbym skonstruować fotokomórkę, służącą do pomiaru czasu na zawodach sportowych. Po przecięciu wiązki fotokomórka wysyłała by sygnał do PC'ta, na którym program notowałby o której godzinie została przecięta wiązka (dokładność wystarczy 0,1s).
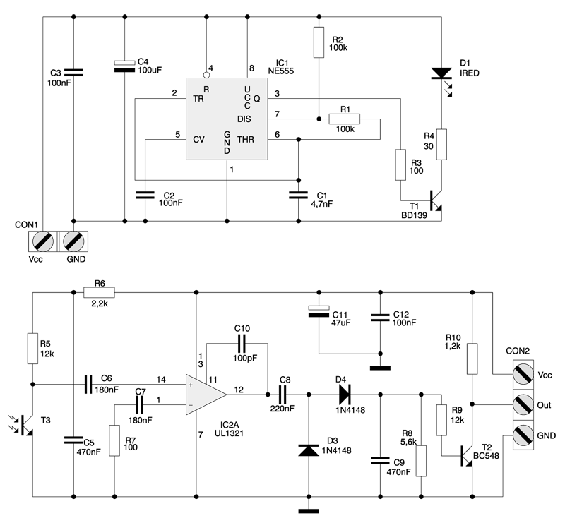
Schemat samej fotokomórki znalazłem w artykule o zestawie AVT-447 "Stoper na szkolną olimpiadę" Załączam wycięty z tego artykułu sam schemat fotokomórki (to u góry to nadajnik, na dole odbiornik).
Tylko pozostaje kwestia jak podłączyć odbiornik z kompem przez RS232 lub USB (zależy co jest łatwiejsze)?? Byłbym bardzo wdzięczny za jakiś schemat i/lub bardzo prosty opis.
Jeśli chodzi o moją znajomość elektroniki to jestem jak na razie bardzo początkujący.
Chciałbym skonstruować fotokomórkę, służącą do pomiaru czasu na zawodach sportowych. Po przecięciu wiązki fotokomórka wysyłała by sygnał do PC'ta, na którym program notowałby o której godzinie została przecięta wiązka (dokładność wystarczy 0,1s).
Schemat samej fotokomórki znalazłem w artykule o zestawie AVT-447 "Stoper na szkolną olimpiadę" Załączam wycięty z tego artykułu sam schemat fotokomórki (to u góry to nadajnik, na dole odbiornik).
Tylko pozostaje kwestia jak podłączyć odbiornik z kompem przez RS232 lub USB (zależy co jest łatwiejsze)?? Byłbym bardzo wdzięczny za jakiś schemat i/lub bardzo prosty opis.
Jeśli chodzi o moją znajomość elektroniki to jestem jak na razie bardzo początkujący.
Ten układ formuje tylko sygnał jest/niema. Tak więc najprościej było by zapewne zastosować jakiś prosty uC , z przynajmniej jednym portem UART (mikroprocek formował by i wysyłał odpowiednią ramkę), do tego MAX232 i na wyjściu masz sygnał gotowy do podłączenia do PC. Stary poczciwy RS232 jest póki co ciągle prostszy w zastosowaniu niż USB, choć ta różnica zaczyna się zacierać.
No to apropo MAX232 znalazłem coś takiego: viewtopic.php?t=16799&highlight=rs232 Z tym być może sobie poradzę
Ale jak ugryźć tego mikrokontrolera?? Jak go podłączyć z odbiornikiem fotokomórki, jakiś konkretny model uC polecasz?? Znasz może jakiś poradnik krok po kroku, razem z odpowiednim kodem źródłowym (choć odrobinę zbliżonym do mojego problemu) do zaprogramowania tego uC??
Mikroprocesorowa ośla łączka?? Zapewne w EP i EdW przewinęły się jakieś projekty do adaptacji. Jakieś bariery optoelektroniczne, albo zdalne porty... był taki projekt dość dawno, ale opierał się o transmisję radiową.
Ps. Zdajesz sobie sprawę, że takie rozwiązanie nie zapewnia ani dużej poprawności czasu, ani synchronizacji. Choć dla Twoich wymagań - 0,1s to powinno w zupełności wystarczyć.
Tak się zastanawiam czy nie prościej, dokładniej i szybciej byłoby, nawet z pominięciem uC podłączyć układ przez max'a (zapewnienie odpowiedniego poziomu napięć) ale jako sygnał np. DSR czy CSD. Na PC napisać program który po wykryciu któregoś z tych sygnałów odpowiednio by reagował.
Ps. Zdajesz sobie sprawę, że takie rozwiązanie nie zapewnia ani dużej poprawności czasu, ani synchronizacji. Choć dla Twoich wymagań - 0,1s to powinno w zupełności wystarczyć.
Tak się zastanawiam czy nie prościej, dokładniej i szybciej byłoby, nawet z pominięciem uC podłączyć układ przez max'a (zapewnienie odpowiedniego poziomu napięć) ale jako sygnał np. DSR czy CSD. Na PC napisać program który po wykryciu któregoś z tych sygnałów odpowiednio by reagował.
Domyślam się, że efekt może nie być idealny. Ale żeby sprawdzić muszę najpierw poskładaćPs. Zdajesz sobie sprawę, że takie rozwiązanie nie zapewnia ani dużej poprawności czasu, ani synchronizacji. Choć dla Twoich wymagań - 0,1s to powinno w zupełności wystarczyć.
To się wydaje bardzo dobrym rozwiązaniem! Tak się zastanawiam, czy jakby odbiornik fotokomórki dawał na wyjściu 12V to max232 byłby zbędny??Tak się zastanawiam czy nie prościej, dokładniej i szybciej byłoby, nawet z pominięciem uC podłączyć układ przez max'a (zapewnienie odpowiedniego poziomu napięć) ale jako sygnał np. DSR czy CSD. Na PC napisać program który po wykryciu któregoś z tych sygnałów odpowiednio by reagował.
Znalazłem nawet gotowy zestaw fotokomórki: http://www.nordelektronikplus.pl/oferta ... =0,4757522 Ułatwi mi to zdecydowanie zadanie. Zasilane jest to 12V Raczej nie ma szans żeby na wyjściu było również 12V? (pewnie jest to bardzo lamerskie pytanie). No i jeszcze jedno pytanie, czy port RS232 może służyć jako zasilanie??
Mam jeszcze jedno pytanie, jak podłączyć fotokomórke złożoną z tego zestawu http://www.nordelektronikplus.pl/oferta ... =0,4757522 bezpośrednio do max232??
Pomagając sobie poniższym schematem, to do której nużki max232 podłączyć wyjście z przekaźnika fotokomórki?? Oczywiśćie cały czas zakladając opcję bez uC, czyli wysyłanie tylko sygnału DSR.

Pomagając sobie poniższym schematem, to do której nużki max232 podłączyć wyjście z przekaźnika fotokomórki?? Oczywiśćie cały czas zakladając opcję bez uC, czyli wysyłanie tylko sygnału DSR.

Po pierwsze primo, to na przekaźniku pojawi Ci się takie napięcia jakie na niego podasz... (środkowy pin w opisie jest zwierany z górnym bądź dolnym). Można by to wykorzystać: na górny zacisk podać +12, na dolny -12V, wówczas na środkowym będziesz miał swój sygnał do odebrania na PC. Dość to karkołomne jak na RS'a ale w końcu nie będziesz tego przełączał setki czy tysiące razy/sek jak to zwykle w RS bywa (przekaźnik by tego nie wytrzymał). Pamiętaj jednak że przekaźnik jest raczej wolnym elementem - opóźnienia.
Inna sprawa, że jeśli zasilisz ten układ 12V, to właśnie takie napięcie będzie sterowało przekaźnik (zależnie od stanu wejścia 0 lub 12V). Ale... RS232 to nie 0 do 12 tylko -12 do +12V (znamionowo - bo działać powinno i przy niższym, ale jednak symetrycznym napięciu). Nie wiem czy nie lepiej było by przerobić ten układ, wyeliminować przekaźnik i z tego punktu (oczywiście zapewniając dopasowanie) pobierać napięcie sterujące MAX'em. MAX232 z jednej strony ma poziomy TTL (0-5V), z drugiej (linii) poziomy RS232 czyli -12 do +12V.
Wreszcie jak podłączyć MAX'a, no to chyba masz na tym rysuneczku ładnie zaznaczone... czerwony to RS232 (kabelkiem do komputera), niebieski to TTL czyli do układu, kierunek pokazują Ci strzałeczki (możesz sobie jeszcze odpalić datasheet MAX232 to obejrzysz wszystkie połączenia).
Inna sprawa, że jeśli zasilisz ten układ 12V, to właśnie takie napięcie będzie sterowało przekaźnik (zależnie od stanu wejścia 0 lub 12V). Ale... RS232 to nie 0 do 12 tylko -12 do +12V (znamionowo - bo działać powinno i przy niższym, ale jednak symetrycznym napięciu). Nie wiem czy nie lepiej było by przerobić ten układ, wyeliminować przekaźnik i z tego punktu (oczywiście zapewniając dopasowanie) pobierać napięcie sterujące MAX'em. MAX232 z jednej strony ma poziomy TTL (0-5V), z drugiej (linii) poziomy RS232 czyli -12 do +12V.
Wreszcie jak podłączyć MAX'a, no to chyba masz na tym rysuneczku ładnie zaznaczone... czerwony to RS232 (kabelkiem do komputera), niebieski to TTL czyli do układu, kierunek pokazują Ci strzałeczki (możesz sobie jeszcze odpalić datasheet MAX232 to obejrzysz wszystkie połączenia).
A jednak jeszcze w fazie teorii mam kolejne problem
Jak po wywaleniu przekaźnika (wg. schemetu jest to JQC 3FF) podłączyć to do max232. Oraz jak zmniejszyć napięcie do wymaganych przez max232 5V?? Znalazłem w necie, że do zamiany 12V na 5V można użyć czegoś opisanego jako 7805. Tylko tyle potrzebuję tam wstawić, czy jeszcze coś??
Jak rozumiem, chodzi o napięcie podawane na wejście MAX232. 7805 jest to stabilizator napięcia zasilającego, i wprawdzie mógłby spełniać tę funkcję, ale byłoby to trochę, jak strzelanie z armaty do muchy. Ja bym dał dzielnik oporowy o stosunku podziału 5/12. Jeśli wejścia MAX-a są zabezpieczone diodami (a współcześnie taka praktyka jest już chyba standardem), to może też wystarczyć zwykły opornik szeregowy (nie za duży, nie za mały - np. jakieś kilkadziesiąt kΩ) - wtedy wszystko przekraczające 5,7 V (albo 5,4 V, jeśli jest to dioda Schottky'ego), będzie przywierane do napięcia zasilającego +5V, bez żadnej szkody dla wejścia.
Kto jest online
Użytkownicy przeglądający to forum: Obecnie na forum nie ma żadnego zarejestrowanego użytkownika i 27 gości


