Witam.
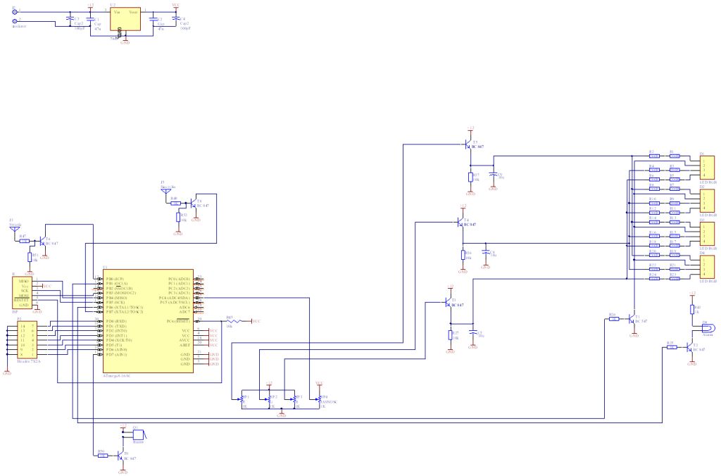
W załączniku schemat układu. na stole wszystko działa jak należy zasilane zasilaczem komputerowym. Ale gdy zamontuje to w aucie to zaczynają sie problemy z diodami RGB. Zasilane są jak widać wtórnikami emiterowymi, a jasność sumy kolorów regulowana jest wspólnym tranzystorem kluczowanym wyjściem PWM z procesora. Ale po pewnym czasie gdy spełnione są warunki zgaszenia diod one nie gasną tylko świeca mniej więcej połową ustawionej jasności. Dzieje sie tak nawet po zgaszeniu silnika, wiec odpadają szumy alternatora. Nie wydaje mi się też żeby wykrzaczył sie z powodu zakłóceń program uP, bo pozostałe funkcje programu działają bez zarzutu (ale może się mylę).
Stosuję oczywiście sprzętowy PWM procesora.
Czy ktoś ma pomysł jak pozbyć się tego efektu?
Aktyw Forum
Zarejestruj się na forum.ep.com.pl i zgłoś swój akces do Aktywu Forum. Jeśli jesteś już zarejestrowany wystarczy, że się zalogujesz.
Sprawdź punkty Zarejestruj sięProblem z układem w samochodzie
Moderatorzy:Jacek Bogusz, Moderatorzy
Re: Problem z układem w samochodzie
no to wyciągnij wnioski, jak podłączysz w samochodzie to co się dzieje póki nie uruchomisz silnika? to jest najistotniejsza informacja, jeśli na początku ok a uruchomienie silnika wszystko kaszani tak że nawet po zgaszeniu jest źle to wniosek jest tylko jeden: W technice car electronic sosuje się albo Motorolki albo Pice, na Atmelkach to się mrugające lampki na Boże Narodzenie robiWitam.
W załączniku schemat układu. na stole wszystko działa jak należy ....ciach..... Dzieje sie tak nawet po zgaszeniu silnika, wiec odpadają szumy alternatora......ciach Czy ktoś ma pomysł jak pozbyć się tego efektu?
Kto jest online
Użytkownicy przeglądający to forum: Obecnie na forum nie ma żadnego zarejestrowanego użytkownika i 49 gości

