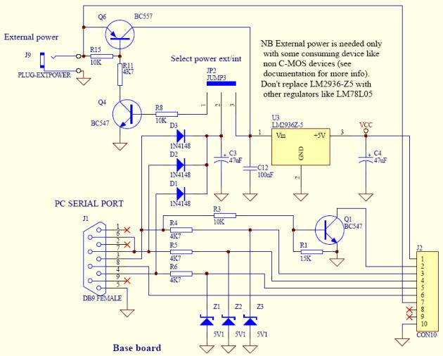
chcę zaprogramować atmegę 8L programem ponyprog 2000 i programatorem przedstawionym na zdjęciu po przez port COM z systemem XP
czy mi to się w ten sposób uda ??
Aktyw Forum
Zarejestruj się na forum.ep.com.pl i zgłoś swój akces do Aktywu Forum. Jeśli jesteś już zarejestrowany wystarczy, że się zalogujesz.
Sprawdź punkty Zarejestruj sięatmega8l + ponyprog2000 + wsad hex
Moderatorzy:Jacek Bogusz, Moderatorzy
Kto jest online
Użytkownicy przeglądający to forum: Obecnie na forum nie ma żadnego zarejestrowanego użytkownika i 86 gości

