Witam,
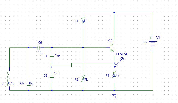
Przeszukalem juz cale forum za tym, niestety niema na to pytanie jasnej odpowiedzi, wnioskuje ze chyba wszyscy powielaja jeden schemat lob robia to metoda prob i bledow ale czy naprawde nie ma jakiegos algorytmu jak projektuje sie tego typu generator? Ponizej mam przykladowy schemat tego gen. pytanie jest nastepujace: na jakiej zasadzie dobieramy te kondensatory po 12 pF, ale jesli ktos wie jak od poczatku projektowac tego typou generator to bardzo prosilbym o odpowiedz. Jesli ktos nie ma pojecia lub zamierza mi tu wypisywac to co w teorii... czyli o warunku fazy i amplitudy to niech lepiej nie podejmuje odpowiedz, bo znam juz to na pamiec. Oczekuje konkretnych odpowiedzi jak mam to dobrac zeby dzialalo to w praktyce dla zadanej f_rez.
Aktyw Forum
Zarejestruj się na forum.ep.com.pl i zgłoś swój akces do Aktywu Forum. Jeśli jesteś już zarejestrowany wystarczy, że się zalogujesz.
Sprawdź punkty Zarejestruj sięProjektowanie generatora Seilera
Moderatorzy:Jacek Bogusz, Moderatorzy
Kto jest online
Użytkownicy przeglądający to forum: Google [Bot] i 73 gości
