Witam
Posiadam rotor do anteny KF w ktorym mam zastosowany mechanizm reduktora z silnikiem pradu stalego. Orginalnie silnik posiadal dwa uzwojenia stojana , wirnik i uzwojenie hamulca ( schemat w zalaczniku ) Nominalne nap silnika wynosi 27Vdc ale przy tym napieciu rotor kreci sie zbyt szybo wiec obnizylem na ok 14 Vdc tak aby jeden obrot trwal ponad minute i tutaj pojawil sie problem . Otoz zanizajac napiecie zasilajace takze spadla sila jaka wytwarzal hamulec i co za tym idzi silnik pracowal bardziej obciazony. Dlatego tez postanowilem rozdzielic uzwojenie hamulca od reszty i sie okazalo ze potrzebuje nap zasilajacego do hamulca o wartosci 0.5-1V i pradu do 1 A. Poniewaz nie mam zasilacza ktory dawalby nap od 0 wiec postanowilem zrobic uklad zasilajacy na SG3525 ale po podlaczeniu silnika okazal sie on za slaby bowiem silnik ani ruszy. Aby wyprobowac uklad podlaczylem silni o mniejszej mocy i sie okazalo za za pomoca pot V1 i V3 mam mozliwosc regulacji nap min i max ale za pomoca V2 nie moge regulowac czestotliwosci i co za tym idzie obroto silnika. Dlatego tez prosze o porade czy ten schemat jest prawidloey bo niestety uklad nie dziala. Jako tranzystor IRL520N zastosowalem IRFP054N i jako 2N3904 zastosowalem BC564 bo takie akurat mialem ale na nic sie zdalo bo uklad nie dziala.http://home.att.net/~wzmicro/3525.html to adres sterownika
[ Dodano: 08-05-2007, 08:09 ]
Witam
Niestety nie wiem czemu nie moge podeslac zalacznika ze schematem silnika
[ Dodano: 18-05-2007, 08:19 ]
Witam
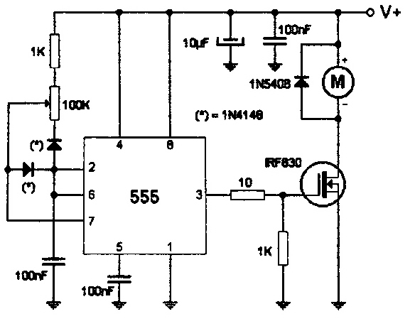
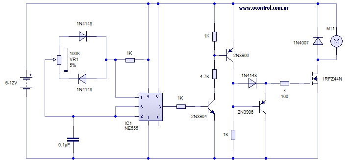
Powracam ponownie do tematu zasilacza do silnika bowiem ten ktory wykonalem nie dziala. Schemat ukladu jest podany na linku jaki wczesniej zamiescilem w poprzednim liscie . Wiele razy sprawdzalem polaczenia i wydaje sie ze wszystko jest ok i doszedlem do wniosku ze moze tranzystory jakie zastosowalem nie sa odpowiednie tzn zamiast 2N3904 zastosowalem BC546 ( a nie tak jak napisalem wczesniej BC564 ) i zamiast IRL520N zastosowalem IRFP054N , moze tutaj tkwi blad. Zastanawiam sie nad ukladem wg tego schematu albo tym drugim. Tak jak pisalem chodzi mi o to aby zasilic silnik napieciem stalym np 15 V dc i regulowac jego predkosc za pomoca imulsow jakie generuje uklad. Mysle ze te powinny sie nadawac. Prosze o opinie
Pozdrawiam
Wosiekpl
[ Dodano: 18-05-2007, 08:26 ]
A tutaj schemat silnika
Aktyw Forum
Zarejestruj się na forum.ep.com.pl i zgłoś swój akces do Aktywu Forum. Jeśli jesteś już zarejestrowany wystarczy, że się zalogujesz.
Sprawdź punkty Zarejestruj sięJak zasilic silnik pradu stalego
Moderatorzy:Jacek Bogusz, Moderatorzy
Kto jest online
Użytkownicy przeglądający to forum: Obecnie na forum nie ma żadnego zarejestrowanego użytkownika i 98 gości
