Cześć.
chcaiłbym Was bardzo prosic o pomoc i wyrozumialośc.
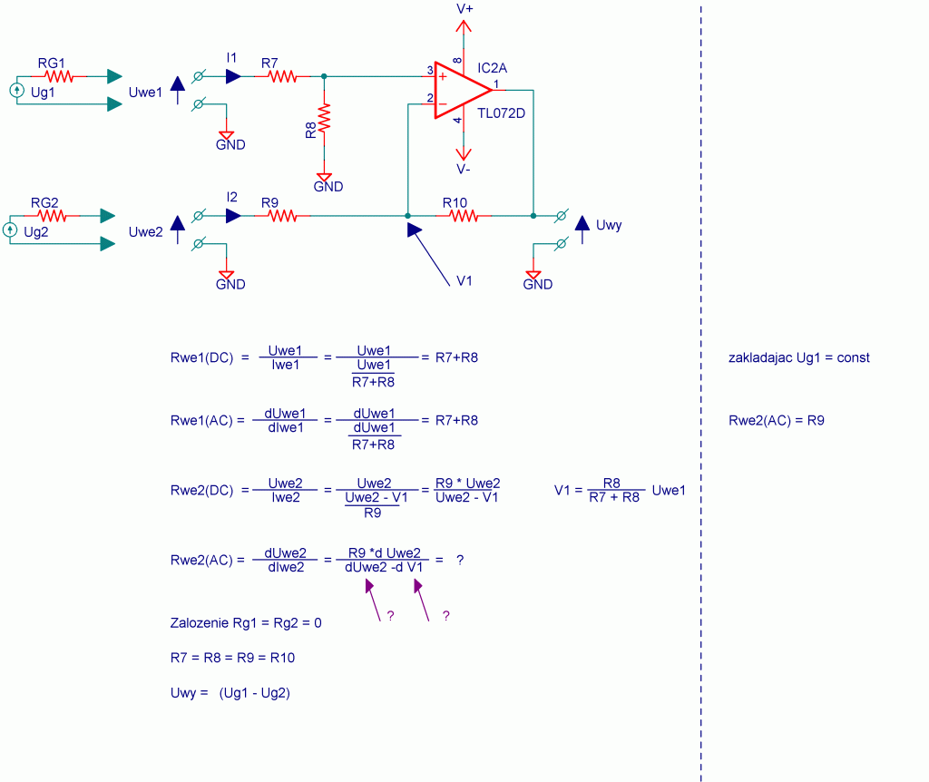
Poniżej są dwa schematy wzmacniacza odwracajacego z zasilaniem pojedynczym napięciem i symetrycznym.
Pomóżcie mi wyznaczyć rezystancję wejściową dla obu tych zasilań. Nie pamiętam czy jest jakś różnica jeśli chodzi o sygnł zmienny i stały w wartości tej rezystanji. Chciałbym Was prosić o wzory na określenie tej wartości. W tym przypadku cała rzecz polega na tym, ze są różne masy, ponieważ przy zasialniu pojedynczym napięciem wirtualna masa jest na innym potencjale niż wejściowa. choć to nie jest tu zaznaczone to sygnał wejściowy jest między rezystorem a GND.
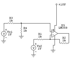
Podaje jeszcze jeden schemat wzmacniacza różnicowego. Też potrzebuję watrość rezystancji wejściowej. Ale w tym przypadku jest jeszcze cos co mnie zdziwiło poszukując odpowiedzi. W jednej z ksziązek napisano, że wartośc Rwe dla WE+ wynosi R3+R4 i to rozumiem, ale dla WE- napisano że zakładają VS1=0 rezystancja wynosi R1+R2,, dlaczego?
P.S. Prosze nie piszcie że to było na wykładach, choć to prawda, ale teraz juz tego nie pamiętam, a dokopanie sie w piwnicy do zeszytów graniczy z cudem.
Dzięki
Sławek
Aktyw Forum
Zarejestruj się na forum.ep.com.pl i zgłoś swój akces do Aktywu Forum. Jeśli jesteś już zarejestrowany wystarczy, że się zalogujesz.
Sprawdź punkty Zarejestruj sięrezystanca wejsciowa dla wzm. operacyjnego odwracającego
Moderatorzy:Jacek Bogusz, Moderatorzy
- Załączniki
-
- wz_od.jpg (8.57KiB)Przejrzano 1551 razy
-
- wzm.jpg (7.22KiB)Przejrzano 1551 razy
Kto jest online
Użytkownicy przeglądający to forum: Obecnie na forum nie ma żadnego zarejestrowanego użytkownika i 110 gości

