Cześć.
Jak dotąd nie zwróciłem na to uwagi, ale ostatnio strasznie mnie to zainteresowało.
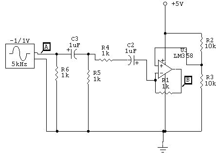
Popztrzcie na schemat. Sa tam dwa kondensatory elektrolityczne. I chodzi o to dlaczego akurat elektrolity. Jeżeli podam sygnał taki jak na przebiegu nr 1 czyli przyjmujący wartości od +1V poprzez 0 aż do -1V (wartość przypadkowa może być większa) to przecież kondensator C3 jest na przemian polaryzowany raz dodatnio a raz ujemnie.
Mogę zrozumieć jeżeli na wejście zostanie podany sygnał jak na przebiegu nr 2 gdzie sygnał wejsciowy nie przyjmuje wartości ujemnej.
Teraz zastanawia mne właśnie użycie elektrolita (którego na tym schemacie wartośc przypadkowa). Dlaczego kondensatory C3 i C2 są włączone akurat w ten sposób (tak połączone bieguny)..
Przepraszam za laickie pytanie, ale naprawdę w tej chwili nie rozumię o co tu chodzi.
P.S. Schemat jest w książce "Wzmacniacze operacyjne" P. Góreckiego na stronie 103
Aktyw Forum
Zarejestruj się na forum.ep.com.pl i zgłoś swój akces do Aktywu Forum. Jeśli jesteś już zarejestrowany wystarczy, że się zalogujesz.
Sprawdź punkty Zarejestruj sięZastosowanie kondensatorów elektrolitycznych we wzmacniaczu?
Moderatorzy:Jacek Bogusz, Moderatorzy
Kto jest online
Użytkownicy przeglądający to forum: Obecnie na forum nie ma żadnego zarejestrowanego użytkownika i 26 gości

