Witam wszystkich
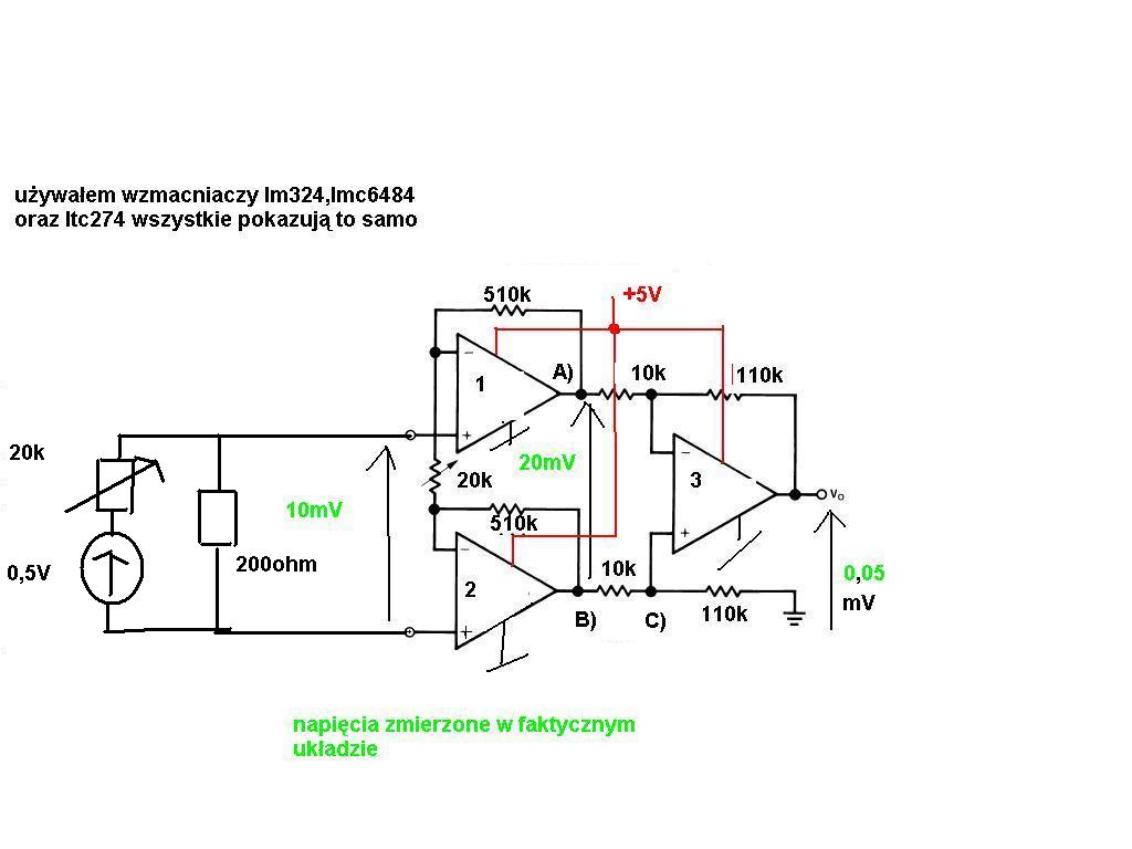
Pomocy mam problem złożyłem wzmacniacz taki sam jak w książce zgodny z nota techniczna wzmacniacza LMC6484 i zamiast wzmocnienia 1000 na wyjsciu otrzymalem wzmocnienie nawet nie 2 a wedlug wzoru:
ku=(1+2*510/POT20K)*110/10
czyli ku mozlwie jest 1000przy nastawie potencjomteru 20k na 11.34k a tymczesem mierzone wartości pokazuje rysunek nie weim dlaczego tak sie dzieje ktoś wie może bardzo prosze o pomoc?
Aktyw Forum
Zarejestruj się na forum.ep.com.pl i zgłoś swój akces do Aktywu Forum. Jeśli jesteś już zarejestrowany wystarczy, że się zalogujesz.
Sprawdź punkty Zarejestruj sięWzmacniacz pomiarowy P.O.M.O.C.Y.
Moderatorzy:Jacek Bogusz, Moderatorzy
Kto jest online
Użytkownicy przeglądający to forum: Google [Bot], Majestic-12 [Bot] i 0 gości
