Aktyw Forum
Zarejestruj się na forum.ep.com.pl i zgłoś swój akces do Aktywu Forum. Jeśli jesteś już zarejestrowany wystarczy, że się zalogujesz.
Sprawdź punkty Zarejestruj sięobwód elektryczny
Moderatorzy:Jacek Bogusz, Moderatorzy
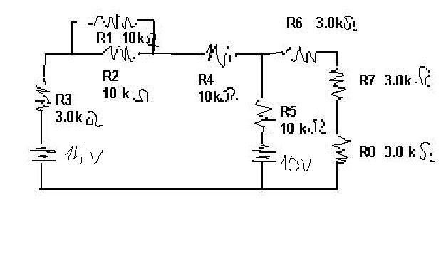
dany jest obwód elektryczny. Uprość rysunek, oznacz kierunki spadków i prądów w węźle. Metodą prądów oczkowych oblicz spadek napięcia w R7
Ostatnio zmieniony 30 sie 2006, o 13:31 przez nevada21, łącznie zmieniany 1 raz.
Kto jest online
Użytkownicy przeglądający to forum: Google [Bot], Majestic-12 [Bot] i 0 gości


zapomniales podac napiecia zasilajace 