Znalazłem taki sterownik silniczka krokowego -> stopper motor driver <-
Zmieniłem trochę program dla moich potrzeb, zaprogramowałem scalaka ale nie wiem jak te 5 wyjść podpiąć do unipolarnego silniczka.
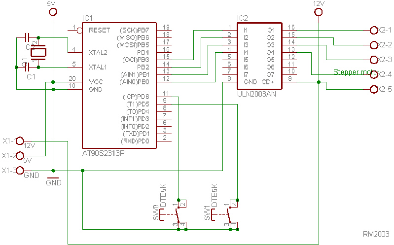
Podpinałem same wyjścia bez + i nic. Sterownik chodzi bo stany pinów sygnalizowane są diodami... silniczek ma 2 cewki...
Aktyw Forum
Zarejestruj się na forum.ep.com.pl i zgłoś swój akces do Aktywu Forum. Jeśli jesteś już zarejestrowany wystarczy, że się zalogujesz.
Sprawdź punkty Zarejestruj sięSilnik krokowy - jak podpiąć?
Moderatorzy:Jacek Bogusz, Moderatorzy
1) no wlasnie podlacz '+', tylko nie pomyl reszty wyprowadzen, tak by nie bylo naraz wysterowywane np. A1 i A2.
2) jakie parametry ma ten silnik ?? czesto sa to wyzsze napiecia niz 5V sterownika (edit: ooo. tu widze masz np. 12, ale to tez nie jest wyznacznik, poszukaj co to za silnik i sprawdz jego parametry na stronie producenta).
3) sporo nt. silnikow jest w serii artykulow w EP z przelomu 93/94 (pierwszy artek o ile pamietam 12/93 - Ciebie najbardziej interesuje odc. 3 i 4).
4) silniczek ma 2 cewki... podzielone na pol i spiete razem, stad te 5 wyprowadzen.
2) jakie parametry ma ten silnik ?? czesto sa to wyzsze napiecia niz 5V sterownika (edit: ooo. tu widze masz np. 12, ale to tez nie jest wyznacznik, poszukaj co to za silnik i sprawdz jego parametry na stronie producenta).
3) sporo nt. silnikow jest w serii artykulow w EP z przelomu 93/94 (pierwszy artek o ile pamietam 12/93 - Ciebie najbardziej interesuje odc. 3 i 4).
4) silniczek ma 2 cewki... podzielone na pol i spiete razem, stad te 5 wyprowadzen.
Dzięki pajączek... niuchnąłem trochę po sieci i znalazłem -> coś takiego <- myśle że będzie pomocne..... zobaczymy.
Kto jest online
Użytkownicy przeglądający to forum: Obecnie na forum nie ma żadnego zarejestrowanego użytkownika i 7 gości

