Mam problem ze stalo-pradowa analiza tego ukladu. Nie wiem jak policzyc napiecia kolektor-emiter tranzystorów. A doklanie napięcie na kolektorze Q8 (co by pokazal ten narysowany woltomierz... Smile
Czy ktos ma i jesli ma moglby się podzielic wiedza nt. analizy DC tego typu ukladow?
Musze +- wiedziec jakie jest tam napiecie bo ten stopien ma sterowac (zamiast rezystorka 10k) ma byc nastepny stopien wzmaka (uklad wspolnego emitera) wszystko ma byc na sprzezeniach galwanicznych (nie mozna dac kondka miedzy wyjscie parki roznicowej a nastepny stopien) wiec musze wiedzec jakie tam bedzie napiecie DC
Z gory dzieki.
Co by sie stalo z napięciem gdyby nie bylo rezystora obciazenia (tego miedzy kolektorem a masa)
Nie interesuja mnie liczbowe wartosci. Umiem poslugiwac sie PSpice. Musze caly ten kiciment policzyc recznie...
Aktyw Forum
Zarejestruj się na forum.ep.com.pl i zgłoś swój akces do Aktywu Forum. Jeśli jesteś już zarejestrowany wystarczy, że się zalogujesz.
Sprawdź punkty Zarejestruj sięPara roznicowa z lustrami pradowymi w kolektorach-analizaDC
Moderatorzy:Jacek Bogusz, Moderatorzy
- Załączniki
-
- dc.gif (5.9KiB)Przejrzano 2603 razy
Analiza ze względu na nieidealność symetrii tego układu (w praktyce) jest zupełnie nieprzydatna.Niemniej nie przeszkadza to w dalszym projekcie wzm.Napięcie wyjściowe tego stopnia należy PRZYJĄĆ pomiędzy 0V a -5.3V.Najlepiej w połowie.Ze względu na bardzo dużą rez. wyj. tego układu,następny musi być wtórnik emit.W tym przypadku pasuje tr.PNP,do przyjętego napięcia wyj. dodać 0.6V, i dalej wzmacniacz napięciowy,następnie prądowy,tak aby napięcie wyj.wyszło blisko zera i zamknąć pętlę sprzężenia zwrotnego do którejś z baz (w zalężności od fazy).Zwykle większe problemy są przy komp.częstotl.To bywa uciążliwa zabawa.Będę sprawdzał ten post,jeśli będą problemy postaram się odpowiedzieć w miarę czasu.Pozdrawiam
[ Dodano: 08-04-2005, 22:07 ]
Po zastanowieniu doszedłem do wniosku,że jednak lepiej byłoby dać wtórnik na tr.NPN(dla większej amplitudy wyjścia).Przyjąć Uwyj=-4V(wówczas dopuszczalny poziom sygnału to +-1.3V) prąd wtórnika 2-3mA,wówczas Re=560om,następnie wzm.WE o Ic=5mA,czyli Re=150om a Rc=560om(U wyj. blisko 0V) albo żródło prąd..Niestety przy tym zasilaniu amplituda wyjścia nie będzie duża.Mniej niż 10V.Po stopniu napięciowym!Po wtórnikach prądowych jeszcze mniej.Sorry może nie brzmi to elegancko i jasno ale myślę że wiesz w czym rzecz.Powodzenia.
[ Dodano: 08-04-2005, 22:07 ]
Po zastanowieniu doszedłem do wniosku,że jednak lepiej byłoby dać wtórnik na tr.NPN(dla większej amplitudy wyjścia).Przyjąć Uwyj=-4V(wówczas dopuszczalny poziom sygnału to +-1.3V) prąd wtórnika 2-3mA,wówczas Re=560om,następnie wzm.WE o Ic=5mA,czyli Re=150om a Rc=560om(U wyj. blisko 0V) albo żródło prąd..Niestety przy tym zasilaniu amplituda wyjścia nie będzie duża.Mniej niż 10V.Po stopniu napięciowym!Po wtórnikach prądowych jeszcze mniej.Sorry może nie brzmi to elegancko i jasno ale myślę że wiesz w czym rzecz.Powodzenia.
Witam.
Przede wszystkim jestem wdzieczny za pomoc !
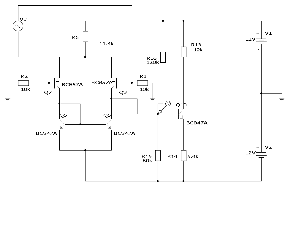
Struktura ukladu jest narzucona (calosc ma wygladac +- jak na zalaczonym obrazku). Para roznicowa ma sterowac stopien wspolnego emitera.
Zastosowalem sie do Twoich rad, zeby przyjac na tych kolektorach polowe bateryjnego. Zatem miedzy ujemna szyna zasilania a kolektorem jest 6V...zakladamy. Nastepnie, w stopniu WE zakladam prad kolektora okolo 1mA. Zatem rezystor emiterowy = (6V-0.6V) /1mA = 5,4kohm. Rezystor kolektorowy, tak by ustawic napiecie na wyjsciu w polowie zasilania (na masie) miedzy kolektorem a dodatnia szyna 12V (12V/1ma=12kohm). Zasymulowalem to cudo... a napiecie na koletorze wcale nie chce byc w polowie zasilania. JEst na poziomie 2,8V pozyzej ujemnej szyny ;( A co za tym idzie dalsza czesc ukladu sie kaszani. Bo wtedy plynie za maly prad koletora w stopniu WE. Trzeba jakos policzyc ile jest tego napiecia na wyjsciu parki......
Ciekawa rzecz -> zalozylem wiekszy rezystor emiterowy w stopniu WE zeby zmniejszyc prad tego stopnia czyli zmniejszc tez "uczeczke" pradu z lluster do bazy WE. ..myslalem ze napiecie na kolektorze Q8 sie podniesie (wyzej od ujemenj szyny zasilania) .... a tu.. pupa. jest tyle samo !. NIe wiem czy ten spice wariuje czy co..
Gdy zupelnie odciązymy parke (bez tego osttaniego stopnia) to napiecie na wyjsciu jest jakies 2,8 wzgledem ujemnej szyny czyli jakies -11 z groszami wzgledem masy...
O co w tym chodzi??? :....(
[ Dodano: 09-04-2005, 14:06 ]
EUREKA
Czasami sobotni spacer do biblioteki moze zdzialac cuda.
Wzmacniacz z lustrem pradowym w kolektorach dziala na zasadzie "wsysania" w siebie pradu jaki wynika z roznicy pradow tranzystorkow pary roznicowej. W stanie zrownowazenia, gdy sygnaly sterujace sa rowne zero uklad niie wydaje z siebie ani nie wsysa zadnego pradu. Zatem potencjal spoczynkowy na wyjsciu musi ustawic zewnetrzny dzielnik napiecia. R16 i R15 na obrazku ponizej. Ustawic go nazely tak, by zapewnic napiecie kolektor emiter dla tranzystorow Q8 i Q6. Musimy pracowac w zakresie liniowym zatem napiecie na zadnym z nich nie moze spasc ponizej 0.8-1V Dzielniki takie jak na schemacie, zapewnia polaryzacje na poziomie po 6V Uce dla kazdego z tranzystorow. Nie moga byc za duze, bo nastepny stopnien zezre za duzo pradu, nie moga byc za male bo nie uzyskamy duzego wzmocnienia. (wzmocnienie spada ze wzrostem obciazenia). W praktyce R16 nalzy tak skorygowac, by zapewnil on polaryzacje kolejnego stopna i utrzymal przyjety (6V) spadek napiecia na oporku R15.
Jak widac z przeprowadzonych symulacji...w teorii powinno chodzić
jacy lamerzy sa odpowiedzialni za to forum?? Na skutek scalania postow zrobil sie groch z kapusta w rysunkach Gratulacje dla adminow za pomyslowosc. Na cywilizowanych forach, posty sa scalane recznie przez moderatorow tylko wtedy gdy rzeczywiscie tzreba. A tutaj... komus sie nie chce !!
Przede wszystkim jestem wdzieczny za pomoc !
Struktura ukladu jest narzucona (calosc ma wygladac +- jak na zalaczonym obrazku). Para roznicowa ma sterowac stopien wspolnego emitera.
Zastosowalem sie do Twoich rad, zeby przyjac na tych kolektorach polowe bateryjnego. Zatem miedzy ujemna szyna zasilania a kolektorem jest 6V...zakladamy. Nastepnie, w stopniu WE zakladam prad kolektora okolo 1mA. Zatem rezystor emiterowy = (6V-0.6V) /1mA = 5,4kohm. Rezystor kolektorowy, tak by ustawic napiecie na wyjsciu w polowie zasilania (na masie) miedzy kolektorem a dodatnia szyna 12V (12V/1ma=12kohm). Zasymulowalem to cudo... a napiecie na koletorze wcale nie chce byc w polowie zasilania. JEst na poziomie 2,8V pozyzej ujemnej szyny ;( A co za tym idzie dalsza czesc ukladu sie kaszani. Bo wtedy plynie za maly prad koletora w stopniu WE. Trzeba jakos policzyc ile jest tego napiecia na wyjsciu parki......
Ciekawa rzecz -> zalozylem wiekszy rezystor emiterowy w stopniu WE zeby zmniejszyc prad tego stopnia czyli zmniejszc tez "uczeczke" pradu z lluster do bazy WE. ..myslalem ze napiecie na kolektorze Q8 sie podniesie (wyzej od ujemenj szyny zasilania) .... a tu.. pupa. jest tyle samo !. NIe wiem czy ten spice wariuje czy co..
Gdy zupelnie odciązymy parke (bez tego osttaniego stopnia) to napiecie na wyjsciu jest jakies 2,8 wzgledem ujemnej szyny czyli jakies -11 z groszami wzgledem masy...
O co w tym chodzi??? :....(
[ Dodano: 09-04-2005, 14:06 ]
EUREKA
Czasami sobotni spacer do biblioteki moze zdzialac cuda.
Wzmacniacz z lustrem pradowym w kolektorach dziala na zasadzie "wsysania" w siebie pradu jaki wynika z roznicy pradow tranzystorkow pary roznicowej. W stanie zrownowazenia, gdy sygnaly sterujace sa rowne zero uklad niie wydaje z siebie ani nie wsysa zadnego pradu. Zatem potencjal spoczynkowy na wyjsciu musi ustawic zewnetrzny dzielnik napiecia. R16 i R15 na obrazku ponizej. Ustawic go nazely tak, by zapewnic napiecie kolektor emiter dla tranzystorow Q8 i Q6. Musimy pracowac w zakresie liniowym zatem napiecie na zadnym z nich nie moze spasc ponizej 0.8-1V Dzielniki takie jak na schemacie, zapewnia polaryzacje na poziomie po 6V Uce dla kazdego z tranzystorow. Nie moga byc za duze, bo nastepny stopnien zezre za duzo pradu, nie moga byc za male bo nie uzyskamy duzego wzmocnienia. (wzmocnienie spada ze wzrostem obciazenia). W praktyce R16 nalzy tak skorygowac, by zapewnil on polaryzacje kolejnego stopna i utrzymal przyjety (6V) spadek napiecia na oporku R15.
Jak widac z przeprowadzonych symulacji...w teorii powinno chodzić
jacy lamerzy sa odpowiedzialni za to forum?? Na skutek scalania postow zrobil sie groch z kapusta w rysunkach Gratulacje dla adminow za pomyslowosc. Na cywilizowanych forach, posty sa scalane recznie przez moderatorow tylko wtedy gdy rzeczywiscie tzreba. A tutaj... komus sie nie chce !!
- Załączniki
-
- dc-solution-schem.gif
- ostateczny schemat ideowy. na skutek super mecjanimu scalania, NIE POJAWI SIE TO JAKO KOLEJNY POST. TO JEST OBRAZEK DO OSTETECZNEJ ODPOWIEDZI - DODANEJ W SOBOTE pytanie jest z piatku
- (8.76KiB)Pobrany 68 razy
-
- dc2.gif
- a tak wyglada z symulowania w PSpice napiecie na tym Ch**nym kolektorze..
- (7.24KiB)Pobrany 98 razy
Witam-sorry,odniosłem wrażenie że należy zaprojektować wzmacniacz stąd takie a nie inne moje sugestie.Tego typu układy są opisane np w;"Wzm. operac. i ich zast.. cz.I Podst. Teoret."Golde,Śliwa ,"Ukł.półprzewod."Tietze,Shenk itp.
Twój układ ze względu na bardzo wielką rez.wyj. i powolny dryft temperaturowy nigdy nie jest stosowany bez pętli sprz. zwrotn. (wielkość wzmocnienia jest bardzo wrażliwa na obciążenie-stąd trudności pomiarowe).Cokolwiek tam dołączysz zmieni warunki pracy ukł. W rozwiązaniu z dzielnikiem jest daleko idące uproszczenie.Połączenie R15//R16//IbazyQ10 obciąży go rezyst. mniejszą od 30kiloom.Niweczy to całą zaletę lustra prądowego,co w konsekwencji daje zmniejszenie wzmocnienia stopnia Niepraktyczne.
Tak dla ciekawości;możesz zmierzyć to napięcie wyj. w następujący sposób.Podłącz potencjometr (np.100k) pomiędzy 0V a -12V.Włącz milivoltomierz pomiędzy wyj. wzm. a suwak potencjometru i tak reguluj suwakiem aby na mierniku było 0V.(Chuchnij na to -zobaczysz jak płynie nap.)Odłącz miernik od wzm. i zmierz napięcie na suwaku,policz błąd pomiarowy (Rwej.miernika).Pomiar tyle ciekawy co zupełnie nieprzydatny w aplikacji.Musi być pętla. Pozdrawiam.
Twój układ ze względu na bardzo wielką rez.wyj. i powolny dryft temperaturowy nigdy nie jest stosowany bez pętli sprz. zwrotn. (wielkość wzmocnienia jest bardzo wrażliwa na obciążenie-stąd trudności pomiarowe).Cokolwiek tam dołączysz zmieni warunki pracy ukł. W rozwiązaniu z dzielnikiem jest daleko idące uproszczenie.Połączenie R15//R16//IbazyQ10 obciąży go rezyst. mniejszą od 30kiloom.Niweczy to całą zaletę lustra prądowego,co w konsekwencji daje zmniejszenie wzmocnienia stopnia Niepraktyczne.
Tak dla ciekawości;możesz zmierzyć to napięcie wyj. w następujący sposób.Podłącz potencjometr (np.100k) pomiędzy 0V a -12V.Włącz milivoltomierz pomiędzy wyj. wzm. a suwak potencjometru i tak reguluj suwakiem aby na mierniku było 0V.(Chuchnij na to -zobaczysz jak płynie nap.)Odłącz miernik od wzm. i zmierz napięcie na suwaku,policz błąd pomiarowy (Rwej.miernika).Pomiar tyle ciekawy co zupełnie nieprzydatny w aplikacji.Musi być pętla. Pozdrawiam.
Ależ nieśmiałbym tego urzywac bez pętli.
Co do niweczenia wszystkiego dzilnikiem.... chyba musze się zgodzić
ale chodzi bardziej o cos do policzenia niż o cos do dzialania.
dzięki 100 razy za zainteresowanie i pomoc.
a z chuchaniem to wiem
[ Dodano: 22-04-2005, 00:01 ]
No i oczywiście zgoda, że za tą "parką" powinien być wtórnik emiterowy bo tego typu układ nie lubi być obciążany. Z obliczeń wyszło mi że jest obciążony rezystancją 4,7kohm około co juz zupełnie ten wynalazek stawia pod znakiem zapytania....
Co do niweczenia wszystkiego dzilnikiem.... chyba musze się zgodzić
dzięki 100 razy za zainteresowanie i pomoc.
a z chuchaniem to wiem
[ Dodano: 22-04-2005, 00:01 ]
No i oczywiście zgoda, że za tą "parką" powinien być wtórnik emiterowy bo tego typu układ nie lubi być obciążany. Z obliczeń wyszło mi że jest obciążony rezystancją 4,7kohm około co juz zupełnie ten wynalazek stawia pod znakiem zapytania....
Kto jest online
Użytkownicy przeglądający to forum: Obecnie na forum nie ma żadnego zarejestrowanego użytkownika i 39 gości
