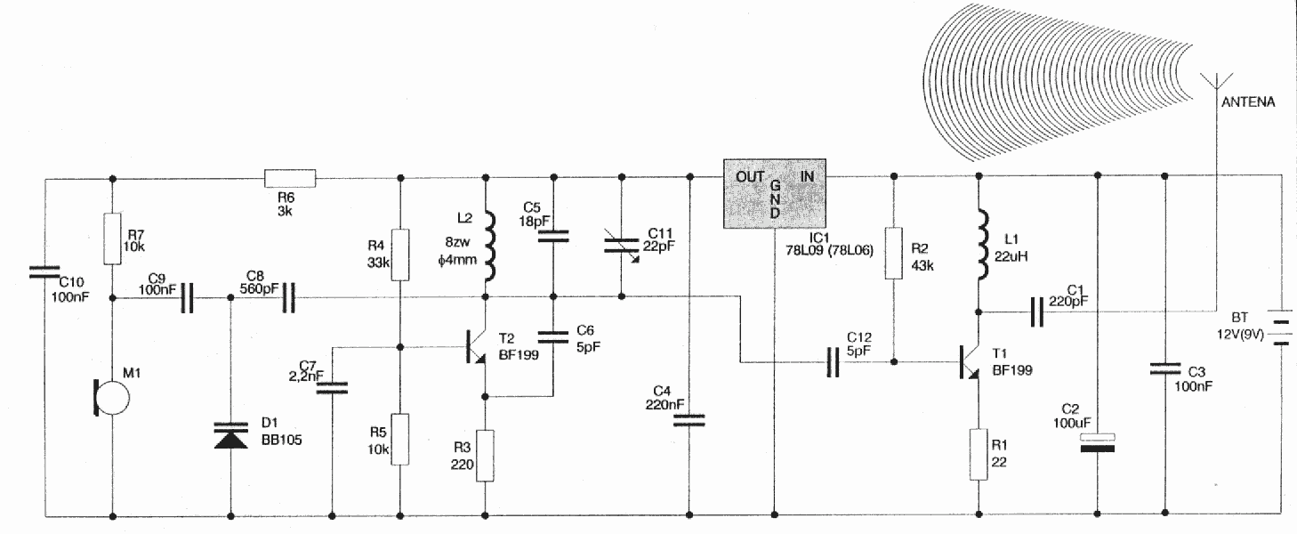
http://www.elektroda.net/cir/35.html (ten pierwszy z góry)
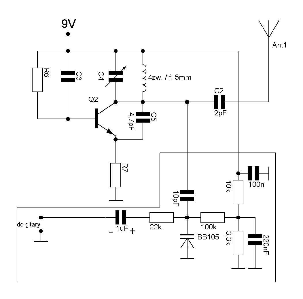
zamiast 2N3904 dałem BC550, zamieniłem mikrofon na wtyk gitarowy oraz usunąłem R1. C4 wynosi 33p I teraz tak niezbyt działa jak powinno.
Jak jeszcze był R1, dałem mikrofon pojemnościowy, nie wiem czy to dobry, nic sie nie znam na mikrofonach, ale dział w ten sposób, że jak dmuchnąłem w niego to było słychac jak nadaje(w radiu), jak mówiłem nie było mnie słychać. "Zamieniłem" teraz ten mikrofon na gitarę i usunąłem ten R1, bo gitara nie potrzebuje zasilana, no i teraz jest podobna sprawa, częstotliwość łapie, jest super bo nie szumi, poprostu jest jak normalna stacja radiowa. ALE gitary nie słychać! Dopiero jak mocno szarpne strunę basową to tam coś popierdzi w radiu, jeśli przed nadajnikem dam przester to wiadomo wzmocni mi to sygnał jest już słyszalne, ale i tak ten dźwięk nie jest taki jak powinien być.
Co mam robić? Dodam odrazu, że te tranzystory niezbyt chciałbym wymieniac bo nie dostanę 2N3904. Nie wiem, nadaje jak powinien, zamiast szumów w radiu słychac: nic. Ale w ten sposób jestm pewnien, że nadaje(bo jak odłacze baterię no to znów tylko szumy w radiu). Jednakże zależy mi, aby poza samym nadawaniem przenosiło dźwięk gitary
Swoją drogą myslę, że i tak bede musiał dać wzmacniacz operacyjny, żeby dział na większą odległość. Powiedziano mi też, że mogę zmniejszyć opór R7, jeśli chcę, aby nadawało dalej i mocniej.
Proszę o wasze opinie i pomysły.

