Witam
Potrzebuje wykonac mastera do m-bus (meter-bus, np. liczniki wody, ciepla, ale nie kabelek do Nokii - podobna nazwa).
Widzialem rozwiazanie dla trzech slave'ow na tranzystorach, ale to za malo. Sa gotowe (drogie) rozwiazania dla 120 a nawet 240 - kompletne urzadzenia, nie scalaki.
Generalnie uklad taki wysyla w 2 przewody napiecia 24 i 36 V - zasilanie i dane. Odbiera dane od zaadresowanego slave w postaci poboru pradu - 11 do 20 mA oznacza jakis stan logiczny. Kazdy slave pobiera 1.5 mA do pracy. Tu lezy glowny problem. Na tle poboru pradu przez iles tam slave trzeba wyluskac te zmiany o 11 mA bedace danymi jednego ze slave. Przypuszczam, ze jakims rozwiazaniem jest procesor sygnalowy by moc szybko mierzyc i przetwarzac probki pradu - chce uzyskac maksymalnie 9600 bps.
Czy mozecie sie podzielic wiedza na temat mastera m-bus ?
A moze ktos ma doswiadczenia z TSS721A - najlepiej w roli mastera. Jest to uklad Texas Instruments Deutschland GmbH, ale chyba nie kazdemu daja pdfa. Mozna to w ogole kupic ?
Jacek
Aktyw Forum
Zarejestruj się na forum.ep.com.pl i zgłoś swój akces do Aktywu Forum. Jeśli jesteś już zarejestrowany wystarczy, że się zalogujesz.
Sprawdź punkty Zarejestruj sięm-bus
Moderatorzy:Jacek Bogusz, Moderatorzy
Szczerze mówiąc to radziłbym zmienić technologię z m-bus, na inną, gdyż wiązanie się z firmą texas to jak połknięcie granata (nie dość że ciężko połknąć, to może jeszcze wybuchnąć).... tak poważnie, to są drodzy i możesz się nagle dowiedzieć że układu jusz nie ma.
Co do mastera, to nie pamiętam z jakiej stronki wziełem gotowy shemat, ale mam go w firmie na biurku (jak będziesz chciał to prześlę w poniedziałek). Jednak szczerze zachęcam do zmiany technologi na np: One-Wire, albo nawet, co prostsze, małą modyfikacje RS-485 - dołączenie separatora zwarć + wzmocnienia prądowego na linie TX i RX podłączyć do wyjścia (logicznego) z separatora.
Ja zaprojektowałem tak cały system (dane i zasilanie na 2 przewodach pobór do 1A (20mA/Slave - to daje niezłe możliwości) ... hehehe tylko jeszcze nie sprawdziłem czy to działa w praktyce
AAaaaaa!! baud ookoło 9600 bps
Co do mastera, to nie pamiętam z jakiej stronki wziełem gotowy shemat, ale mam go w firmie na biurku (jak będziesz chciał to prześlę w poniedziałek). Jednak szczerze zachęcam do zmiany technologi na np: One-Wire, albo nawet, co prostsze, małą modyfikacje RS-485 - dołączenie separatora zwarć + wzmocnienia prądowego na linie TX i RX podłączyć do wyjścia (logicznego) z separatora.
Ja zaprojektowałem tak cały system (dane i zasilanie na 2 przewodach pobór do 1A (20mA/Slave - to daje niezłe możliwości) ... hehehe tylko jeszcze nie sprawdziłem czy to działa w praktyce
AAaaaaa!! baud ookoło 9600 bps
W odpowiedzi na post maxipalia:
Tez lubie i preferuje RS-485 gdy buduje od podstaw. Ale w tym systemie jest juz zamontowanych kilkadziesiat lub nawet wiecej slave'ow z m-bus. Ktos wpadl na pomysl by sciagac z nich dane.
Uporanie sie z masterem m-bus ma ten plus, ze slave laczy sie bezposrednio do dwoch przewodow. Naklad sprzetu jest minimalny.
Z tego jak wyobrazam sobie Twoja propozycje to przejscie na RS-485 wiaze sie z uzyciem przy kazdym slave urzadzenia - a moze sie myle ? Trzeba je jakos obudowac i zamontowac. Nie marudze, ale wiem, ze beda tacy co beda marudzic
Zupelnie inaczej wyglada sytuacja gdy projektujesz mastera i takze wszystkie slave, pelena swoboda i komfort.
Nie mniej jednak wszystko biore pod uwage, musi byc jakies wyjscie awaryjne jak nie uda sie z tym masterem.
Bardzo prosze o schemat jaki udalo Ci sie znalesc.
Jacek
Tez lubie i preferuje RS-485 gdy buduje od podstaw. Ale w tym systemie jest juz zamontowanych kilkadziesiat lub nawet wiecej slave'ow z m-bus. Ktos wpadl na pomysl by sciagac z nich dane.
Uporanie sie z masterem m-bus ma ten plus, ze slave laczy sie bezposrednio do dwoch przewodow. Naklad sprzetu jest minimalny.
Z tego jak wyobrazam sobie Twoja propozycje to przejscie na RS-485 wiaze sie z uzyciem przy kazdym slave urzadzenia - a moze sie myle ? Trzeba je jakos obudowac i zamontowac. Nie marudze, ale wiem, ze beda tacy co beda marudzic
Zupelnie inaczej wyglada sytuacja gdy projektujesz mastera i takze wszystkie slave, pelena swoboda i komfort.
Nie mniej jednak wszystko biore pod uwage, musi byc jakies wyjscie awaryjne jak nie uda sie z tym masterem.
Bardzo prosze o schemat jaki udalo Ci sie znalesc.
Jacek
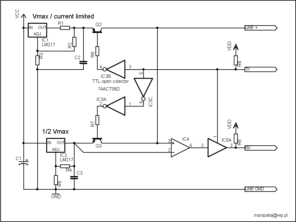
Niestety to co ja znalazłem to jest to samo co ty (na stronce http://www.m-bus.com/ ) aleeee.. jeżeli wymienisz pare elementów i trochę pokombinujesz to da się ulepszyć tego mastera zaraz ci coś podeślę ... tylko muszę zrobić shema
[ Dodano: 18-01-2005, 10:23 ]
no i jest ... hehe ... zamiast tranzystorków dla większych aplikacji możesz wsadzić jakieś fety. No i oczywiście trzeba trochę dopracować shema - kondensatorki ... pare mikro -henrów też się przyda
. Ale zasadniczo to jest rysunek koncepcyjny
[ Dodano: 18-01-2005, 10:23 ]
no i jest ... hehe ... zamiast tranzystorków dla większych aplikacji możesz wsadzić jakieś fety. No i oczywiście trzeba trochę dopracować shema - kondensatorki ... pare mikro -henrów też się przyda
Kto jest online
Użytkownicy przeglądający to forum: Obecnie na forum nie ma żadnego zarejestrowanego użytkownika i 0 gości
