Albo ja cierpię na paranoję, albo robisz sobie z nas żarty. A co to jest to, co zaznaczyłem na czewono, na zdjęciu płytki, które sam wstawiłeś?płytkę robiłem sam.i nie ma tam r7 i r8 na płytce niema miejsca na nie i wogle nigdzie nie ma jakie to mają być rezystory
Aktyw Forum
Zarejestruj się na forum.ep.com.pl i zgłoś swój akces do Aktywu Forum. Jeśli jesteś już zarejestrowany wystarczy, że się zalogujesz.
Sprawdź punkty Zarejestruj sięproblem z NE022 wysokie napięcia na STBY MUTE
Moderatorzy:Jacek Bogusz, Moderatorzy
Witam.
Re: problem z NE022 wysokie napięcia na STBY MUTE
Może niech Kolega najpierw odpowie sobie na pytanie : Co stanowi przerwę dla napięcia stałego?i mu to przetłumaczcie z Polskiego na nasze
Re: problem z NE022 wysokie napięcia na STBY MUTE
to nie są zdięcia mojej płytki
-
000andrzej
- -

- Posty:375
- Rejestracja:13 sie 2003, o 14:03
- Lokalizacja:Kraków
Re: problem z NE022 wysokie napięcia na STBY MUTE
To załącz fotę. Jesteś pewien że tam jeszcze innego błędu nie ma? Teraz wiesz czemu Ci nie działa, a kondensator wylatuje w powietrze?
Re: problem z NE022 wysokie napięcia na STBY MUTE
a to jest zdjęcie oryginalnej płytki i tu nie ma tych rezystorów.
Re: problem z NE022 wysokie napięcia na STBY MUTE
Witam wszystkich.
sebapunk - przepraszam, nie przyszło mi do głowy, że wstawiłeś zdjęcie innej płytki, niż tej, którą zrobiłeś. Różnica w kolorze laminatu powinna była dać mi do myślenia.
Ale w takim razie, skoro najwyraźniej projekt płytki odbiega od schematu ideowego, jaki zamieściłeś, sądzę, że przydałoby się jeszcze zdjęcie tej samej płytki od strony ścieżek, takiej samej rozdzielczości i jakości, jak to ostatnie. Pomoże to również dokonać orientacyjnej oceny prawidłowości polutowania (choć zimnych lutów w ten sposób nie wykryjemy).
Pozdrawiam.
sebapunk - przepraszam, nie przyszło mi do głowy, że wstawiłeś zdjęcie innej płytki, niż tej, którą zrobiłeś. Różnica w kolorze laminatu powinna była dać mi do myślenia.
Ale w takim razie, skoro najwyraźniej projekt płytki odbiega od schematu ideowego, jaki zamieściłeś, sądzę, że przydałoby się jeszcze zdjęcie tej samej płytki od strony ścieżek, takiej samej rozdzielczości i jakości, jak to ostatnie. Pomoże to również dokonać orientacyjnej oceny prawidłowości polutowania (choć zimnych lutów w ten sposób nie wykryjemy).
Pozdrawiam.
Re: problem z NE022 wysokie napięcia na STBY MUTE
to zdjęcie po wyżej też nie jest moje,to tylko przykład.
jak wetknołem miernik do STBY to na począdku jest 35v a gdy wzmak się załączy to jest 4.5v
a wszystko juz chodi b.dobrze
wstawiłem w funkcje STBY diody led i wzmak załancza się po 1 min od włączenia.
bo nawet nie wstawiam zworki bo będzie bum,jak wcześniej,popaliło ścieżki,musiałem robić nową płytkę.
jak wetknołem miernik do STBY to na począdku jest 35v a gdy wzmak się załączy to jest 4.5v
a wszystko juz chodi b.dobrze
wstawiłem w funkcje STBY diody led i wzmak załancza się po 1 min od włączenia.
bo nawet nie wstawiam zworki bo będzie bum,jak wcześniej,popaliło ścieżki,musiałem robić nową płytkę.
-
000andrzej
- -

- Posty:375
- Rejestracja:13 sie 2003, o 14:03
- Lokalizacja:Kraków
Re: problem z NE022 wysokie napięcia na STBY MUTE
A co to za elementy widoczne we fragmencie za C4?a to jest zdjęcie oryginalnej płytki i tu nie ma tych rezystorów.
Re: problem z NE022 wysokie napięcia na STBY MUTE
to są R5 i R6
a tu chodzi o R7 i R8 czy je wstawić czy nie i jakiej wartościowości mają być.
a tu chodzi o R7 i R8 czy je wstawić czy nie i jakiej wartościowości mają być.
-
000andrzej
- -

- Posty:375
- Rejestracja:13 sie 2003, o 14:03
- Lokalizacja:Kraków
Re: problem z NE022 wysokie napięcia na STBY MUTE
Według datasheet - nie jest wymagane. W takim razie skoro dalej Ci strzela kondensator musisz mieć coś jeszcze poknocone. Możesz załączyć fotę swojej płytki?
-
000andrzej
- -

- Posty:375
- Rejestracja:13 sie 2003, o 14:03
- Lokalizacja:Kraków
Re: problem z NE022 wysokie napięcia na STBY MUTE
Z tego co widzę, to niezły bałagan na płytce. Przykopcona płytka przy TDA to zapewne wynik jakiegoś zwarcia,ale czy układ przeżył? Widzę, że jedna różna od drugiej. Nie dał bym złamanego grosza za to, że na lutach nie masz gdzieś zwarcia. Być może to jest powodem Twoich dolegliwości.
Przy okazji - radiatory za małe jeśli chcesz uzyskać dużą moc. Cóż Ci doradzić - spróbuj zrobić od nowa płytki, po wytrawieniu przemierzyć, wlutować elementy, sprawdzić dokładnie czy nie ma gdzieś zwarć, zimnych lutów i powinno zadziałać od kopa.
Przy okazji - radiatory za małe jeśli chcesz uzyskać dużą moc. Cóż Ci doradzić - spróbuj zrobić od nowa płytki, po wytrawieniu przemierzyć, wlutować elementy, sprawdzić dokładnie czy nie ma gdzieś zwarć, zimnych lutów i powinno zadziałać od kopa.
Re: problem z NE022 wysokie napięcia na STBY MUTE
tak się tylko wydaje że luty mogą się stykać,ale sprawdziłem wszystkie i są dobrze.
przykopcone nie jest od zwarcia na płytce tylko ja przez przypadek dotknąłem kabelkiem.
nie są różne tylko to jest dodatkowe połączenie jakby ktoś chciał 1x200w
radiatory mam takie zastępcze bo czekam na przesyłkę.
układy nie są spalone ani niema zwarcia bo to wszystko działa już gram tym 4 dni i nic się nie dzieje,
tylko zamiast zworni to mam małe żarówki.
przecież jakby było jakieś zwarcie to by wogule nie grało.
od strony czerwonego kółka jest + a od zielonego - to przecież jak dam zworkę to będzie zwarcie.
przykopcone nie jest od zwarcia na płytce tylko ja przez przypadek dotknąłem kabelkiem.
nie są różne tylko to jest dodatkowe połączenie jakby ktoś chciał 1x200w
radiatory mam takie zastępcze bo czekam na przesyłkę.
układy nie są spalone ani niema zwarcia bo to wszystko działa już gram tym 4 dni i nic się nie dzieje,
tylko zamiast zworni to mam małe żarówki.
przecież jakby było jakieś zwarcie to by wogule nie grało.
od strony czerwonego kółka jest + a od zielonego - to przecież jak dam zworkę to będzie zwarcie.
- Tomasz Gumny
- -

- Posty:685
- Rejestracja:4 lut 2004, o 23:31
- Lokalizacja:Trzcianka/Poznań
Re: problem z NE022 wysokie napięcia na STBY MUTE
Nie znam tego układu, ale już pobieżna lektura karty katalogowej wskazuje, że pin nr 1(STBY-GND), który jest potencjałem odniesienia dla wejść STBY i MUTE powinien być podłączony od -Vs do GND. Na tym schemacie jest podłączony do masy, wobec czego na wejściach 9-STBY i 10-MUTE powinno być 0..1.5V względem masy, żeby daną funkcję włączyć i powyżej 3.5V względem masy, żeby daną funkcję wyłączyć. Wprawdzie producent podaje, że maksymalne napięcie na tych wejściach wynosi +Vs, ale równocześnie zamieszcza wykresy, które kończą się na +5V, dlatego dobrałbym dzielniki R5/R8 i R6/R7 tak, aby nie przekraczać tego napięcia.
Do pracy mostkowej producent zaleca nieco bardziej rozbudowany układ budzenia wspólny dla obu gałęzi mostka. Przypuszczam, że nierównoczesne "obudzenie" może się źle skończyć dla głośników lub układów.
Do pracy mostkowej producent zaleca nieco bardziej rozbudowany układ budzenia wspólny dla obu gałęzi mostka. Przypuszczam, że nierównoczesne "obudzenie" może się źle skończyć dla głośników lub układów.
-
000andrzej
- -

- Posty:375
- Rejestracja:13 sie 2003, o 14:03
- Lokalizacja:Kraków
Re: problem z NE022 wysokie napięcia na STBY MUTE
Racja, ale zarazem piszesz, że Ci kondensator w powietrze wywala po zwarciu STD-by.przecież jakby było jakieś zwarcie to by wogule nie grało.
od strony czerwonego kółka jest + a od zielonego - to przecież jak dam zworkę to będzie zwarcie.
A kto Ci każe dawać zworkę między V+ i V- ? Nie widzisz, że obwód zamyka się poprzez rezystor R5/R8 do masy? Równolegle do R8 masz kondensator, który również jest podłączony do masy. Przez kondensator prąd stały nie przepłynie.
PS. Mam nadzieję, że nie podpinasz V- tam gdzie powinna być masa?
Re: problem z NE022 wysokie napięcia na STBY MUTE
wszystko podłączone mam dobrze.
Jaki powinien być rezystor w tym zasilaczu NE025?
-
000andrzej
- -

- Posty:375
- Rejestracja:13 sie 2003, o 14:03
- Lokalizacja:Kraków
Re: problem z NE022 wysokie napięcia na STBY MUTE
Jaki rezystor w zasilaczu? Mnie to wygląda na kit NE069a. Tam jest tylko jeden do zasilenia diody, który sobie możesz dobrać w zależności od napięcia na transformatorze.
np: R=U/I R=40V/0,02A=2kΩ
np: R=U/I R=40V/0,02A=2kΩ
Re: problem z NE022 wysokie napięcia na STBY MUTE
tak,NE069a,pomyliłem się.
Re: problem z NE022 wysokie napięcia na STBY MUTE
już jest wszystko ok.założyłem zworki i nic nie wylatuje w powietrze.działa od razu.
to tamta płytka miała jakiś błąd.
to tamta płytka miała jakiś błąd.
Re: problem z NE022 wysokie napięcia na STBY MUTE
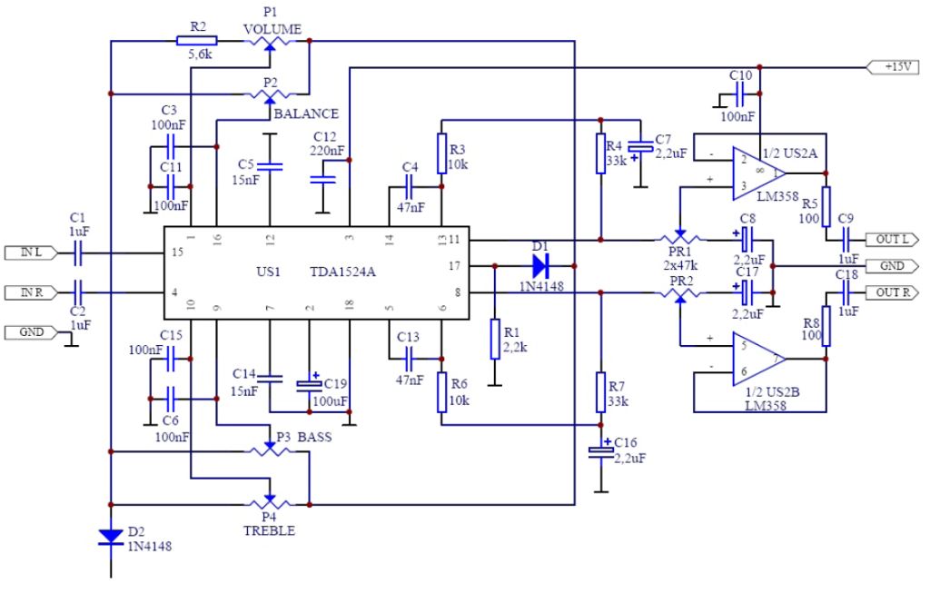
Zrobiłem do tego wzmaka przedwzmacniacz j-42 i po podłączeniu nie działa.
słychać muzykę bardzo słabo tylko same basy.wogle nie reaguje na zasilanie,czy jest podpięte czy nie to działa tak samo.
słychać muzykę bardzo słabo tylko same basy.wogle nie reaguje na zasilanie,czy jest podpięte czy nie to działa tak samo.
Kto jest online
Użytkownicy przeglądający to forum: Obecnie na forum nie ma żadnego zarejestrowanego użytkownika i 93 gości
