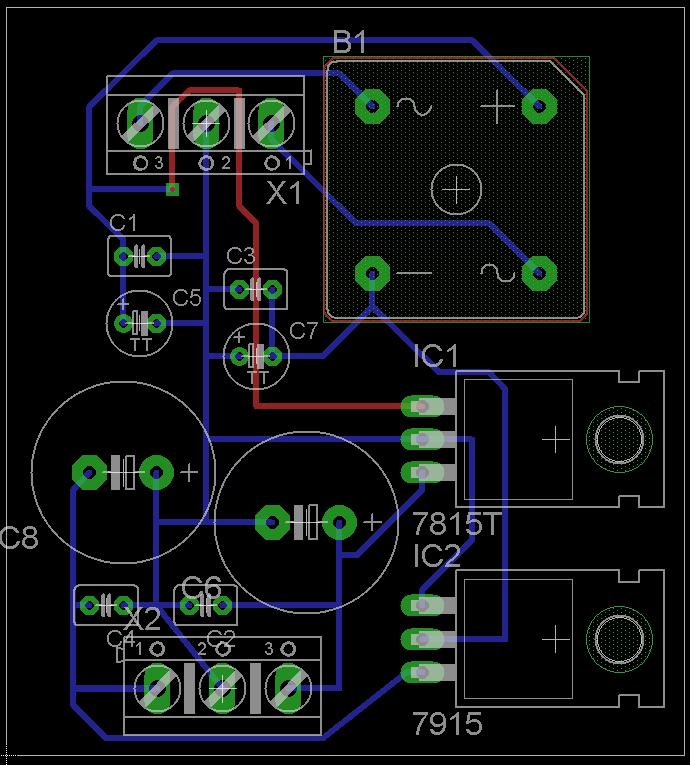
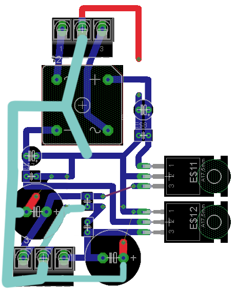
Zmieniajac sciezki masy mozna pozbyc sie kilka zworek. Dorysowalem nowe sciezki te na czerwone juz nie sa potrzebne 
Aktyw Forum
Zarejestruj się na forum.ep.com.pl i zgłoś swój akces do Aktywu Forum. Jeśli jesteś już zarejestrowany wystarczy, że się zalogujesz.
Sprawdź punkty Zarejestruj sięModeratorzy:Jacek Bogusz, Moderatorzy
Zmieniajac sciezki masy mozna pozbyc sie kilka zworek. Dorysowalem nowe sciezki te na czerwone juz nie sa potrzebne 



Czy to jest zasilacz do tego "tureckiego" wzmacniacza?Trafo daje około 2x2,5 trany w wzmaku dałem mniejsze wiec też nie będa cisnąć zasilania.


Użytkownicy przeglądający to forum: Obecnie na forum nie ma żadnego zarejestrowanego użytkownika i 78 gości