Aktyw Forum
Zarejestruj się na forum.ep.com.pl i zgłoś swój akces do Aktywu Forum. Jeśli jesteś już zarejestrowany wystarczy, że się zalogujesz.
Sprawdź punkty Zarejestruj sięCzy da się z tego jakoś wyjść?
Moderatorzy:Jacek Bogusz, Moderatorzy
Osłabiłeś mnie. Te tranzystory mają bazę w środku - nie prościej wylutować ( zresztą, i tak trzeba bo trzeba wymienić NPN na PNP ) i obrócić ?
Re: Czy da się z tego jakoś wyjść?
Ale wtedy emitery są podłączone do +12V, i albo trzeba przeciąć ścieżkę (lub więcej ścieżek, zależnie od projektu płytki) i kynarem podłączyć emitery do masy (podobnej, choć odwrotnej operacji dokonując też w obwodach cewek przekaźników), czego jednak autor stara się usilnie uniknąć, albo dać tranzystory PNP (czy też MOS-y P), z wiadomymi kłopotami opisanymi przez nas powyżej.Rozwinęła się tu bardzo puczająca dyskusja, ale autor czeka na rozwiązanie, a rozwiązanie jest proste.
Obudowa TO92 to długie wyprowadzenia, więc można bez problemu skrzyżować C z E.
Gbyby istniała możliwość zwarcia,, można założyć koszulkę na jedną z nóżek.
Inna możliwość to postawić tranzystor obudową do płytki i wygiąć nóżki.
Xweldog: myślałem faktycznie o łączeniu końcówek rezystora i diody "w powietrzu" w przypadku technologii TTH, ale nie wiadomo, jakim narażeniom mechanicznym może być poddawane urządzenie. Co do SMD - czyżby chodziło o coś w rodzaju "daszka dwuspadowego"? Rzeczywiście, jeśli coś takiego się już uda zlutować (nie przegrzewając elementów), to powinno być całkiem trwałe. Tak jak pisałem, moje doświadczenia praktyczne są raczej znikome.
Na pewno łatwiej byłoby zresztą się wypowiadać, gdybyśmy widzieli projekt lub zdjęcie płytki.
Pozdrawiam.
Re: Czy da się z tego jakoś wyjść?
Jeżeli THT stojące pionowo to żaden problem. W SMD nigdy nie robiłem "daszków", zawsze znajdowałem jakiś odcinek druku do przecięcia i montowałem "jak normalnie".
Myślę, że nie ma się co wstydzić przecinania ścieżek, dokleja elementów czy mostków. To się spotyka w wielu fabrycznych urządzeniach.
Myślę, że nie ma się co wstydzić przecinania ścieżek, dokleja elementów czy mostków. To się spotyka w wielu fabrycznych urządzeniach.
Re: Czy da się z tego jakoś wyjść?
Przecięcie, doklejanie to nic. Zobacz to: drutyJeżeli THT stojące pionowo to żaden problem. W SMD nigdy nie robiłem "daszków", zawsze znajdowałem jakiś odcinek druku do przecięcia i montowałem "jak normalnie".
Myślę, że nie ma się co wstydzić przecinania ścieżek, dokleja elementów czy mostków. To się spotyka w wielu fabrycznych urządzeniach.
Re: Czy da się z tego jakoś wyjść?
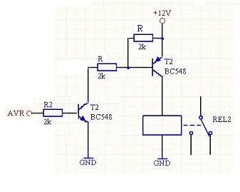
Ten układ na 100% rozwiązuje problem,
ale wymaga dodatkowego tranzystora:
pierwszy tranzystor jest typu npn drugi pnp
typ drugiego jest niepoprawny, powinno być BC558
ale wymaga dodatkowego tranzystora:
pierwszy tranzystor jest typu npn drugi pnp
typ drugiego jest niepoprawny, powinno być BC558
- Załączniki
-
- ep1.jpg (10.71KiB)Przejrzano 10465 razy
Re: Czy da się z tego jakoś wyjść?
To rozwiązanie jest oczywiste ale tak dokładnie, wymaga dodatkowych 2 elementów: tranzystora i R. A przeczytaj o co chodziło PoczątkującemuAVR. Ma określoną płytkę drukowaną i nie chce jej demolować.
Re: Czy da się z tego jakoś wyjść?
Można jeszcze spróbować użyć cyfrowego tranzystora pnp,
ale to wymaga zanegowania stanów na wyjściu i zabawy w doborze rezystora szeregowego.
Chyba najprościej zastosować ULN2803 który ma już na wejściu rezystor 10k , i masa wtedy tylko jedna na jeden ULN, i w sumie 3 takie scalaki załatwią 20 szt przekaźników.
ale to wymaga zanegowania stanów na wyjściu i zabawy w doborze rezystora szeregowego.
Chyba najprościej zastosować ULN2803 który ma już na wejściu rezystor 10k , i masa wtedy tylko jedna na jeden ULN, i w sumie 3 takie scalaki załatwią 20 szt przekaźników.
- Załączniki
-
- ep4.jpg (8.87KiB)Przejrzano 10447 razy
Re: Czy da się z tego jakoś wyjść?
Medicus co to za gatunek, te cyfrowe tranzystory??
Poza tym, znów proponujesz znaczną przebudowę płytki, ULN jakoś się w niej (obecnej) nie mieści.
Poza tym, znów proponujesz znaczną przebudowę płytki, ULN jakoś się w niej (obecnej) nie mieści.
Re: Czy da się z tego jakoś wyjść?
Medicus uparcie idzie w drugą stronę, nie jak najprościej ale jakby to max rozbudować. Nie miej poruszony został inny, b.ciekawy wątek - tranzystory cyfrowe. Polecam rzucić okiem np. na DS - nomen omen - DS2405.
Re: Czy da się z tego jakoś wyjść?
Tranzystory cyfrowe/logiczne to taki zwykły tranzystor z wbudowanym dzielnikiem rezystorowym w bazie, tak aby można go podłączyć wprost do logiki nie martwiąc się o prądy bazy itp taki pojedynczy ULN2003, w obudowie zgodnej z tranzystorem. Produkują to głównie Japończycy (uwaga baza przewaźnie na skraju obudowy).
DS2405 i podobne nie przejdzie, on też steruje wyjście NPN, po "aktywacji" nie będzie sposobu na dogadanie się po 1Wire, bo masa będzie co najmniej 10V "wyżej". Tranzystory logiczne pnp powinny dać się namierzyć i to chyba najprostsze wyjście z problemu. Sporo ich jest w starych magnetowidach, CD itp.
Jest jeszcze jedno karkołomne rozwiązanie transoptor np. PC817, trochę będzie to straszyć wyglądem, ale funkcja będzie zrealizowana.
DS2405 i podobne nie przejdzie, on też steruje wyjście NPN, po "aktywacji" nie będzie sposobu na dogadanie się po 1Wire, bo masa będzie co najmniej 10V "wyżej". Tranzystory logiczne pnp powinny dać się namierzyć i to chyba najprostsze wyjście z problemu. Sporo ich jest w starych magnetowidach, CD itp.
Jest jeszcze jedno karkołomne rozwiązanie transoptor np. PC817, trochę będzie to straszyć wyglądem, ale funkcja będzie zrealizowana.
Re: Czy da się z tego jakoś wyjść?
Proszę bardzo, produkuje np ROHM,Medicus co to za gatunek, te cyfrowe tranzystory??
....
do koloru do wyboru, jest też mnóstwo odpowiedników koreańkich,
np seria KTA/KTC, KRA/KRC i wiele innych, w tym tranzystor cyfrowy z poprzedzającym go tranzystorem,
coś idealnego dla kolegi, ale nie chciałem zbyt mieszać póki nie zostałem wywołany do tablicy. scalono...
Proszę, oto jeden tranzystor który zrozwiązuje problem,
produkowany przez Panasonicsa, jakby poszukać to znajdzie się więcej podobnych i do kupienia w ilościach detalicznych: scalono...
Wystarczy połaczyć pi1 i pin2, niestety nie obejdzie się bez dodatkowego podłączenia pin6 do masy.
Re: Czy da się z tego jakoś wyjść?
Traxman, ja nigdzie ani nie twierdziłem ani nie polecałem tych DS2405 do tego układu. Napisałem że to ciekawostka którą można się zainteresować przy okazji tranzystorów cyfrowych. Bo tak de facto, imo to właśnie te zasługują na taką nazwę.
Re: Czy da się z tego jakoś wyjść?
Tak czy siak DS2405 jest już nieprodukowany, ale żalu wielkiego nie ma bo są lepsze DS2413P+ (2xIO) i DS2408 (8xIO) oba raczej drogie, ale w niektórych zastosowaniach całkiem przydatne.
Re: Czy da się z tego jakoś wyjść?
Niemniej, przypuszczalnie znalazło się rozwiązanie nie wymagające żadnej ingerencji w druk ( skoro BC548 to THT ): dać cyfrowego PNP który ma R bocznikujący BE ( np. DTA143 ) a w miejsce obecnego R bazowego zenerkę 8,2V. To powinno zadziałać.
Re: Czy da się z tego jakoś wyjść?
Hmm.. ok, nie znałem (czy też nie używałem) takiej ich klasyfikacji, pewnie nawet ma ona sens.Proszę bardzo, produkuje np ROHM,Medicus co to za gatunek, te cyfrowe tranzystory??
....
Re: Czy da się z tego jakoś wyjść?
Np DTA114 -można go kupić za jedyne 9 groszy/szt w Huma Sklep:
http://ssw.humasklep.pl/DTA114ES-1576.html
Mająteż DTC typu npn, warto mieć kilka takich cyfrowych na warsztacie.
http://ssw.humasklep.pl/DTA114ES-1576.html
Mająteż DTC typu npn, warto mieć kilka takich cyfrowych na warsztacie.
Kto jest online
Użytkownicy przeglądający to forum: Obecnie na forum nie ma żadnego zarejestrowanego użytkownika i 31 gości


