Aktyw Forum
Zarejestruj się na forum.ep.com.pl i zgłoś swój akces do Aktywu Forum. Jeśli jesteś już zarejestrowany wystarczy, że się zalogujesz.
Sprawdź punkty Zarejestruj sięSchemat ukladu czujnika do pomiaru oddechu czlowieka
Moderatorzy:Jacek Bogusz, Moderatorzy
Ja bym to próbował zrealizować prościej. Nie wiem czy uda mi się to jasno opisać, ale próbowałem narysować i efekt był chyba jeszcze gorszy ;/
Elastyczna taśma wokół klatki, z możliwością regulacji tak by ściśle opasała klatkę piersiową, w pewnym miejscu mechanizm włącz/wyłącz składający się z 2 styków nasuwających i rozsuwających się ze sobą, czynnikiem sprężystym mogła by być zwykła krawiecka guma. Generalnie to bardziej praca mechaniczno/krawiecka
Strona elektroniczna sprowadzała by się jedynie do odczytu załączone/rozłączone.
Ps. Załączę jednak też grafikę, bo bez tej "wizualizacji" chyba się nie obejdzie, z góry przepraszam za jej trywialność, późna pora, myszka odmawia współpracy, pewnie chce już spać

Elastyczna taśma wokół klatki, z możliwością regulacji tak by ściśle opasała klatkę piersiową, w pewnym miejscu mechanizm włącz/wyłącz składający się z 2 styków nasuwających i rozsuwających się ze sobą, czynnikiem sprężystym mogła by być zwykła krawiecka guma. Generalnie to bardziej praca mechaniczno/krawiecka
Ps. Załączę jednak też grafikę, bo bez tej "wizualizacji" chyba się nie obejdzie, z góry przepraszam za jej trywialność, późna pora, myszka odmawia współpracy, pewnie chce już spać
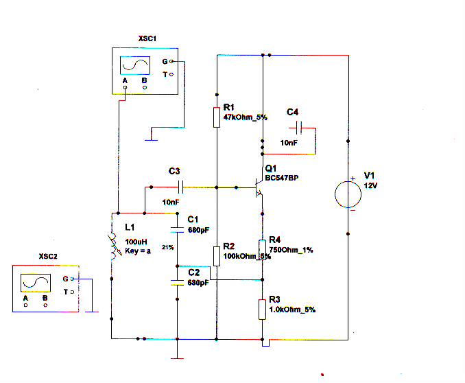
Czestotliwosc 1.63MHz. Ale nie musicie tak daleko myslec padly tutaj dobre pomysly. Myslmy moze naraze bez czlowieka moze Najpierw Konzept tego.
Dodano po minucie:
Narysowlem Cewke Opornik itd. ale mozemy wzas tylko jeden z nim albo np cewke in Opornik
Dodano po minucie:
Narysowlem Cewke Opornik itd. ale mozemy wzas tylko jeden z nim albo np cewke in Opornik
Ostatnio zmieniony 25 lut 2009, o 15:21 przez rets1010, łącznie zmieniany 1 raz.
Widzę, że uparcie dążysz do celu. Nie wiem, czego się spodziewasz i co chesz osiagnąć jednym drutem ale - gdyby tak zamiast niego użyć sprężyny ? Będzie rozciągnana / ściskana i na pewno będzie zmieniać indukcyjność. To tylko pomysł, ale tu być może nie trzeba będzie na niej robić żadnych Ge. tylko wprost mierzyć indukcyjność.
Co do jakiegoś schemaciku. Można pomyśleć i coś zaprojektować - ale trzeba wiedzieć co. Podaj jakieś bliższe szczegóły, o co Ci chodzi ect.
Co do jakiegoś schemaciku. Można pomyśleć i coś zaprojektować - ale trzeba wiedzieć co. Podaj jakieś bliższe szczegóły, o co Ci chodzi ect.
A może tak bardzo starą i bardzo chytrą sztuczkę pt zdudnienie częstotliwości ?
Jeśli obie cewki wykonamy identyczne to odpadnie nam wiele pracy związanej z kalibracją i kompensacją, wystarczy zadbać aby jedna cewka była sztywna i nie zmieniała indukcyjności, druga jw ma się rozciągać. Na koniec bardzo łatwo przechodzimy z Δf na ΔU np LM2907, LM2917 i już mamy wszystko na tacy, podłaczmy dowolny rejestrator z wejściem X napięciowym i oglądamy.
Jeśli obie cewki wykonamy identyczne to odpadnie nam wiele pracy związanej z kalibracją i kompensacją, wystarczy zadbać aby jedna cewka była sztywna i nie zmieniała indukcyjności, druga jw ma się rozciągać. Na koniec bardzo łatwo przechodzimy z Δf na ΔU np LM2907, LM2917 i już mamy wszystko na tacy, podłaczmy dowolny rejestrator z wejściem X napięciowym i oglądamy.
Ja ci narysowałem praktycznie to samo, no może dodałem tam deko swojej wiedzy i doświadczenia,Super pomysl!!! Ale co myslicie o tym co ja narysowalem??
reszta propozycji to tylko i wyłącznie akademickie dywagacje które nie mogą mieć zastosowania w praktyce bo:
1. nie każdy człowiek to Schwarzeneger i nie rozciągnie tensometru siła 100kG -bo wyłącznie wtedy sygnał użyteczny byłby wyższy od szumów całego toru pomiarowego
2. człowiek się poci i tak ktakim syfem że całość musi być hermetyczna, więc wszelkie elementy stykowe odpadają, reszta musi być w obudowie hermetycznej
3. człowiek wykonuje kilkanaście wdechów/min, więc proszę zauważyć ile cykli będzie musiał "przetrwać" przetwornik
Zobacz jak prosty w realizacji jest mój projekt, na początek daj drugi generator RC regulowany aby łatwo podstroić się pod częstotliwość tego z cewką. Tam gdzie masz głośnik będziesz miał wyjście o częstotliwości proporcjonalnej do chwilowej indukcyjności pętli. Jak zechcesz przełożyć to na napięcie to daj jeszcze na wyjściu LM2907 (cała aplikacja LM do 2 oporniki i 2 kondensatory). Zobacz ten link, to jest wykrywacz metali działający na zasadzie zdudnienia:
http://www.cyfronika.com.pl/kityavt3/avt2116sch.htm
Zobacz uważnie,
w tym linku jest gotowy schemat,
tam nie użyto wzmacniaczy operacyjnych tylko popularnych bramek logicznych CMOS z serii CD4000. Nic nie trzeba symulować, tylko zlutować i układ zadziała od pierwszego kopa, możliwe że jedynie trzeba będzie dobrać pojemności przy bramce która robi za generator LC
w tym linku jest gotowy schemat,
tam nie użyto wzmacniaczy operacyjnych tylko popularnych bramek logicznych CMOS z serii CD4000. Nic nie trzeba symulować, tylko zlutować i układ zadziała od pierwszego kopa, możliwe że jedynie trzeba będzie dobrać pojemności przy bramce która robi za generator LC
Kto jest online
Użytkownicy przeglądający to forum: Obecnie na forum nie ma żadnego zarejestrowanego użytkownika i 29 gości



