Aktyw Forum
Zarejestruj się na forum.ep.com.pl i zgłoś swój akces do Aktywu Forum. Jeśli jesteś już zarejestrowany wystarczy, że się zalogujesz.
Sprawdź punkty Zarejestruj sięNadajnik FM jako kabel gitarowy - konkretne pytanie
Moderatorzy:Jacek Bogusz, Moderatorzy
Witam!!!
Jestem nowym uzytkownikiem na forum.
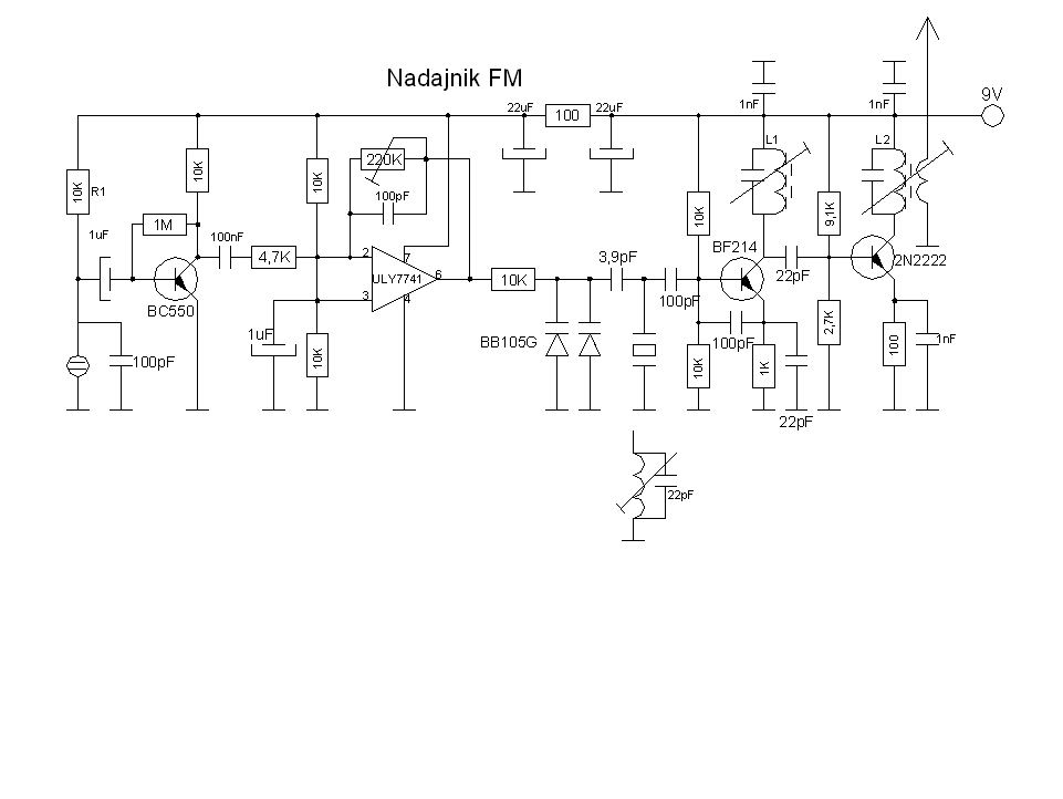
Znalazłem ostatnio w necie ciekawy nadajnik FM.
Znajduje się pod adresem: http://www.elektroda.net/radio/piraci/piraci.html (numer 1)
Jeżeli możecie to napiszcie co o nim myślicie.
PS. Pozdrowienia dla Sovy!
Jestem nowym uzytkownikiem na forum.
Znalazłem ostatnio w necie ciekawy nadajnik FM.
Znajduje się pod adresem: http://www.elektroda.net/radio/piraci/piraci.html (numer 1)
Jeżeli możecie to napiszcie co o nim myślicie.
PS. Pozdrowienia dla Sovy!
Kto jest online
Użytkownicy przeglądający to forum: Obecnie na forum nie ma żadnego zarejestrowanego użytkownika i 44 gości
