Aktyw Forum
Zarejestruj się na forum.ep.com.pl i zgłoś swój akces do Aktywu Forum. Jeśli jesteś już zarejestrowany wystarczy, że się zalogujesz.
Sprawdź punkty Zarejestruj sięPrzegrzewajacy sie MOSFET
Moderatorzy:Jacek Bogusz, Moderatorzy
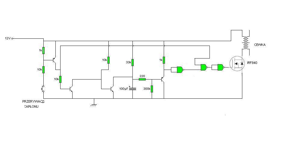
Witam wszystkich użytkowników forum , jestem nowy na forum co widać ,moje kroki tutaj są bardzo nie pewne . Pisze, bo mam wielki problem , problem zresztą jest praktyczny nie dawał mi spokoju ten problem ,wiec postanowiłem założyć tutaj konto i skorzystać z nieocenionej pomocy ludzi którzy znają się na elektronice bardziej niż ja. Mam skromną nadzieje ,że ktoś mi tutaj pomoże . Przechodzę już do sedna bo się rozgadałem ... : mój problem związany jest z motoryzacją otóż posiadam leciwy samochód jest to UAZ 469, PROBLEM DOTYCZY ZAPŁONU? Zbudowałem sobie moduł zapłonowy wedle swojego pomysłu (troszkę z pomocy Internetu korzystałem, bo nie znam się jeszcze tak dobrze). Moduł ma za zadanie odciążyć styki przerywacza od wielkiego prądu, jaki nadpala styki w przerywaczu, dzięki temu przez styki płynie mały prąd ten mały prąd otwiera tranzystor a ten jak wiadomo załącza cewkę, dodatkowo mój układ odcina prąd w cewce, kiedy styki są zwarte a silnik nie pracuje, dzięki temu nie dochodzi do przegrzania MOSFET (to ten dziwny układ z tranzystorem i opornikami i kondensatorem). Idea układu jest bardzo ładna tylko dzieje się jedna rzecz: mianowicie po odpaleniu i po dosłownie 10 minutach jak silnik pracuje tranzystor tak się nagrzewa, że można się poparzyć dotykając radiatora (radiator od tranzystorów z ATXa) i nie wiem, co ja tutaj, źle zrobiłem? Nota katalogowa irfa 840 mówi, że wytrzymuje więcej niż u mnie podczas pracy, u mnie bierze tylko 2A,( mierzyłem), 4 A NATOMIAST, kiedy zwarte są styki i silnika nie odpalam, ale to tylko niecałą sekundę trwa, bo mój układ odcina prąd.IRF ma w sobie diodę wiec nie muszę jej dokładać, Koledzy poradźcie coś, bo nie wiem, co robić zniechęciłem się kompletnie, bo nie wiem gdzie robię cały czas błąd, bardzo proszę o doradę chciałbym to zastosować, bo sam to wymyśliłem tylko brakuje mi może troszkę wiedzy, ale bardzo proszę, aha ważne cewka ma opór około 1, 8 Ohm na uzwojeniu pierwotnym .
dziękuje Bardzo za wszelkie próby pomocy
serdecznie pozdrawiam
niżej załączam schemat
dziękuje Bardzo za wszelkie próby pomocy
serdecznie pozdrawiam
niżej załączam schemat
Re: Przegrzewajacy sie MOSFET
Witam.
A nie pomyślałeś że tranzystor może właśnie grzać się przez tą wbudowaną diodę?
Próbowałeś instalować zewnętrzną diodę gaszącą?.
Jest jeszcze coś takiego jak czas martwy tranzystorów, ale to już inna bajka.
Mam nadzieję że bramki które zastosowałeś są z przerzutnikiem Schmitt-a np. 4093 (na schemacie nie jest to zaznaczone)
A nie pomyślałeś że tranzystor może właśnie grzać się przez tą wbudowaną diodę?
Próbowałeś instalować zewnętrzną diodę gaszącą?.
Jest jeszcze coś takiego jak czas martwy tranzystorów, ale to już inna bajka.
Mam nadzieję że bramki które zastosowałeś są z przerzutnikiem Schmitt-a np. 4093 (na schemacie nie jest to zaznaczone)
Re: Przegrzewajacy sie MOSFET
@Rafał
A mógł byś nam bliżej wytłumaczyć dlaczego sugerujesz tutaj bramki schmidtki?
Zastanawiam się także nad tym; poco wymyślać i konstruować nowe sterowniki zapłonu jeżeli jest tyle układów, już dawno sprawdzonych i działających do dzisiaj. Na pewno nie jeden z tego Forum już 20parę lat temu taki układ wykonał i zastosował. Wtedy nie było jeszcze MOS'ów tylko tranki mocy na których takie układy działały perfekcyjnie. To koło już jest okrągłe.
Przyglądnij się dokładniej układom poniżej, ten drugi to wersja RS do NSU Prinz 1978, we Fiat 125 pięknie się sprawowała.
Po błyskaj sobie stroboskopem na koło zamachowe przy różnistych rozwiązaniach a zobaczysz jak rozległe są wyniki.


A ten układ do dzisiaj hula u wnuka w Garbatej Warszawce FSO
http://www.google.de/url?sa=t&rct=j&q=& ... 0087,d.d2k
P.S.
Masz ochotę pobawić się w tego typu elektronikę to zbuduj to na wtrysku.
A mógł byś nam bliżej wytłumaczyć dlaczego sugerujesz tutaj bramki schmidtki?
Zastanawiam się także nad tym; poco wymyślać i konstruować nowe sterowniki zapłonu jeżeli jest tyle układów, już dawno sprawdzonych i działających do dzisiaj. Na pewno nie jeden z tego Forum już 20parę lat temu taki układ wykonał i zastosował. Wtedy nie było jeszcze MOS'ów tylko tranki mocy na których takie układy działały perfekcyjnie. To koło już jest okrągłe.
Przyglądnij się dokładniej układom poniżej, ten drugi to wersja RS do NSU Prinz 1978, we Fiat 125 pięknie się sprawowała.
Po błyskaj sobie stroboskopem na koło zamachowe przy różnistych rozwiązaniach a zobaczysz jak rozległe są wyniki.


A ten układ do dzisiaj hula u wnuka w Garbatej Warszawce FSO
http://www.google.de/url?sa=t&rct=j&q=& ... 0087,d.d2k
P.S.
Masz ochotę pobawić się w tego typu elektronikę to zbuduj to na wtrysku.
Re: Przegrzewajacy sie MOSFET
Ponieważ charakteryzują się większą stromością przełączeniową w zależności od stromości narastania napięcia bądź też prądu wejść (technologia CMOS czy też TTL)A mógł byś nam bliżej wytłumaczyć dlaczego sugerujesz tutaj bramki schmidtki?
Co do projektowania własnych rozwiązań, to jestem za ponieważ w taki sposób nabiera się doświadczenia w dziedzinie nowatorstwa.
Co do projektu autora, to myślę iż można uprościć sobie życie. (osobiście bym zaprojektował ten układ inaczej, no ale skoro autorowi działa, to zawsze jest jakaś satysfakcja z własnego dzieła)
Re: Przegrzewajacy sie MOSFET
Witam dziękuje za odpowiedzi : co do układu chciałbym ,żeby to był mój pomysł , cieszy mnie gdy zbuduje coś sam ... nie sztuka zamontować coś gotowego , dlaczego bramki ? ponieważ układ rozłączający cewkę: ten z tym kondensatorem rozłącza cewkę] , a bramka pełni tutaj role takiego progu , napięcie rośnie nagle osiąga jakaś tam wartość co powoduje przełączenie bramki ... tak jak to rozumiem , interesuje mnie tylko dlaczego się grzeje ? i jak temu zaradzić nie chce stosować gotowych rozwiązań ... uważam ,że układ jest tego wart bo wymyśliłem to sam a jedyne z czego korzystałem ,to schemat UKŁADU CD4011 nie są to bramki schmitta nie miałem pod ręka 4093 ... zwracam się do was w innym celu niż podanie gotowego rozwiązania (w sensie substytutu dla mojego układu autorstwa kogoś innego) , tylko bardzo bym prosił o praktyczne rozwiązanie mojego problemu ... sam wiele czytałem o MOSFETah i wiem jedno tu nie nadaje się IRF tylko powinien być BUZ11 ...to jest związane ze stratami ... teraz nie jestem w stanie tego nazwać ,ale wiem o co chodzi ,krąży w sieci gdzieś PDF z tym było tez chyba w EDW o tym , tak ,ze nie tylko zasięgam pomocy ,ale też staram się sam coś robić w tym kierunku , wiec chyba jednak mi zależy na tym ... Dziękuje Koledze który napisał ostatniego posta widać on mnie rozumie
pozdrawiam serdecznie
i dziękuje
pozdrawiam serdecznie
i dziękuje
Re: Przegrzewajacy sie MOSFET
Tranzystory unipolarne mają to do siebie, że im wyższe napięcie pracy tym większy spadek napięcia źródło, dren. (Rds On)
Wewnętrzna dioda zabezpieczająca kanał też ma spory spadek napięcia, który z pewnością będzie przyczyną dodatkowego ciepła wydzielanego w momencie oddawania energii przez cewkę (przejcie struktury tranzystora w stan wysokiej impedancji)
Jeśli masz pod ręką diodę gaszącą, to możesz przeprowadzić drobny eksperyment...
Wewnętrzna dioda zabezpieczająca kanał też ma spory spadek napięcia, który z pewnością będzie przyczyną dodatkowego ciepła wydzielanego w momencie oddawania energii przez cewkę (przejcie struktury tranzystora w stan wysokiej impedancji)
Jeśli masz pod ręką diodę gaszącą, to możesz przeprowadzić drobny eksperyment...
Re: Przegrzewajacy sie MOSFET
Czyli kolego ''rafal.220'' jak radzisz ? bramki zmienić na 4093? zastosować BUZ 11 i dodatkowo diodę? . Nie ukrywam ,że zasięgnąłem tez porad na innym tematycznym forum ...tam też zdania są podzielone ... ktoś mi tez wspominał o tym by sterować MOSFETEM za pomocą tranzystora bipolarnego w układzie wtórnika emiter owego z małym oporem .. sam już nie wiem bo niema jednoznacznej porady .Chciałbym jeszcze wspomnieć ,że to nie tak ,że ja konfrontuje porady ze sobą albo mówię ,że któraś jest dobra a któraś gorsza ... każda jest dla mnie cenna i doceniam bardzo( i bardzo wszystkim dziękuję ) ,pomoc zarówno zalogowanych tam jak i tutaj , tylko nie wiem co mam robić bo możliwości jest wiele
pozdrawiam
dziękuje
pozdrawiam
dziękuje
Re: Przegrzewajacy sie MOSFET
Szczerze mówiąc, to też w warunkach domowych lubię sobie poeksperymentować. (symulator swoją drogą)
Tak naprawdę trudno jest powiedzieć jakie rozwiązanie będzie najlepsze...
W układach gdzie mamy do czynienia ze stanami stosunkowo wolno zmiennymi lepiej sprawują się brami z przerzutnikiem Schmitt-a
Co do elementu wykonawczego, to winno się dobierać jego wartość tak, aby napięcie pracy nie było zbyt niskie (grozi przebiciem) oraz zbyt wysokie (duże spadki na Rds On)
Do tego należy zastosować diodę gaszącą w przypadku kiedy uzwojenie pierwotne nie jest dzielone (podobnie jak w Twoim przypadku)
Aby ograniczyć "udar impulsu" można też zastosować rezystor w obwodzie drenu, ale tylko w przypadku kiedy cewka posiada dużą absorpcję energii...
Kombinuj, a zapewne osiągniesz oczekiwany efekt...
Tak naprawdę trudno jest powiedzieć jakie rozwiązanie będzie najlepsze...
W układach gdzie mamy do czynienia ze stanami stosunkowo wolno zmiennymi lepiej sprawują się brami z przerzutnikiem Schmitt-a
Co do elementu wykonawczego, to winno się dobierać jego wartość tak, aby napięcie pracy nie było zbyt niskie (grozi przebiciem) oraz zbyt wysokie (duże spadki na Rds On)
Do tego należy zastosować diodę gaszącą w przypadku kiedy uzwojenie pierwotne nie jest dzielone (podobnie jak w Twoim przypadku)
Aby ograniczyć "udar impulsu" można też zastosować rezystor w obwodzie drenu, ale tylko w przypadku kiedy cewka posiada dużą absorpcję energii...
Kombinuj, a zapewne osiągniesz oczekiwany efekt...
Re: Przegrzewajacy sie MOSFET
N sam początek wstawię BUZ11 czyli zastosuje to czego sam się dowiedziałem ... mam płytkę stykowa , zastosuje też sterowanie MOSFETA za pomocą tranzystora bipolarnego . Jeśli to nie da efektu zrobię to samo z bramkami schmitta , dodam oczywiście diodę gaszącą i tu jest pytanie jak ją podłączyć tak jak jest ta w irfie ? czy tak jak się podpina np .do przekaźnika na jego cewkę ? .. Co jest ciekawe w tym wszystkim zbudowałem sobie generator funkcyjny na ne 555 mam tam możliwość generowania częstotliwości odpowiadającej obrotom silnika samochodowego.Podłączałem tam mój układ i cewkę testowałem długo i nawet nie doszło do nagrzania IRFA a podłączyłem w samochodzie prawie go upaliło ... czyżby to go ''bolało'' ,Że w instalacji panuje 14,4V czy to ,ŻE przerywacz zapłonu ma tak ułożoną krzywkę ,ŻE cewka dłużej jest zwarta niż rozwarta , a ja próbowałem to w układzie tak miałem Ne 555 podłączone ,że generował impuls o wypełnieniu równym 50% sam nie wiem mi się zdaje ,ze przez to drugie ... jednak nei jestem w stanie wygenerować takiego sygnału moim GENERATOREM nawet jak ustawie 555 w tryb pracy taki by generował współczynnik wypełnienia np 99%stan wysoki i 1% niski bo po prostu nie wiem jak tam jest a ustawiać na oko to tak jak gdybać może się będzie grzało ,może nie ... ja jednak wolałbym ,żeby się tylko okazało ,że po prostu stosuje zły tranzystor lub złe niesterowanie nim , jak już wspomniałem moja wiedza nie jest zbyt wielka elektronika to bardziej hobby dla mnie bo z zawodu jestem mechanikiem samochodowym jedynie co tak na serio się uczyłem tego to w technikum na elektrotechnice i elektronice , reszta to to ze mnie to kiedyś interesowało i czytałem rożne publikacje i starałem się kojarzyć pewne fakty
pozdrawiam
pozdrawiam
Re: Przegrzewajacy sie MOSFET
Jak podłączałeś ten generator do bramki tranzystora ? (bezpośrednio, czy może przez swój układ ? I czy obciążeniem była cewka ?)Co jest ciekawe w tym wszystkim zbudowałem sobie generator funkcyjny na ne 555 mam tam możliwość generowania częstotliwości odpowiadającej obrotom silnika samochodowego.Podłączałem tam mój układ i cewkę testowałem długo i nawet nie doszło do nagrzania IRFA a podłączyłem w samochodzie prawie go upaliło ... czyżby to go ''bolało'' ,Że w instalacji panuje 14,4V
Przy jakim napięciu zasilającym testowałeś ten układ ?
A czy przy krzywce w dalszym ciągu jest zainstalowany kondensator, czy może go wymontowałeś, bądź przeniosłeś ?przerywacz zapłonu ma tak ułożoną krzywkę ,ŻE cewka dłużej jest zwarta niż rozwarta , a ja próbowałem to w układzie tak miałem Ne 555 podłączone ,że generował impuls o wypełnieniu równym 50%
Co do wypełnienia, to nie ma żadnej możliwości obrotu wału silnika? (wtedy mógłbyś zobaczyć jak pracuje styk krzywki)
To zależy jak rozwiążesz sobie problem samego rezonansu kondensatora z cewką...dodam oczywiście diodę gaszącą i tu jest pytanie jak ją podłączyć tak jak jest ta w irfie ? czy tak jak się podpina np .do przekaźnika na jego cewkę ? ..
Re: Przegrzewajacy sie MOSFET
Kondensator oryginalnie był ale oryginalny moduł zapłonowy UAZa który kosztował 150zł ''nie lubi'' kondensatora po prostu przerywa zapłon i pojawia się też wypadanie zapłonu , wiec niema go .... .Wypełnienie wygląda tak: mniej więcej jakbym to wyraził procentowo to jest około 60%zwarty 40rozwarty ale to mówię w przybliżeniu jak oglądałem krzywkę która rusza stykiem .Ktoś mi tez radził w sprawie mojego problemu ,żebym za sterował MOSFETEM przez kilka bramek CMOS połączonych równolegle lub dwoma tranzystorami jeden NPN DRUGI PNP jako para , pojawiają się stwierdzenia ,że tranzystor ma za mało prądu na bramce i nie w pełni się otwiera (tak ja to zrozumiałem ) nie umiem tego zweryfikować ... czy to możliwe? Jutro może po jutrze będę miał płytkę stykowa i tranzystory BUZ bo jedni i drugie kupiłem na allegro to montuje prototyp i wypróbuje wszystkie możliwości ...
Pozdrawiam
dziękuje
Pozdrawiam
dziękuje
Re: Przegrzewajacy sie MOSFET
Tranzystor sterujący MOSFET-em nie musi się otwierać w 100% (wystarczy odpowiednia wartość potencjału polaryzującego bramkę MOSFET-a dla wymaganej rezystancji Rds ON przy określonym prądzie obciążeniowym)Ktoś mi tez radził w sprawie mojego problemu ,żebym za sterował MOSFETEM przez kilka bramek CMOS połączonych równolegle lub dwoma tranzystorami jeden NPN DRUGI PNP jako para , pojawiają się stwierdzenia ,że tranzystor ma za mało prądu na bramce i nie w pełni się otwiera (tak ja to zrozumiałem ) nie umiem tego zweryfikować
Co do równoległego łączenia bramek CMOS, to trochę nie rozumie. (W przypadku szeregowego połączenia kilku bramek uzyskujemy odpowiednią stromość lawiny przełączeniowej chociaż minusem tej metody jest świadome wprowadzanie opóźnienia w układzie. )
Re: Przegrzewajacy sie MOSFET
No tak ja właśnie też nie rozumiem ... dlatego chciałem się zapytać ... nie mam bramek 4093 mam tylko 4011 , a te dwa tranzystory co o tym myślisz? to by miało jakiś sens ? 
Re: Przegrzewajacy sie MOSFET
Problem leży w napięciu sterującym bramką mosfeta i wydajnością prądową CMOSów. Troszeczkę zmieniłbym układ sterowania bramką, mianowicie zrobiłbym driver z tranzystora zamiast bezpośrednio z cmosa, dodatkowo rezystor gaszący napięcie na bramce ( 1k do masy) i dobrze jest stosować rezystor ok 0,5-2,2 Oma na wejście bramki, żeby zmniejszyć prąd udarowy przy forsowaniu pojemności bramki. Ot i cała historyja. Kolejna sprawa, to zmiana czasu wysterowania bramki. Jeśli sterujesz cały układ z przerywacza, to wymusza on przepływ prądu przez cały czas kiedy styki są zwarte i wtedy płynie duży chwilowy prąd stały przez cewkę (zupełnie bez potrzeby). Można ten czas skrócić do takiego, żeby wygenerować iskrę. Jeśłi ten czas będzie jednakowy, silnik będzie się lepiej zachowywał - cały czas taka sama energia iskry - lepsze spalanie i mniej stuków. Kiedyś robiłem podobny układ, ale po właśnie podobnych problemach, zmieniłem koncepcję na układ tyrystorowy sterowany fotoelementem, efekt był niesamowity - z cewki bez kabla HV wydobywał się snop iskier
. Spalanie spadło bardzo mocno a ze świec oderwałem boczne elektrody. Można wtedy też zastosować świece sportowe BRISK z elektrodą pośrednią - 2 łuki naraz. Kultura pracy silnika znacząco się poprawiła, hałas się obniżył, elastyczność wzrosła niesamowicie.
Pozdrawiam i życzę sukcesów.
Dodano po namyśle.
Rafał nie masz racji
Mosfety zachowują się inaczej statycznie a inaczej dynamicznie. Kolega dobrze pisał o bramkach łączonych równolegle - wydajność prądowa, albo półmostek do sterowania z tranzystorów. Spróbuj do kondensatora 4,7n podłączyć 12V przez 1k, a zobaczysz jak wolno narasta napięcie na kondensatorze i jaki prąd starowy uzyskasz, potem zrób to z 1 kHz częstotliwości - pewnie znajdziesz tam z 1V zamiast 12V.
Pozdrawiam i życzę sukcesów.
Dodano po namyśle.
Rafał nie masz racji
Mosfety zachowują się inaczej statycznie a inaczej dynamicznie. Kolega dobrze pisał o bramkach łączonych równolegle - wydajność prądowa, albo półmostek do sterowania z tranzystorów. Spróbuj do kondensatora 4,7n podłączyć 12V przez 1k, a zobaczysz jak wolno narasta napięcie na kondensatorze i jaki prąd starowy uzyskasz, potem zrób to z 1 kHz częstotliwości - pewnie znajdziesz tam z 1V zamiast 12V.
Re: Przegrzewajacy sie MOSFET
Myślę że tak. (podobne rozwiązania stosuje się w przetwornicach napięcia)
Oczywiście pod warunkiem że mądrze się to zrealizuje.
Tak przy okazji.
Ten Twój moduł który nabyłeś nie jest czasem na rdzeniu ferrytowym ?
Zresztą przy tak niewielkiej częstotliwości pracy, bramkę podłączę przez rezystor 100R i też powinno działać
Oczywiście pod warunkiem że mądrze się to zrealizuje.
Tak przy okazji.
Ten Twój moduł który nabyłeś nie jest czasem na rdzeniu ferrytowym ?
Do tego przeznaczenia obciążalność bramki układu CMOS (ok 100mA) powinna wystarczyć.Rafał nie masz racji
Mosfety zachowują się inaczej statycznie a inaczej dynamicznie. Kolega dobrze pisał o bramkach łączonych równolegle - wydajność prądowa, albo półmostek do sterowania z tranzystorów
Zresztą przy tak niewielkiej częstotliwości pracy, bramkę podłączę przez rezystor 100R i też powinno działać
Re: Przegrzewajacy sie MOSFET
Działać będzie, i działa, grzać też się będzie i się grzeje.
Re: Przegrzewajacy sie MOSFET
To czemu nie grzeją się MOSFT-y pracujące w przetwornicach napięcia gdzie maż wyższą częstotliwość pracy jak również obciążenie ???Działać będzie, i działa, grzać też się będzie i się grzeje.
Re: Przegrzewajacy sie MOSFET
Problem leży w napięciu sterującym bramką mosfeta i wydajnością prądową CMOSów. Troszeczkę zmieniłbym układ sterowania bramką, mianowicie zrobiłbym driver z tranzystora zamiast bezpośrednio z cmosa, dodatkowo rezystor gaszący napięcie na bramce ( 1k do masy) i dobrze jest stosować rezystor ok 0,5-2,2 Oma na wejście bramki, żeby zmniejszyć prąd udarowy przy forsowaniu pojemności bramki. Ot i cała historyja. Kolejna sprawa, to zmiana czasu wysterowania bramki. Jeśli sterujesz cały układ z przerywacza, to wymusza on przepływ prądu przez cały czas kiedy styki są zwarte i wtedy płynie duży chwilowy prąd stały przez cewkę (zupełnie bez potrzeby). Można ten czas skrócić do takiego, żeby wygenerować iskrę. .
Tu jest problem
Edit by Pajączek: Naprawa tagów.
Re: Przegrzewajacy sie MOSFET
Osobiście nie spodlałem się jeszcze z aż tak skromnymi wartościami rezystancji przy tak niewielkich obciążeniach. (jak już to bywało 22R)
Co do rezystora 1K do masy, to można taki zastosować. (Bynajmniej dla samej zasady jeśli rozważamy ten układ)
Zobaczymy co z tego wszystkiego wyniknie...
Co do rezystora 1K do masy, to można taki zastosować. (Bynajmniej dla samej zasady jeśli rozważamy ten układ)
Zobaczymy co z tego wszystkiego wyniknie...
Re: Przegrzewajacy sie MOSFET
Tak jak mówię Jutro montuje układ:) o ile przyjdzie mi płytka:)
pozdrawiam
pozdrawiam
Kto jest online
Użytkownicy przeglądający to forum: Obecnie na forum nie ma żadnego zarejestrowanego użytkownika i 1 gość



