Aktyw Forum
Zarejestruj się na forum.ep.com.pl i zgłoś swój akces do Aktywu Forum. Jeśli jesteś już zarejestrowany wystarczy, że się zalogujesz.
Sprawdź punkty Zarejestruj się3 kanałowa LED mini-iluminofonia
Moderatorzy:Jacek Bogusz, Moderatorzy
Od razu mówie ze nie jestem zbyt doscwiadczony. Wydawalo mi sie to dosc proste wiec zacząłem robic i zwątpiłem, ale po zakupieniu czesci nie bylo juz odwrotu.
Ostatnio zabrałem sie za to ponownie i zrobiłem wszystko na płytce uniwersalnej, wydaje mi sie ze wszystko dobrze polutowałem.
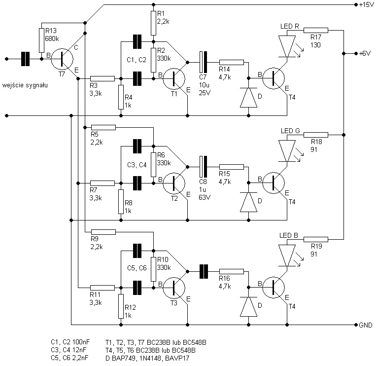
Mam pare banalnych pytan. Odnosnie tego schematu
1. Czy do wejscia sygnalu moge podlaczyc kabel ktory idzie do jednego glosnika z zestawu 5.1 logitech x540?
2. Skąd wziasc zasilanie pod ten układ? Mam zasilacze 6V i 15V . Ewentualnie moge podpiąc sie pod zasilacz w PC w którym mam zasilanie 5V i 12V.
3. Rozumiem ze GND to masa czyli minus. oba minusy z zasilaczy mam podpiac pod to GND?
4. Ten układ działa na diodach LED? LED R to dioda czerwona LED B to dioda niebieska itp?
Bardzo prosilbym o pomoc i wszelkie podpowiedzi. Z góry bardzo dziękuje.
Ostatnio zabrałem sie za to ponownie i zrobiłem wszystko na płytce uniwersalnej, wydaje mi sie ze wszystko dobrze polutowałem.
Mam pare banalnych pytan. Odnosnie tego schematu
1. Czy do wejscia sygnalu moge podlaczyc kabel ktory idzie do jednego glosnika z zestawu 5.1 logitech x540?
2. Skąd wziasc zasilanie pod ten układ? Mam zasilacze 6V i 15V . Ewentualnie moge podpiąc sie pod zasilacz w PC w którym mam zasilanie 5V i 12V.
3. Rozumiem ze GND to masa czyli minus. oba minusy z zasilaczy mam podpiac pod to GND?
4. Ten układ działa na diodach LED? LED R to dioda czerwona LED B to dioda niebieska itp?
Bardzo prosilbym o pomoc i wszelkie podpowiedzi. Z góry bardzo dziękuje.
Ostatnio zmieniony 9 sie 2012, o 19:19 przez karl44, łącznie zmieniany 1 raz.
Re: 3 kanałowa LED mini-iluminofonia
1. A masz może gdzieś dokładniejszy opis tego układu? 
2. Możesz skorzystać z 2 zasilaczy, ale ja bym na Twoim miejscu dołączył do układu 7806, który z zasilacza 15V pozwoli Ci uzyskać 6V do zasilania diod.
3. Tak
4. Tak, to są dioidy o różnych kolorach
2. Możesz skorzystać z 2 zasilaczy, ale ja bym na Twoim miejscu dołączył do układu 7806, który z zasilacza 15V pozwoli Ci uzyskać 6V do zasilania diod.
3. Tak
4. Tak, to są dioidy o różnych kolorach
Re: 3 kanałowa LED mini-iluminofonia
tu jest oryginalny temat http://www.elektroda.pl/rtvforum/topic145939-0.html
schemat pochodzi od uzytkownika
Po podlaczeniu tego ukladu, diody ledwo co swieca i nie mrugają.
Czyli mam uzyc tylko jednego zasilacza i rozdzielic go na 15V i 6V( montujac uklad 7806)-??
schemat pochodzi od uzytkownika
Kod: Zaznacz cały
żarówka rtęciowaCzyli mam uzyc tylko jednego zasilacza i rozdzielic go na 15V i 6V( montujac uklad 7806)-
Kod: Zaznacz cały
http://allegro.pl/stabilizator-napiecia-6v-1a-7806-i2502879323.htmlRe: 3 kanałowa LED mini-iluminofonia
Po co ten drugi zasilacz? Dac wieksze oporniki (220 omow powinno byc OK) i do tego samego wszystko podlaczyc.
Re: 3 kanałowa LED mini-iluminofonia
które oporniki mam zamienic i na jakie??
Re: 3 kanałowa LED mini-iluminofonia
Te szeregowe z diodami ograniczajace prad, i wszystko z jednego napiecia - tak jak w pierwszym schemacie z elektrody.
Re: 3 kanałowa LED mini-iluminofonia
czyli rezystory R17, R18 i R19 zamienic na 220 omow i podlaczyc pod jedno zasialnie 15V ?
Re: 3 kanałowa LED mini-iluminofonia
Tak, moze nawet 220 to za duzo, zaczalbym od 470 albo 330, chyba, ze to ma jasno bardzo swiecic.
Re: 3 kanałowa LED mini-iluminofonia
a jaki sygnal moge podpiac pod ten uklad? z minijacka moze byc??
Re: 3 kanałowa LED mini-iluminofonia
Szczerze mowiac nie wiem, trzeba sprobowac.
Kto jest online
Użytkownicy przeglądający to forum: Obecnie na forum nie ma żadnego zarejestrowanego użytkownika i 48 gości

