Aktyw Forum

Zarejestruj się na forum.ep.com.pl i zgłoś swój akces do Aktywu Forum. Jeśli jesteś już zarejestrowany wystarczy, że się zalogujesz.

Sprawdź punkty Zarejestruj się

Czy da się z tego jakoś wyjść?

poczatkujacyavr
-
-
Posty:45
Rejestracja:26 mar 2009, o 18:20
Lokalizacja:Kraków
Czy da się z tego jakoś wyjść?

Postautor: poczatkujacyavr » 19 wrz 2011, o 16:25

Witam,

mam bardzo duży problem z którym nie potrafię sobie poradzić.
Oczywiście mądry Polak po szkodzie.. :cry:
Zaprojektowałem płytkę, zamówiłem.. i nie działa, bo źle użyłem tranzystora.
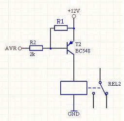
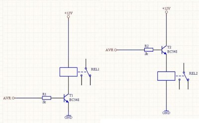
Tranzystor sterowany jest z mikrokontrolera AVR zasilanego 5V. Cewka przekaźnika 12V.
Użyłem tranzystora BC548, tyle że źle go podłączyłem.
Wiem, że powinno być tak jak na rysunku po lewo, jednak niestety jest tak jak na rysunku po prawo :no:
Na płytce wylądowało 20 przekaźników i żaden nie chce się przełączyć.
Zmieniałem wartość rezystora bazy, ale też nic nie daje.
Gdy rezystor podłączę do +12V, to przekaźnik się przełącza. Te 5V z nóżki AVRa nie daje rady.
Czy da się z tego jakoś wyjść? Chciałbym uratować płytkę, bo sporo kosztowała.

Dziękuję.
Załączniki
sch.JPG
Schemat

Awatar użytkownika
ECC88
-
-
Posty:408
Rejestracja:23 paź 2009, o 15:28
Lokalizacja:Köln

Re: Czy da się z tego jakoś wyjść?

Postautor: ECC88 » 19 wrz 2011, o 16:55

A wlutować tranzystory po stronie druku nie poratuje? Wjakiej są obudowie?

Awatar użytkownika
Tomasz Gumny
-
-
Posty:685
Rejestracja:4 lut 2004, o 23:31
Lokalizacja:Trzcianka/Poznań

Re: Czy da się z tego jakoś wyjść?

Postautor: Tomasz Gumny » 19 wrz 2011, o 17:30

Zastosuj przekaźniki na 5V (lub nieco mniej) albo wlutuj tranzystory PNP (przekaźnik będzie załączany niskim stanem). W tym drugim wypadku:
-emitery tranzystorów podłącz do +12V, włącz dodatkowy rezystor między emiterem i bazą
lub
-emitery tranzystorów podłącz do +5V a cewki przekaźników do -5V (jeśli masz).

matrix
-
-
Posty:342
Rejestracja:7 maja 2010, o 14:02
Lokalizacja:Sochaczew
Kontaktowanie:

Re: Czy da się z tego jakoś wyjść?

Postautor: matrix » 19 wrz 2011, o 19:55

A w ogóle to brak diod zabezpieczających w obwodach przekaźnika.

Xweldog
-
-
Posty:231
Rejestracja:16 sty 2009, o 16:40
Lokalizacja:Wrocław

Re: Czy da się z tego jakoś wyjść?

Postautor: Xweldog » 19 wrz 2011, o 21:27

Jak wyglądają ścieżki na druku ? Może jest możliwość przecięcia szyny z kolektorami BC548 i GND do którego idą piny przekaźników i zastosowanie dwu mostków. Oczywiście, w BC548 musisz zamienić C z E i, jak wspomnieli inni, przekaźnikom dodać diody.

poczatkujacyavr
-
-
Posty:45
Rejestracja:26 mar 2009, o 18:20
Lokalizacja:Kraków

Re: Czy da się z tego jakoś wyjść?

Postautor: poczatkujacyavr » 20 wrz 2011, o 07:30

Chciałbym uniknąć cięcia ścieżek. Zapomniałem narysować, ale na cewkach przekaźników są diody zabezpieczające. Chyba spróbuję zastosować wariant Pana Tomasza z tranzystorem PNP i dodatkowym rezystorem.

Bardzo dziękuję wszystkim za zainteresowanie.

Xweldog
-
-
Posty:231
Rejestracja:16 sty 2009, o 16:40
Lokalizacja:Wrocław

Re: Czy da się z tego jakoś wyjść?

Postautor: Xweldog » 20 wrz 2011, o 07:52

Z dodatkowymi R nic nie wyjdzie, patrząc od strony +12V na drugim końcu będzie -7 albo -12V i PNP będą przewodzić w obu wypadkach. Daj PNP, w szereg z R bazy diody Zenera 7,5-8,2V a złącza baza emiter PNP zbocznikuj R m/w 330Ω - 1kΩ.

Awatar użytkownika
Tomasz Gumny
-
-
Posty:685
Rejestracja:4 lut 2004, o 23:31
Lokalizacja:Trzcianka/Poznań

Re: Czy da się z tego jakoś wyjść?

Postautor: Tomasz Gumny » 20 wrz 2011, o 09:18

Jeśli napięcie 12V jest stabilizowane, to takie coś powinno zadziałać:
pnp.jpg
pnp.jpg (18.49KiB)Przejrzano 14409 razy
Rezystor SMD w obudowie 0805 lub mniejszej powinien się ładnie zmieścić między pady tranzystora. Wartość R1 (oraz R2) trzeba dobrać dość starannie, więc przydałaby się rezystancja cewki przekaźnika.

Xweldog
-
-
Posty:231
Rejestracja:16 sty 2009, o 16:40
Lokalizacja:Wrocław

Re: Czy da się z tego jakoś wyjść?

Postautor: Xweldog » 20 wrz 2011, o 09:53

Ale weź się zastanów. R1 nie tworzy dzielnika z R2 gdyż na nim zawsze będzie ok. 0,7V. PNP będzie przewodził zarówno gdy na AVR będzie +5 jak i 0V. Owszem, jak się pobawić oporkami indywidualnie do β każdego tranzystorka może uda się dobrać wartości przy których przekaźnik będzie przełączał ale ten tranzystor zawsze będzie przewodził. Po prostu raz przez niego będzie płynęło np. 3mA, za mało by przekaźnik załapał a drugi np. 10mA. Natomiast odpowiednia zenerka będzie całkiem przerywać przepływ prądu.
Tu się kłania jeszcze jedna kwestia. Nie tylko że wciąż będzie płynął prąd, trzeba dobierać R indywidualnie do β każdego tranzystora to o ile przekaźnik 12V załapie np. przy już przy 10-11V to często puszcza dopiero przy spadku U do 5 a nawet poniżej 3V. Dobierzesz R że załapie, to później nie puści.

Awatar użytkownika
Tomasz Gumny
-
-
Posty:685
Rejestracja:4 lut 2004, o 23:31
Lokalizacja:Trzcianka/Poznań

Re: Czy da się z tego jakoś wyjść?

Postautor: Tomasz Gumny » 20 wrz 2011, o 11:02

7V * R1 / (R1 + R2) < 0.6 :arrow: R1 < 0.09375 * R2
Dla R2 = 2kΩ zaproponowałbym R1 = 160Ω, ale - jak już pisałem - rezystancję R2 i wynikającą z niej wartość R1 trzeba dobrać starannie, bo przy zaproponowanych rezystancjach (2kΩ/160Ω) do każdego wyjścia w stanie wysokim będzie wpływać 3.25mA. Przy 20 wyjściach to już prąd 65mA, który musi jakoś spłynąć do masy, żeby napięcie zasilające procesor nie wzrosło. Dlatego potrzebna jest rezystancja cewki i minimalne wzmocnienie, ostatecznie dokładny typ tranzystora.

Xweldog
-
-
Posty:231
Rejestracja:16 sty 2009, o 16:40
Lokalizacja:Wrocław

Re: Czy da się z tego jakoś wyjść?

Postautor: Xweldog » 20 wrz 2011, o 11:24

No cóż, jeżeli PoczątkującyAVR zgodzi się na to, by mu wciąż przepływało zbędne 20x3mA to niech się mozolnie bawi w indywidualne dobieranie każdemu PNP stosownego R. Ale jak już to dobierać R2 a nie R1. Bo z każdym R1 będzie b.duży problem: siedzą w pinach Zenerki 0,7V jaką jest złącze BE. Nimi b.trudno będzie limitować stosowny prąd bazy. Bo tu w układzie klasycznego regulatora prądu są R2.
Druga sprawa, nie jestem pewien czy tu nie trzeba zabezpieczać Out AVR. Imo między Out a +5V są potrzebne jakieś diodki. Ale, niech PoczątkującyAVR zrobi jak Ty radzisz i będziemy wiedzieli czy uwali µC. A przy Zenerkach 7,5V nie dość że układzik jest oczywisty, nie trzeba się bawić w żadne odbieranie bo będzie prawidłowo pracował przy znacznych rozrzucie R i β tranzystorów to nie trzeba zabezpieczać Out.

Awatar użytkownika
Tomasz Gumny
-
-
Posty:685
Rejestracja:4 lut 2004, o 23:31
Lokalizacja:Trzcianka/Poznań

Re: Czy da się z tego jakoś wyjść?

Postautor: Tomasz Gumny » 20 wrz 2011, o 12:19

:arrow: przy poprawnym stosunku R1/R2 nie trzeba nic dobierać;
:arrow: porty procesora mają z zasady wbudowane diody zabezpieczające (Ifmax=20 lub 40mA, jeśli dobrze pamiętam);
:arrow: przy 2kΩ/160Ω można załączyć przekaźnik pobierający 200mA (przy tranzystorze z grupy C teoretycznie nawet 800mA). W praktyce rezystancje wyjdą o rząd większe, zatem i suma prądów wpływających do procesora wyniesie kilka mA, czyli najprawdopodobniej tylko odciąży stabilizator.
Do autora wątku: jeśli to jakaś praca (dyplomowa, przejściowa czy jakaś inna - nie wiem jakie teraz są), to nie panikuj. Błąd może popełnić każdy, ważne jak z niego wybrniesz. Jeśli zaproponujesz rozsądne rozwiązanie układowe i poprzesz je obliczeniami, to nikt Ci krzywdy nie zrobi.

Xweldog
-
-
Posty:231
Rejestracja:16 sty 2009, o 16:40
Lokalizacja:Wrocław

Re: Czy da się z tego jakoś wyjść?

Postautor: Xweldog » 20 wrz 2011, o 13:06

Ale, jaki to jest ten "poprawny stosunek R?"
B.wątpię czy da się go dokładnie wyliczyć gdyż tranzystory mają duże rozrzuty β a wszystko się przez nią przemnaża. Ten stosunek dla każdej β będzie inny.
Może PoczątkującyAVR, bo tylko on wie jakie zastosował konkretnie przekaźniki i jakie da tranzystory PNP, po prostu wyliczy jeden i poda, czy w praktyce okazał się optymalny. Że wszystkie przekaźniki się za i wyłączają.

Awatar użytkownika
Tomasz Gumny
-
-
Posty:685
Rejestracja:4 lut 2004, o 23:31
Lokalizacja:Trzcianka/Poznań

Re: Czy da się z tego jakoś wyjść?

Postautor: Tomasz Gumny » 20 wrz 2011, o 13:51

Nie bardzo rozumiem co chcesz dobierać skoro:
-stosunek R1 do R2 zależy wyłącznie od napięcia zasilającego (12V) i zmiany napięcia sterującego (5V) oraz Ube (0.6V).
-rezystancja R2 zależy od prądu cewki przekaźnika i wzmocnienia prądowego tranzystora - należy przyjąć minimalną wartość dla danej grupy i prądu kolektora.

Xweldog
-
-
Posty:231
Rejestracja:16 sty 2009, o 16:40
Lokalizacja:Wrocław

Re: Czy da się z tego jakoś wyjść?

Postautor: Xweldog » 20 wrz 2011, o 14:17

A ja nie rozumiem, czego tu można nie rozumieć. To nie są żadne dzielniki tylko takie pokręcone regulatory rozpływu prądów.

Podałem jak to najprościej zrobić, co zasady działania nie ma najmniejszej wątpliwości więc mnie bardziej interesuje to Twoje. Niech PoczątkującyAVR tak zrobi, ciekawi mnie nie tylko, czy to rzeczywiście będzie przełączać wszystkie przekaźniki gdy przy L na Out przez R2 będzie płynąć ok. 5,6mA a przy H ok. 3,15mA. Tj. jak dynamikę zmian prądu poniżej 2 zamienić jak najbardziej do 0 /1 na wyjściu PNP. Ale też, jak zachowa się układ gdy przy stanach H na wyjście - jak przypuszczam - stabilizatora 5V będzie z 12V puszczane 20x3,15mA. Czy on nadal będzie stabilizował...

tg3a
-
-
Posty:243
Rejestracja:26 maja 2008, o 19:46
Lokalizacja:Warszawa

Re: Czy da się z tego jakoś wyjść?

Postautor: tg3a » 20 wrz 2011, o 15:39

Witam.
Ponieważ jestem w zasadzie głównie teoretykiem, mam niewielką orientację w asortymencie elementów, ale przypuszczam, że chyba można byłoby znaleźć odpowiedni tranzystor polowy z kanałem typu P, i wówczas problem z dużym poborem prądu przez dzielnik R1/R2 przestałby istnieć.
Choć z drugiej strony może być kłopot z doborem dzielnika ze względu na rozrzut napięcia progowego.
Rozwiązanie z diodą Zenera niewątpliwie jest poprawniejsze, ale ma tę wadę (po zastosowaniu kryteriów autora pytania), że płytka nie jest do niego dostosowana.
Pozdrawiam.

Xweldog
-
-
Posty:231
Rejestracja:16 sty 2009, o 16:40
Lokalizacja:Wrocław

Re: Czy da się z tego jakoś wyjść?

Postautor: Xweldog » 20 wrz 2011, o 15:57

O jakimiś MOS-ie P nawet nie wspominałem właśnie ze względu na duży rozrzut Uth. Dodatkowo to Uth bardzo płynie w dół z temp.
Tak samo nie wspominałem jeszcze o wpływie temp. nie tyle na ten dzielnik R ( czy jak go tam zwać ) ale na β tranzystora PNP. Po prostu - zrobić i się przekonać...

Awatar użytkownika
Tomasz Gumny
-
-
Posty:685
Rejestracja:4 lut 2004, o 23:31
Lokalizacja:Trzcianka/Poznań

Re: Czy da się z tego jakoś wyjść?

Postautor: Tomasz Gumny » 20 wrz 2011, o 17:28

[...]przypuszczam, że chyba można byłoby znaleźć odpowiedni tranzystor polowy z kanałem typu P, i wówczas problem z dużym poborem prądu przez dzielnik R1/R2 przestałby istnieć.
Ten prąd przy tranzystorze bipolarnym najprawdopodobniej będzie rzędu 100µA/tranzystor co powinno być wartością akceptowalną nawet po przemnożeniu przez 20.
Myślałem o tranzystorze MOSFET z kanałem P właśnie ze względu na znikomy prąd bramki i większe napięcie Ugs niż Ube, ale nie znalazłem takowego w obudowie TO92.

Xweldog
-
-
Posty:231
Rejestracja:16 sty 2009, o 16:40
Lokalizacja:Wrocław

Re: Czy da się z tego jakoś wyjść?

Postautor: Xweldog » 20 wrz 2011, o 17:44

Teraz ja nie rozumiem, wartość akceptowalna przez co ? I dlaczego przemnożona przez 20 ? Skąd te 20 ?

Tu idealnie sprawę by załatwiał MOS-P z Uth 7-8V ale takich nie ma. Popularny MOS-ek P w case TO-92 to np. BS250 ale ma Uth 1 do 3,5V. Trzeba by albo mieć ich kilkadziesiąt, przeselekcjonować, dobrać z podobnym Uth i wyliczyć dzielnik który pasowałby do wszystkich. Albo wlutowywać jak leci i każdemu dobierać "jego własny dzielnik". Kupa zabawy i trzeba mieć masę R różnych wartości.

TG3A, jest oczywistym że ta płytka nie była przewidziana na te zenerki ale to wcale nie oznacza, że nie można ich tam dodać bez gwałcenia druku. Zwłaszcza w THT, w SMD też nie powinno być problemów.

ROM
-
-
Posty:295
Rejestracja:5 lis 2004, o 10:48
Lokalizacja:Poznań

Re: Czy da się z tego jakoś wyjść?

Postautor: ROM » 22 wrz 2011, o 19:52

Rozwinęła się tu bardzo puczająca dyskusja, ale autor czeka na rozwiązanie, a rozwiązanie jest proste.
Obudowa TO92 to długie wyprowadzenia, więc można bez problemu skrzyżować C z E.
Gbyby istniała możliwość zwarcia,, można założyć koszulkę na jedną z nóżek.
Inna możliwość to postawić tranzystor obudową do płytki i wygiąć nóżki.

Wróć do „Elektronika - tematy dowolne”

Kto jest online

Użytkownicy przeglądający to forum: Obecnie na forum nie ma żadnego zarejestrowanego użytkownika i 43 gości