Aktyw Forum
Zarejestruj się na forum.ep.com.pl i zgłoś swój akces do Aktywu Forum. Jeśli jesteś już zarejestrowany wystarczy, że się zalogujesz.
Sprawdź punkty Zarejestruj sięRejestracja zużycia energii na PC
Moderatorzy:Jacek Bogusz, Moderatorzy
-
Antoniusz_
- -

- Posty:6
- Rejestracja:13 lut 2011, o 23:01
- Lokalizacja:Katowice
Może ktoś ma wykonane lub potrafi doradzić jak przy pomocy komputera
zapisać jakie były zużycia energii elektrycznej w poszczególnych godzinach.
Posiadam licznik OR-3Y ORNO ma on wyjście impulsowe
częstotliwość impulsów: 1000 imp/kWh
Interesują mnie niedrogie gotowe rozwiązania , lub do wykonania.
W programie LOGTEMP istnieje zakładka do tego typu pomiarów niestety nie opisano dokładnie jak ma być wykonane podłączenie wskazano jedynie na nie produkowany układ Dallas DS2423 Licznik
Głównym celem urządzenia jest precyzyjne określenie zużycia w poszczególnych godzinach i dniach w skali 1 miesiąca. Potrzebne by to było do doboru taryfy energii elektrycznej G11 ,G12, G12e,G12W i ewentualnej zmiany tej taryfy w późniejszym okresie
Mini serwer domowy na pentium3 600hz pracuje w domu 24/24 ma rs232 i lpt to nie jest problemem - nie wiem jak to praktycznie zrealizować ( podpiąć pod określone piny portu jak i co dalej- może to jest banalnie proste jednak nie potrafię tego wykonać i jak potem odczytać)
Chodzi mi ot aby nie biegać co godzinę do licznika i spisywać stany które cyfrowo na liczniku są wyświetlane
znalazłem coś takiego
tylko gdzie taki układ kupić albo czym zastąpić
zapisać jakie były zużycia energii elektrycznej w poszczególnych godzinach.
Posiadam licznik OR-3Y ORNO ma on wyjście impulsowe
częstotliwość impulsów: 1000 imp/kWh
Interesują mnie niedrogie gotowe rozwiązania , lub do wykonania.
W programie LOGTEMP istnieje zakładka do tego typu pomiarów niestety nie opisano dokładnie jak ma być wykonane podłączenie wskazano jedynie na nie produkowany układ Dallas DS2423 Licznik
Głównym celem urządzenia jest precyzyjne określenie zużycia w poszczególnych godzinach i dniach w skali 1 miesiąca. Potrzebne by to było do doboru taryfy energii elektrycznej G11 ,G12, G12e,G12W i ewentualnej zmiany tej taryfy w późniejszym okresie
Mini serwer domowy na pentium3 600hz pracuje w domu 24/24 ma rs232 i lpt to nie jest problemem - nie wiem jak to praktycznie zrealizować ( podpiąć pod określone piny portu jak i co dalej- może to jest banalnie proste jednak nie potrafię tego wykonać i jak potem odczytać)
Chodzi mi ot aby nie biegać co godzinę do licznika i spisywać stany które cyfrowo na liczniku są wyświetlane
znalazłem coś takiego
tylko gdzie taki układ kupić albo czym zastąpić
- Załączniki
-
- zdjecie_wiecej.jpg (13.34KiB)Przejrzano 15825 razy
-
- 800px-Schem-rain-1.png (3.01KiB)Przejrzano 15825 razy
-
Antoniusz_
- -

- Posty:6
- Rejestracja:13 lut 2011, o 23:01
- Lokalizacja:Katowice
Programowanie przed laty Fortran komputer Riad(taśma dziurkowana), Odra1300 (karty dziurkowane) ale to inna epoka 25lat temu takie były
Pogram Logtemp pracuje w systemie Windows XP i rejestruje temperatury dużo czujników DS18b20 wg tego schematu gdyby miał podany sygnał 1 wire ma wg instrukcji rysować wykresy zużycia energii, ma jeszcze zakładkę do wilgotności i ciśnienia
Można by coś pomyśleć wg tego rysunku może by zadziałało
Pogram Logtemp pracuje w systemie Windows XP i rejestruje temperatury dużo czujników DS18b20 wg tego schematu gdyby miał podany sygnał 1 wire ma wg instrukcji rysować wykresy zużycia energii, ma jeszcze zakładkę do wilgotności i ciśnienia
Można by coś pomyśleć wg tego rysunku może by zadziałało
Witam,
rozumiem że problem należało by tak zdefiniować:
- mamy miernik zużycia energii elektrycznej
- chcemy za pomocą komputera PC rejestrować dane z tego miernika
Jedno z możliwych rozwiązań to:
podłączyć miernik zużycia energii elektrycznej do jakiegoś taniego mikrokontrolerka np. ATtiny a mikrokontrolerek podłączyć przez RS do komputera.
Nie znam programu LOGTEMP, ale myślę że napisanie programu, który zbierał by dane z RS'a i obrabiałby je odpowiednio nie jest zadaniem zbyt skomplikowanym.
Jeżeli chodzi o koszty materiałów to sądzę że mikrokontroler i układ sprzęgający RS są pewno tańsze od tego DS2423 i przede wszystkim dostępne w każdym sklepie z elektroniką.
rozumiem że problem należało by tak zdefiniować:
- mamy miernik zużycia energii elektrycznej
- chcemy za pomocą komputera PC rejestrować dane z tego miernika
Jedno z możliwych rozwiązań to:
podłączyć miernik zużycia energii elektrycznej do jakiegoś taniego mikrokontrolerka np. ATtiny a mikrokontrolerek podłączyć przez RS do komputera.
Nie znam programu LOGTEMP, ale myślę że napisanie programu, który zbierał by dane z RS'a i obrabiałby je odpowiednio nie jest zadaniem zbyt skomplikowanym.
Jeżeli chodzi o koszty materiałów to sądzę że mikrokontroler i układ sprzęgający RS są pewno tańsze od tego DS2423 i przede wszystkim dostępne w każdym sklepie z elektroniką.
Myślałem o czymś podobnym, tylko jeszcze z pominięciem uC. Wykorzystać fakt że miernik generuje impulsy i przyjmować je na linii sterującej RS'a. Programowa obsługa CD czy CTS.Jedno z możliwych rozwiązań to:
podłączyć miernik zużycia energii elektrycznej do jakiegoś taniego mikrokontrolerka np. ATtiny a mikrokontrolerek podłączyć przez RS do komputera.
Nie znam programu LOGTEMP, ale myślę że napisanie programu, który zbierał by dane z RS'a i obrabiałby je odpowiednio nie jest zadaniem zbyt skomplikowanym.
Jeżeli chodzi o koszty materiałów to sądzę że mikrokontroler i układ sprzęgający RS są pewno tańsze od tego DS2423 i przede wszystkim dostępne w każdym sklepie z elektroniką.
-
Antoniusz_
- -

- Posty:6
- Rejestracja:13 lut 2011, o 23:01
- Lokalizacja:Katowice
Dziękuję za zainteresowanie.
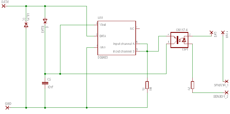
Właśnie tu nie wiem jak podpiąć , gdzie podać impulsy na który pin rs232, jakie impulsy
i jak je odczytać. Jeżeli można jakiś schemat . Rozumie że na gdzieś mam podawać impulsy napięciowe np 5V a jakiś program to odczyta i zliczy ? Wydawało mi się że są gotowe tego typu rozwiązania (pomiar ilości impulsów w czasie poprzez port szeregowy)
Znalazłem coś takiego
Właśnie tu nie wiem jak podpiąć , gdzie podać impulsy na który pin rs232, jakie impulsy
i jak je odczytać. Jeżeli można jakiś schemat . Rozumie że na gdzieś mam podawać impulsy napięciowe np 5V a jakiś program to odczyta i zliczy ? Wydawało mi się że są gotowe tego typu rozwiązania (pomiar ilości impulsów w czasie poprzez port szeregowy)
Znalazłem coś takiego
- Załączniki
-
- 63_1186322378.jpg (5.78KiB)Przejrzano 15727 razy
Pewnie są gotowe...
Niczego nie podłączaj bezpośrednio do RS'a, przynajmniej nie bez dokonania pomiarów.
Miałem na myśli raczej podłączenie poprzez MAX232. Sprawdź jakie poziomy wystawia ten licznik (masz jakiś miernik chociaż)... najlepiej było by to wyczytać w dokumentacji, bo miernikiem przy krótkich impulsach możesz nie dać rady uchwycić.
Niczego nie podłączaj bezpośrednio do RS'a, przynajmniej nie bez dokonania pomiarów.
Miałem na myśli raczej podłączenie poprzez MAX232. Sprawdź jakie poziomy wystawia ten licznik (masz jakiś miernik chociaż)... najlepiej było by to wyczytać w dokumentacji, bo miernikiem przy krótkich impulsach możesz nie dać rady uchwycić.
-
Antoniusz_
- -

- Posty:6
- Rejestracja:13 lut 2011, o 23:01
- Lokalizacja:Katowice
Miernik nie pokazuje napięcia na wyjściu impulsowym , ani też nie robi zwarcia na wyjściu impulsowym.
W instrukcji brak opisu jakie to impulsy.
Przy opisie tej samej firmy 1fazawego licznika jest opis bardzo podobny do większości tego typu liczników. Cyt.
dane techniczne:
* zasilanie: 230 AC, 50/60Hz
* wyświetlacz: LCD (liczba cyfr 5+2=00000,00 kWh)
* prąd: 5(40)A
* częstotliwość impulsów: 1000 imp/kWh
* dokładność pomiaru: klasa 1
* sygnalizacja sczytywania: LED czerwona
* stopień ochrony: IP20
* podłączenie: zaciski śrubowe max 6 mm2
* wymiary: 110 x 18 x 60 mm
wyjście impulsowe:
* napięcie: 12~27V
* prąd: <27mA
* maksymalna długość przewodów: 20 m
* impuls=90 ms
* połączenie do zacisków 20 i 21
* maksymalne wartości: max napięcie 60V DC, max prąd 50mA
na podstawie opisów innych liczników wydaje mi się że w środku jest tak gdyż też są oznaczenia + -
W instrukcji brak opisu jakie to impulsy.
Przy opisie tej samej firmy 1fazawego licznika jest opis bardzo podobny do większości tego typu liczników. Cyt.
dane techniczne:
* zasilanie: 230 AC, 50/60Hz
* wyświetlacz: LCD (liczba cyfr 5+2=00000,00 kWh)
* prąd: 5(40)A
* częstotliwość impulsów: 1000 imp/kWh
* dokładność pomiaru: klasa 1
* sygnalizacja sczytywania: LED czerwona
* stopień ochrony: IP20
* podłączenie: zaciski śrubowe max 6 mm2
* wymiary: 110 x 18 x 60 mm
wyjście impulsowe:
* napięcie: 12~27V
* prąd: <27mA
* maksymalna długość przewodów: 20 m
* impuls=90 ms
* połączenie do zacisków 20 i 21
* maksymalne wartości: max napięcie 60V DC, max prąd 50mA
na podstawie opisów innych liczników wydaje mi się że w środku jest tak gdyż też są oznaczenia + -
- Załączniki
-
- Licznik 2.jpg (8.49KiB)Przejrzano 15656 razy
Ostatnio zmieniony 15 lut 2011, o 21:11 przez Antoniusz_, łącznie zmieniany 1 raz.
Może drogi Kolego zechcesz nam wytłumaczyć jak to ten miernik "nie pokazuje napięcia".
W sumie jak dla mnie najistotniejszą informacją wydaje mi się fakt, że miernik ma zaciski śrubowe max 6mm^2. Informacja o tym przesądza o większości zastosowań tego miernika i daje całościowe pojęcie o jego możliwościach.
Mamy już charakterystykę tego miernika, wiemy także o programie, ale nie wiem w czym moglibyśmy Ci pomóc?
W sumie jak dla mnie najistotniejszą informacją wydaje mi się fakt, że miernik ma zaciski śrubowe max 6mm^2. Informacja o tym przesądza o większości zastosowań tego miernika i daje całościowe pojęcie o jego możliwościach.
Mamy już charakterystykę tego miernika, wiemy także o programie, ale nie wiem w czym moglibyśmy Ci pomóc?
-
Antoniusz_
- -

- Posty:6
- Rejestracja:13 lut 2011, o 23:01
- Lokalizacja:Katowice
Problem jak w temacie w jaki sposób zarejestrować na komputerze zużycie energii wykorzystując wyjście impulsowe z pominięciem niedostępnego ds2423 .
Na innym forum otrzymałem taką odpowiedź
" weź kilka elementów oporników, transoptor, mały zasilacz, wtyczkę i napisz sobie program"
bardzo mi to pomogło w realizacji zadania.
Zaciski licznika energii nie mają wpływu na sposób pomiaru jest to opis przykładowy. Mój jest do 80A i można podpiąć i 16mm2
Na innym forum otrzymałem taką odpowiedź
" weź kilka elementów oporników, transoptor, mały zasilacz, wtyczkę i napisz sobie program"
bardzo mi to pomogło w realizacji zadania.
Zaciski licznika energii nie mają wpływu na sposób pomiaru jest to opis przykładowy. Mój jest do 80A i można podpiąć i 16mm2
Ostatnio zmieniony 15 lut 2011, o 21:58 przez Antoniusz_, łącznie zmieniany 5 razy.
-
Antoniusz_
- -

- Posty:6
- Rejestracja:13 lut 2011, o 23:01
- Lokalizacja:Katowice
Tak jak już napisałem jest kilka rozwiązań tego problemu:
1) wykorzystanie gotowego programu LOGTEMP (z tego co napisałeś to można wywnioskować, że wykorzystuje kilka linii portu RS jako linie 1-Wire)
potrzebne zasoby:
* układ dopasowujący poziomy napięć w RS do 1-Wire
-- jest tutaj kilka rozwiązań mniej lub bardziej skomplikowanych kilka z nich przedstawiłeś
* układ obsługujący 1-Wire
-- mikrokontroler z oprogramowaniem
---umiejętność programowania mikrokontrolerów
---wiedza na temat 1-Wire
-- specjalistyczny układ np DS2423
---wiedza na temat 1-Wire
2)Napisanie własnego programu do rejestrowania danych przesyłanych do portu RS
potrzebne zasoby:
*umiejętność napisania programu dla PC
*układ sprzęgający twój licznik z portem RS
-- mikrokontroler z oprogramowaniem
---umiejętność programowania mikrokontrolerów
-- rozwiązanie podane przez pajączek
---umiejętność napisania programu dla PC
Tutaj musisz oszacować swoje zasoby...
i zadać właściwe pytanie na forum.
1) wykorzystanie gotowego programu LOGTEMP (z tego co napisałeś to można wywnioskować, że wykorzystuje kilka linii portu RS jako linie 1-Wire)
potrzebne zasoby:
* układ dopasowujący poziomy napięć w RS do 1-Wire
-- jest tutaj kilka rozwiązań mniej lub bardziej skomplikowanych kilka z nich przedstawiłeś
* układ obsługujący 1-Wire
-- mikrokontroler z oprogramowaniem
---umiejętność programowania mikrokontrolerów
---wiedza na temat 1-Wire
-- specjalistyczny układ np DS2423
---wiedza na temat 1-Wire
2)Napisanie własnego programu do rejestrowania danych przesyłanych do portu RS
potrzebne zasoby:
*umiejętność napisania programu dla PC
*układ sprzęgający twój licznik z portem RS
-- mikrokontroler z oprogramowaniem
---umiejętność programowania mikrokontrolerów
-- rozwiązanie podane przez pajączek
---umiejętność napisania programu dla PC
Tutaj musisz oszacować swoje zasoby...
i zadać właściwe pytanie na forum.
Witam,
ja podobny problem rozwiązałem inaczej. Kupiłem najzwyklejszy licznik energii w pierwszym lepszym sklepie elektronicznym. Są takie domowe liczniki. Znalazłem w środku popularny ADE7755 pracujący w skalibrowanym już układzie. Wyprowadziłem na zewnątrz GND oraz wyjście impulsowe CF.
Do tego dołożyłem mikrokontrolerek pracujący jako częstotliwościomierz i zamieniłem to na Waty. Dokładność w porównaniu ze wskazaniem licznika +- 8W.
Dane oczywiście wypycham dalej na RS232, mogąc robić z nimi co tylko zechcę
Pzdr
ja podobny problem rozwiązałem inaczej. Kupiłem najzwyklejszy licznik energii w pierwszym lepszym sklepie elektronicznym. Są takie domowe liczniki. Znalazłem w środku popularny ADE7755 pracujący w skalibrowanym już układzie. Wyprowadziłem na zewnątrz GND oraz wyjście impulsowe CF.
Do tego dołożyłem mikrokontrolerek pracujący jako częstotliwościomierz i zamieniłem to na Waty. Dokładność w porównaniu ze wskazaniem licznika +- 8W.
Dane oczywiście wypycham dalej na RS232, mogąc robić z nimi co tylko zechcę
Pzdr
Tylko po co, jak wyjście impulsowe jest tu już wyprowadzone?ja podobny problem rozwiązałem inaczej. Kupiłem najzwyklejszy licznik energii w pierwszym lepszym sklepie elektronicznym. Są takie domowe liczniki. Znalazłem w środku popularny ADE7755 pracujący w skalibrowanym już układzie. Wyprowadziłem na zewnątrz GND oraz wyjście impulsowe CF.
tzn. jaka właściwie ta dokładność, bo +- 8W to... trochę niejasne jest dla mnie (już pomijając, że W to jednostka mocy, a nie energii).Do tego dołożyłem mikrokontrolerek pracujący jako częstotliwościomierz i zamieniłem to na Waty. Dokładność w porównaniu ze wskazaniem licznika +- 8W.
Dane oczywiście wypycham dalej na RS232, mogąc robić z nimi co tylko zechcę
Ja nie miałem licznika, więc w moim przypadku rozwiązanie musiałem znaleźć od "zera".
Tutaj wyjście impulsowe jest podane na talerzu.
Nie pakowałbym się w robienie z RS232 licznika impulsów, bo to może mieć sens tylko przy pełnym sprzętowym RS232, o które coraz trudniej w komputerach, zwłaszcza laptopach.
P.S. Mając [W], która jest jednostką mocy, przeliczyłem to sobie na kWh, jeśli już ktoś łapie za słówka.
Licznik, który opisałem posiada również funkcję wskazania mocy, zużycia energii, przelicza koszty, etc, etc.
Pozdrawiam
Tutaj wyjście impulsowe jest podane na talerzu.
Nie pakowałbym się w robienie z RS232 licznika impulsów, bo to może mieć sens tylko przy pełnym sprzętowym RS232, o które coraz trudniej w komputerach, zwłaszcza laptopach.
P.S. Mając [W], która jest jednostką mocy, przeliczyłem to sobie na kWh, jeśli już ktoś łapie za słówka.
Licznik, który opisałem posiada również funkcję wskazania mocy, zużycia energii, przelicza koszty, etc, etc.
Pozdrawiam
Spokojnie, nie o łapanie za słówka mi chodziło, tylko o wyjaśnienie tej dokładności. To 8W to offset, czy 8W na każdy kW czy jak?P.S. Mając [W], która jest jednostką mocy, przeliczyłem to sobie na kWh, jeśli już ktoś łapie za słówka.
Ps. Płyta na której chodzi PIII 600, to nie jest raczej świeżynka, na której byłby tylko okrojony RS.
Kto jest online
Użytkownicy przeglądający to forum: Obecnie na forum nie ma żadnego zarejestrowanego użytkownika i 34 gości

