Witam,
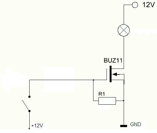
Chciałbym sterować odbiornikiem konsumującym większą ilość prądu (3A/12V) przez przełącznik i tranzystor. Wybór padł na BUZ11. Dokładnie tak jak na schemacie z załącznika.
Gdy włącznik jest załączony - tranzystor otwarty, gdy wyłączony - zatkany.
Moje pytanie jest następujące - czy opornik R1 jest wymagany? Jeśli tak to jaką wartość powinienem dobrać, aby tranzystor się nie grzał zbytnio - aczkolwiek mogę zastosować chłodzenie.
Kolejna kwestia - czytałem, że aby zatkać tranzystory BUZ11 może być konieczne podłączenie BAZY do masy. Czy to prawda?
Aktyw Forum
Zarejestruj się na forum.ep.com.pl i zgłoś swój akces do Aktywu Forum. Jeśli jesteś już zarejestrowany wystarczy, że się zalogujesz.
Sprawdź punkty Zarejestruj sięBUZ11 - podłączenie
Moderatorzy:Jacek Bogusz, Moderatorzy
-
skorupa2006
- -

- Posty:10
- Rejestracja:3 lis 2010, o 09:52
- Lokalizacja:Andrychów
- Załączniki
-
- buz11.JPG (7.95KiB)Przejrzano 9746 razy
- Tomasz Gumny
- -

- Posty:685
- Rejestracja:4 lut 2004, o 23:31
- Lokalizacja:Trzcianka/Poznań
Re: BUZ11 - podłączenie
Baza w MOSFET+ach to bramka. Faktycznie do wyłączenia MOSFET-a konieczne jest rozładowanie pojemności wejściowej tranzystora. Dlatego powinieneś włączyć rezystor 1..10k między bramkę i źródło. Rezystor szeregowy nie jest potrzebny - byłby konieczny (wraz z diodą Zenera) gdybyś zasilał bramkę z napięcia przekraczającego Ugsmax (dla BUZ11 to 20V).Kolejna kwestia - czytałem, że aby zatkać tranzystory BUZ11 może być konieczne podłączenie BAZY do masy. Czy to prawda?
-
skorupa2006
- -

- Posty:10
- Rejestracja:3 lis 2010, o 09:52
- Lokalizacja:Andrychów
- Tomasz Gumny
- -

- Posty:685
- Rejestracja:4 lut 2004, o 23:31
- Lokalizacja:Trzcianka/Poznań
Teraz schemat jest poprawny. Rezystor decyduje o czasie wyłączania, dlatego nie powinien być zbyt duży (powyżej kilkudziesięciu kΩ). Dodatkowo dla przełączników (przekaźników) korzystnie jest, jeśli płynie przez ich styki jakiś prąd. Czasem ta minimalna wartość prądu jest podawana przez producenta.
Jeśli obciążeniem ma być żarówka, to warto spowolnić załączanie przez włączenie niewielkiego kondensatora między dren i bramkę. To ograniczy udar prądowy w chwili załączania, gdy włókno jest zimne i powinno wydłużyć żywotność żarówki. Z drugiej strony czas nie może być za długi, bo tranzystor będzie się nagrzewać.
Jeśli obciążeniem ma być żarówka, to warto spowolnić załączanie przez włączenie niewielkiego kondensatora między dren i bramkę. To ograniczy udar prądowy w chwili załączania, gdy włókno jest zimne i powinno wydłużyć żywotność żarówki. Z drugiej strony czas nie może być za długi, bo tranzystor będzie się nagrzewać.
-
skorupa2006
- -

- Posty:10
- Rejestracja:3 lis 2010, o 09:52
- Lokalizacja:Andrychów
- Darlington
- -

- Posty:574
- Rejestracja:12 lis 2007, o 18:18
- Lokalizacja:stąd!
- Tomasz Gumny
- -

- Posty:685
- Rejestracja:4 lut 2004, o 23:31
- Lokalizacja:Trzcianka/Poznań
Darlington, jest senes jak najbardziej. Owszem, Rin polowca można przyjąć za nieskończoną ale po rozłączeniu włącznika jego pojemność wejściowa nie będzie miała się przez co rozładować. Do masy musi być jakiś R ( 100k czy 10M, co tam się ma pod ręką ). Bez niego bramka będzie "wisiała w powietrzu", wystarczy przybliżyć rękę a MOS już będzie na to reagował. Przydałby się też jakiś szeregowy z bramką ( z 10Ω do kiloΩ ), by rozładowane do zera Ciss po załączeniu nie dostawało niczym nieograniczanego kopa prądowego. Co może skutkować przebiciem i zwarciem bramki. A tego nie lubiłby włącznik.
Kto jest online
Użytkownicy przeglądający to forum: Obecnie na forum nie ma żadnego zarejestrowanego użytkownika i 29 gości
