Witam
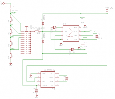
Składam woltomierz TRUE RMS i zastosowałem w układzie przetwornicę 7660CPA. Do przetwornika TRUE RMS potrzebuję napięcia +5V i -5V. Dlatego zastosowałem 7660. Niestety podłączyłem ją zgodnie ze schematem ale coś jest nie tak bo szybko się grzeje i nie odwraca napięcia. Z +5V robi mi jakieś +2,5V. Nie wiem co jest nie tak. Może jakieś Wasze wskazówki pomogą. Proszę o pomoc
Pozdrawiam
Aktyw Forum
Zarejestruj się na forum.ep.com.pl i zgłoś swój akces do Aktywu Forum. Jeśli jesteś już zarejestrowany wystarczy, że się zalogujesz.
Sprawdź punkty Zarejestruj sięPrzetwornica 7660CPA nie odwraca napięcia
Moderatorzy:Jacek Bogusz, Moderatorzy
Błąd przy montażu,
sprawdź szczególnie linię ujemnego napięcia czy nie przywiera,
po prostu pomierz coś, napięcia prądy wtedy coś pomyślimy,
bo patrząc na fotkę płytki to wychodzi że zamiast przetwornika AD736 masz wlutowany jakiś scalak w SIL8, a te przetworniki TrueRMS są dostępne w Analogu tylko w obudowach SOIC8. Maxim też nie używa obudów SIL tylko DIP16 więc pojęcia nie mam co za sheeta tam władowałeś i jeszcze chcesz aby to działało.
sprawdź szczególnie linię ujemnego napięcia czy nie przywiera,
po prostu pomierz coś, napięcia prądy wtedy coś pomyślimy,
bo patrząc na fotkę płytki to wychodzi że zamiast przetwornika AD736 masz wlutowany jakiś scalak w SIL8, a te przetworniki TrueRMS są dostępne w Analogu tylko w obudowach SOIC8. Maxim też nie używa obudów SIL tylko DIP16 więc pojęcia nie mam co za sheeta tam władowałeś i jeszcze chcesz aby to działało.
Złozyłem układ już. Okazało się że problemem były odwrotnie zamontowane diody. Katoda to ta z czarnym paskiem a nie anoda. Myslałem odwrotnie ale już wszystko naprawione. Napięcia są takie jak powinny. Teraz jak już układ mam złożony to muszę zaprogramować ATMege32 w BASCOMie tak aby wyświetlała wartość napięcia na LCD. Na schemacie mam wejście woltomierza z zakresami oraz wyjście z przetwornika TRUE RMS AD736. Teraz chcę z tego wyjścia wejść na makietę ZL3AVR. Wejdę na wejście J4 -> wzmacniacz -> ADC ATMegi no i wyświetlanie na LCD. Niegdy nie programowałem jeszcze takich rzeczy. Co musze uwzględnić przy woltomierzu w programowaniu? Ktoś może ma pomysł na zaprogramowanie?
Pozdrawiam
Pozdrawiam
Kto jest online
Użytkownicy przeglądający to forum: Obecnie na forum nie ma żadnego zarejestrowanego użytkownika i 13 gości

