Witam!
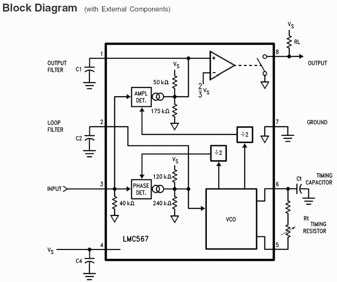
Od kilku godzin próbuję dobrać elementy zewnetrzne układu Tone Decoder LMC567 (wersja niskoprądowa popularnego NE567). Potrzebuję aby układ wykrywał częstotliwość 450Hz. A u mnie albo wykrywa wszystkie nawet do 5kHz albo żadnej. Napewno kwestią jest odpowedni dobór elementów zewnęytrznych. Wartości Ct i Rt można wyliczyć ze wzoru i wychodzi Ct=15nF i Rt=100kOhm + szeregowo potenjcometr 20kOhm do dokładnego zestrojenia. Ale co z elementami C1 i C2. Na podstawie jakiego kryterium je dobrać ? Z dokumentacji nic nie mogę wywnioskować.
Pozdrawiam!
Aktyw Forum
Zarejestruj się na forum.ep.com.pl i zgłoś swój akces do Aktywu Forum. Jeśli jesteś już zarejestrowany wystarczy, że się zalogujesz.
Sprawdź punkty Zarejestruj sięElementy zewnętrzne LMC567
Moderatorzy:Jacek Bogusz, Moderatorzy
Problem został już rozwiązany. Jak zwykle okazało się że za mało wnikliwie przeczytałem dokumentację
Tak więc aby odbierać częstotliwość 450Hz należy ustawić częstotliwość własną oscylatora dwa razy większą czyli 900Hz
W zwykłej wersji NE567 ustawiało się taką samą częstotliwość jak na wejściu.
Pozdrawiam
Pozdrawiam
Kto jest online
Użytkownicy przeglądający to forum: Obecnie na forum nie ma żadnego zarejestrowanego użytkownika i 0 gości
