Aktyw Forum
Zarejestruj się na forum.ep.com.pl i zgłoś swój akces do Aktywu Forum. Jeśli jesteś już zarejestrowany wystarczy, że się zalogujesz.
Sprawdź punkty Zarejestruj sięRegulator obrotow dmuchawy samochodu
Moderatorzy:Jacek Bogusz, Moderatorzy
Witam Wszystkich
Chcialbym zalozyc w aucie plyna regulacje obrotow silnika dmuchawy (mam 3 stopniowa-wylacz/wolne obroty/szybkie obroty) chciałbym to wkomponować w fabryczna konsole wiec regulacja musiala by odbywac sie na potencjometrze suwakowym. Moj pytanie to gdzie moge kupic, nie drogo zlozony (nie w Kicie, ewentualnie z malymi przerobkami typu zmiana potencjometra) taki regulator?
Chcialbym zalozyc w aucie plyna regulacje obrotow silnika dmuchawy (mam 3 stopniowa-wylacz/wolne obroty/szybkie obroty) chciałbym to wkomponować w fabryczna konsole wiec regulacja musiala by odbywac sie na potencjometrze suwakowym. Moj pytanie to gdzie moge kupic, nie drogo zlozony (nie w Kicie, ewentualnie z malymi przerobkami typu zmiana potencjometra) taki regulator?
Może to Ciebie zainteresuje:
http://www.sklep.avt.com.pl/go/_info/?id=33087
Wystarczy zamienić potencjometr z obrotowego na suwakowy jeśli bardzo zależy Ci na suwakowym.
Możesz kupić też samą płytkę jeśli masz już częćci, albo ściągnąć wzór płytki drukowanej z archiwum na stronie EP www.ep.com.pl (dział PCB) EP8/94
http://www.sklep.avt.com.pl/go/_info/?id=33087
Wystarczy zamienić potencjometr z obrotowego na suwakowy jeśli bardzo zależy Ci na suwakowym.
Możesz kupić też samą płytkę jeśli masz już częćci, albo ściągnąć wzór płytki drukowanej z archiwum na stronie EP www.ep.com.pl (dział PCB) EP8/94
A co np. z regulatorem dmuchawy od poloneza caro posiada on plynna regulacje obrotow ale pytanie jak go przerobic na suwakowy?
http://images14.fotosik.pl/83/9f1110e305e61170.jpg
http://images14.fotosik.pl/83/9f1110e305e61170.jpg
a co nam daje zdjecie urzadzenia? jak jzu to schemat podrzuc 
www.sklep.avt.com.pl - w wyszukiwarke wpisz "regulator obrotów" moze cos Ci podpasuje.
www.sklep.avt.com.pl - w wyszukiwarke wpisz "regulator obrotów" moze cos Ci podpasuje.
Jakbym mial shemat to bym nie pytal. w AVT jest impulsowy regulator obrotow silnika DC ale troche drogi - z wysylka pewnie z 30zł. a taki schemacik?
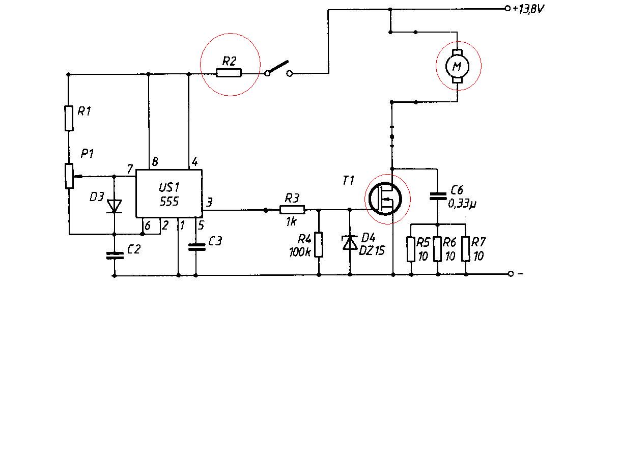
R1 - 100 ohm
R2 - nie wiem jaki - zaznaczony na schemacie
R3 - 1k (kilo om)
R4 - 100k (kilo omów)
R5,6,7 - 10 om
P1 - 47k ohm (kilo omów)
D3 - 1N4148
D4 - DZ15 (dioda zenera 15V - może być 12V)
C2 - 470p (piko faradów)
C3 - 10n (nano faradów)
C6 - 330n (nano faradów - ceramiczny na niskie napięcie)
T1 - IRFz44N lub inny dowolny MOSFET - tu liczy się jego wytrzymałość prądowa !!
US1 – NE555
Nie ma duzo elementow wiec poradze sobie ze zlozeniem. na czerwono zaznaczylem to czego nie rozumiem i prosze o wyjasnienie co to jest.
R1 - 100 ohm
R2 - nie wiem jaki - zaznaczony na schemacie
R3 - 1k (kilo om)
R4 - 100k (kilo omów)
R5,6,7 - 10 om
P1 - 47k ohm (kilo omów)
D3 - 1N4148
D4 - DZ15 (dioda zenera 15V - może być 12V)
C2 - 470p (piko faradów)
C3 - 10n (nano faradów)
C6 - 330n (nano faradów - ceramiczny na niskie napięcie)
T1 - IRFz44N lub inny dowolny MOSFET - tu liczy się jego wytrzymałość prądowa !!
US1 – NE555
Nie ma duzo elementow wiec poradze sobie ze zlozeniem. na czerwono zaznaczylem to czego nie rozumiem i prosze o wyjasnienie co to jest.
No niestety Pnaie Kolego... Ale elektronika hobbystyczna jest droga. Niestety my amatorzy półprzewodnikow nie zamawiamy u prodycentów scalakow w ilosciach wagonowych, a te ktore sa dla nas osiagalne sa wielokrotnie drozsze od produkcji masowej dla przemyslu, ze juz nie wspomne, ze to co my robimy na przykladowo 20 scalakach producent sprzetu elektronicznego integruje do jednego ukladu specjalizowanego. Dlatego niestety ale za takie male ukladziki trzeba zaplacic, a to co da sie kupic w 99,9% przypadkow bedzie tansze od samoróbki o tych samych parametrach...w AVT jest impulsowy regulator obrotow silnika DC ale troche drogi - z wysylka pewnie z 30zł.
Kto jest online
Użytkownicy przeglądający to forum: Obecnie na forum nie ma żadnego zarejestrowanego użytkownika i 57 gości


