Aktyw Forum

Zarejestruj się na forum.ep.com.pl i zgłoś swój akces do Aktywu Forum. Jeśli jesteś już zarejestrowany wystarczy, że się zalogujesz.

Sprawdź punkty Zarejestruj się

Zmiana kontroli za pomoca PWM na zwykly V (TL081)

Hikari
-
-
Posty:1
Rejestracja:7 gru 2006, o 10:05
Lokalizacja:Warszawa
Zmiana kontroli za pomoca PWM na zwykly V (TL081)

Postautor: Hikari » 7 gru 2006, o 10:55

Hej,

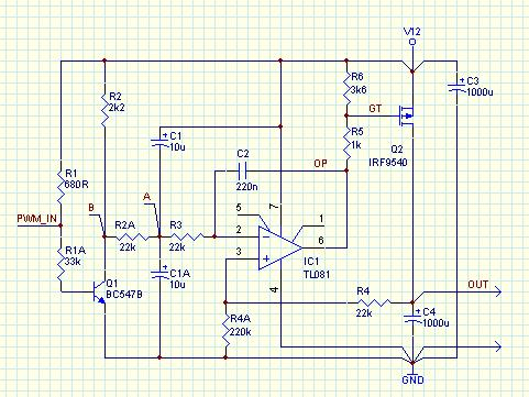
Od jakiegos czasu walcze ze swoim kontrolerem obrotow dla wenylatorow (Matrix Orbital).

Sterowanie jest oczywiscie za pomoca PWM (rozlaczana/zwierana jest GND, a nie +12V!!!). Matrix Orbital daje troche czestotliwosci do wyboru, ale akceptowalna wartosc to wlasciwie tylko 19 Hz. Niestety wentylatory 120mm przy takich ustawieniach dosc slyszalnie terkocza... dlatego powstal pomysl, aby jakos przeksztalcic sterowanie za pomoca PWM na zwykla zmiane napiecia.

Po zabawie z dlawikami (sredni rezultat) powstal pomysl oparty o TL081 i IRF9540 (zalacznik) - tutaj serdecznie dziekuje tomazziemu za dotychczasowa pomoc. Prosze Was o informacje jak zmodyfikowac uklad tak, zeby mozna bylo ustawiac minimalne napiecie na wyjsciu? Obawiam sie, ze po podlaczeniu urzadzenia bede mial minimalnie z 6V, podczas gry na terkoczacym PWM sa to 3V (i te 3V sa dla mnie jak najbardziej ok, bo wentyle sa wtedy nieslyszalne).

P.S.
W temacie elektroniki jestem bardzo beginner, wiec prosze o odpowiedzi w postaci opisu slowno-muzycznego :) (tzn. "zamiast rezystora ... wstaw potencjometr ...", etc.). Bede bardzo wdzieczny za pomoc.

[ Dodano: 08-12-2006, 09:44 ]
Kurde, wczoraj sklecilem uklad i niestety niezaleznie od PWM mam ciagle na wyjsciu 12V (IRF9540 wogole sie nie nagrzewa)!

Nie wiem co jest grane, ale pamietam, ze przy pierwszym podlaczeniu zasilania 12V cos w ukladzie "pyknelo". Problem w tym, ze nie wiem co i nie wiem dlaczego. Walsciwie to wszystko jest dobrze podlaczone, jedynie nie mam pewnosci co do Q1 (nie znam producenta tego BC547, ale wiekszosc z nich ma emiter na nozce 3 - tak tez zalozylem i u siebie, ale moze niepoprawnie).

Jak sprawdzic w ukladzie co sie moglo popsuc? Any ideas?
Załączniki
PWM_OUT4.JPG
Schemat urzadzenia

Wróć do „Elektronika - tematy dowolne”

Kto jest online

Użytkownicy przeglądający to forum: Obecnie na forum nie ma żadnego zarejestrowanego użytkownika i 0 gości