Aktyw Forum

Zarejestruj się na forum.ep.com.pl i zgłoś swój akces do Aktywu Forum. Jeśli jesteś już zarejestrowany wystarczy, że się zalogujesz.

Sprawdź punkty Zarejestruj się

Wzmacniacz logarytmujący

Awatar użytkownika
Sova
-
-
Posty:510
Rejestracja:10 lis 2003, o 21:43
Lokalizacja:Ostrołęka
Kontaktowanie:
Wzmacniacz logarytmujący

Postautor: Sova » 29 maja 2006, o 22:12

Witam,

proszę o pomoc, chcę zbudować wskaźnik VU lub PPM - obojętnie która metoda będzie, ale potrzeba mi do tego wzmacniacz, który będzie wzmacniał logarytmicznie.

Opiszę jak to widzę: Na wstępie dam wtórnik, aby układ miał duży opór wejściowy, ponieważ będzie równolegle z wejściem całego wzmacniacza - a będzie to HI FI(narazie jest w teorii tak - zobaczymy co pomiary powiedzą :) ) więc układ nie może zniekształcać sygnału ze źródła.

Za wtórnikiem chciałbym zrobić wzmacniacz logarytmiczny(opisze dalej jak to widziałem), aby za nim dać mostek diodowy - jak to przemyślałem, to zastosowanie tej samej diody np. 1n4148 spowodowałoby, że na wyjściu mostka miałbym "niezniekształcony" sygnał względem sygnału źródła(ponieważ charakterysytka mostka - wykładnicza razem z charakterystyką wzmacniacza - logarytmiczną dały by charakterysytkę liniową). Teraz dla potrzeb wskaźnika decybeli trzeba sygnał zlogarytmować, więc dać kolejny wzmacniacz logarytmiczny(oczywiście można załatwić to już na pierwszym, ale chcę aby wyglądało to przejżyście). W teorii mamy teraz sygnał, który idealenie starować będzie układ wskaźnika(mikroamperomierza) - ponieważ chcę wskazywać na skali logarymicznej

wzmacniacz logarytmiczny przeczytałem w inernecie, że robi się za pomoca diody w ujemnym sprzeżeniu zwrotnym. Teraz chcę się zapytać, czemu na oscyloskopie sygnał sinusoidalny który teoretycznie został zlogarytmowany w tym wzmacniaczu wygląda poprostu jakby przeszedł przez diodę, która ma przecież charakterysrykę wykładniczą?
Załączniki
osc.GIF
osc.GIF (2.98KiB)Przejrzano 2990 razy

Awatar użytkownika
Aleksander Zawada
Moderator
Moderator
Posty:532
Rejestracja:21 lut 2003, o 12:10
Lokalizacja:Warszawa
Kontaktowanie:

Postautor: Aleksander Zawada » 29 maja 2006, o 23:01

Myślę, że ten załącznik (Radioelektronik 8/82) rozwiąże Twoje problemy :) .
Załączniki
log.jpg

Awatar użytkownika
Sova
-
-
Posty:510
Rejestracja:10 lis 2003, o 21:43
Lokalizacja:Ostrołęka
Kontaktowanie:

Postautor: Sova » 30 maja 2006, o 18:45

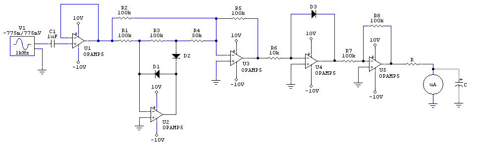
Po kilku godzinach spędzonych w internecie na google.pl powstał, z ogromną pomoca Alka i kolegi studiującego telekomunikację, schemat miernika decybeli. Jest to układ rozwiązujący równianie Uwy = logn( | Uwej | ) / k, gdzie k to stosunek sumy oporów rezystora R i mikroamperomierza uA do oporu samego mikroamperomierza uA.

Układ planuję podłączyć równolegle do wejścia wzmacniacza, dlatego na samym wstępie jest wtórnik U1. C1 jedynie odcina składową stałą sygnału, której i tak pewnie nie będzie w sygnale pochodzącym ze źródła, można go pominąć. W razie gdy chcemy go zastosować warto zmniejszyć pojemność, ponieważ może ona wprowadzać niechciane przesunięcia fazowe. R1, R2, R3, R4, R5, D1, D2, U2, U3 to przetwornik AC/DC który realizuje równaie Uwy = | Uwe |. Jest to coś jakby mostek diodowy, tyle, że nie zniekształca sygnału na wykładniczej charakterystyce napięciowo-prądowej diody. R6, D3, U4 to układ logarytmujący Uwy = - logn(Uwej). Zastosowano tu właśnie nieliniową-wykładniczą charakterystykę diody(lub tranzystora nie ma znaczenia, jak tranzystor to bipolarny NPN, emiter do wyjścia, kolektor do wejścia nieodwracającego, baza do masy). R7, R8, U5 to wzmacniacz odwracający o wzmocnieniu -1 - przesuwa w fazie o 180stopni, ponieważ poprzedni blok odwrócił nam dodtatnie połówki sygnału na ujemne. R, uA to dzielnik napięcia wpływający na współczynnik k z równania powyżej.

Jak można zauważyć, układ logarytmujący nie chciał działać, ze względu na źle spolaryzowana diodę. Dzielnik napięcia jest konieczny, ponieważ symulacja w CircuitMaker`ze wykazuje, że na wyjściu U5 cały czas panuje napięcie od około 400mV(dla 1mVpp) do 600mV(dla 775mVpp), co oznacza zbyt duży spadek napięcia na oporze cewki amperomierza - cały czas wskazóweczka byłaby wychylona maksymalnie. Mój amperomierz ma opór okolo 1,2k a wskazówka wychyla się przy okolo 100mV. Kondensator C jest opcjonalny i może podtrzymywać wskazóweczkę, aby nie drgała przy graniu niższych czestotliwości, ale myślę, że indukcyjność samej cewki amperomierza temu już zaradzi. W sobotę zrobie PCB i zobaczę jak układ działa, symulacja pokazuje, że osiągnałem to co chciałem. Jeśli widzicie jakieś błędy bardzo prosze napisać!

Napięcia WO mogą być niższe, nawet +/-1,5V - warto je dobrze odfiltrować

[ Dodano: 30-05-2006, 19:59 ]
Jeśli ktos wie, jaka jest dokładna różnica między systemem VU a PPM, chodzi mi bardziej o to jakie okresy stabilizacji wskazówki są, a nie czy napięcie maksymalne czy skuteczne jest mierzone, proszę również napisać.

[ Dodano: 30-05-2006, 20:53 ]
Chciałbym jeszcze zapytać osoby, które wiedzą więcej odemnie: symulacja wykazała, że dla 1uV na wyjściu ostatniego stopnia będe miał 150mV - to jest zawsze jakieś wychylenie wskazówki(nawet po przejściu przez dzielnik napięcia), a nawet bym powiedział niemałe! Nie martwiłbym się tym, gdybym nie wiedział, że do układu nie będą wpadać szumy, fale radiowe odbierane przez kabel i wiele innych rzeczy, które moga powodować nawet te malutkie napięcia na wejściu. Czy nie powinienem zabezpieczyc układ przed tymi mikrowoltami? Jak mam to zrobić?
Załączniki
s.GIF
(7.02KiB)Pobrany 95 razy

Wróć do „Elektronika - tematy dowolne”

Kto jest online

Użytkownicy przeglądający to forum: Obecnie na forum nie ma żadnego zarejestrowanego użytkownika i 14 gości